Simplify your online presence. Elevate your brand.

Parametric Eq Circuit Schematic Diagram

Parametric Eq Circuit Schematic Diagram
Parametric Eq Circuit Schematic Diagram

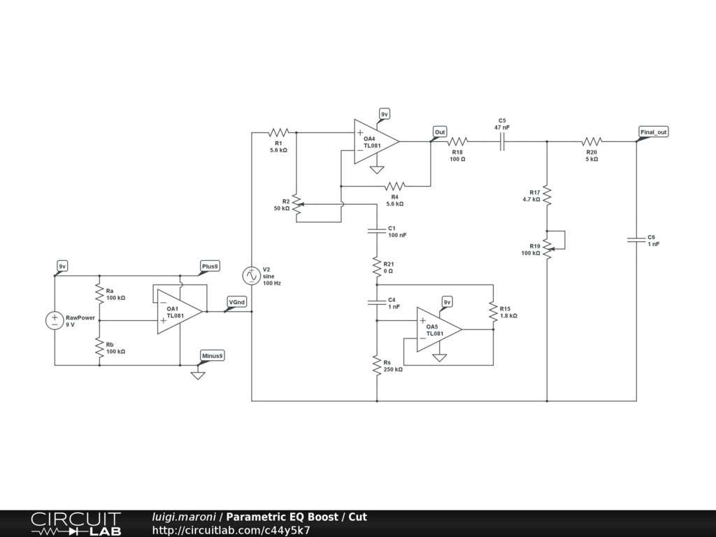
Parametric Eq Circuit Schematic Diagram The following diagram depicts the full circuit schematic for one channel of the parametric equalizer. the equalizer's main feature is a band pass filter, which is built around ics 3a, 3b, and 3c, which are configured in a 'state variable' topology. The main purpose of this article is to introduce the reader to a flexible equaliser circuit that can be used for hi fi, mixing consoles, instrument amplifiers (especially bass guitar) or anywhere else that a simple and predictable 'parametric' equaliser is needed.

Parametric Eq Circuit Schematic Diagram Circuit Diagram
Parametric Eq Circuit Schematic Diagram Circuit Diagram

Parametric Eq Circuit Schematic Diagram Circuit Diagram Whether you’re a musician looking to understand the basics of sound production or a student studying electronic engineering, parametric eq circuit schematic diagrams can provide an invaluable resource for understanding how different audio components work together. Here's a couple of images showing the a and b sides of a cascade of 3 filters: the parametric 3 pots board and two 2 pots shelf baxandall boards (high end and low end). the shelf boards pcbs are identical and can be configured either as high end of low end using solder jumpers (see below). The parametric eq is a versatile equalizer designed specifically for guitar and bass. it features three bands, each tuned to frequencies that are most effective for these instruments. Here is a circuit diagram of a simple to build graphic eq. notice that the circuit is very repetitious. the frequency selective elements are made of capacitors and "gyrators" that simulate the response of grounded inductors.

Parametric Eq Circuit Schematic Diagram Circuit Diagram
Parametric Eq Circuit Schematic Diagram Circuit Diagram

Parametric Eq Circuit Schematic Diagram Circuit Diagram The parametric eq is a versatile equalizer designed specifically for guitar and bass. it features three bands, each tuned to frequencies that are most effective for these instruments. Here is a circuit diagram of a simple to build graphic eq. notice that the circuit is very repetitious. the frequency selective elements are made of capacitors and "gyrators" that simulate the response of grounded inductors. Browse through a parametric equalizer schematic diagram and learn how to build your own diy parametric equalizer for audio systems. The circuit constitutes a natural extension of mic line balance unit, but can be adapted to any other audio circuit. it is made up of two units in the series : a) a classic unit bass treble and b) a parametric unit of mid frequencies. But have you ever wondered what goes on behind the scenes of a parametric equalizer? in this article, we will take a closer look at the schematic diagram of a parametric equalizer and explore its inner workings. Four band parametric equalizer schematic this document provides a schematic for a four band equalizer circuit designed by paia electronics and originally designed by jules rychkebusch.

Parametric Eq Circuit Schematic Diagrams
Parametric Eq Circuit Schematic Diagrams

Parametric Eq Circuit Schematic Diagrams Browse through a parametric equalizer schematic diagram and learn how to build your own diy parametric equalizer for audio systems. The circuit constitutes a natural extension of mic line balance unit, but can be adapted to any other audio circuit. it is made up of two units in the series : a) a classic unit bass treble and b) a parametric unit of mid frequencies. But have you ever wondered what goes on behind the scenes of a parametric equalizer? in this article, we will take a closer look at the schematic diagram of a parametric equalizer and explore its inner workings. Four band parametric equalizer schematic this document provides a schematic for a four band equalizer circuit designed by paia electronics and originally designed by jules rychkebusch.

Comments are closed.