Simplify your online presence. Elevate your brand.

Lithium Battery Charger Circuit Diagram Wiring Flow Schema

Lithium Battery Charger Circuit Diagram Wiring Flow Schema
Lithium Battery Charger Circuit Diagram Wiring Flow Schema

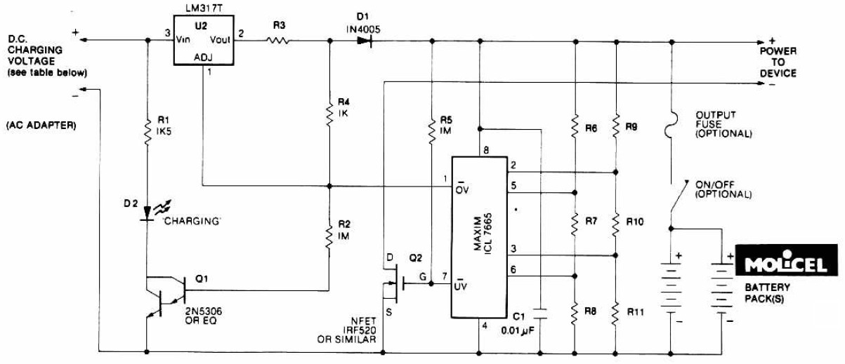
Lithium Battery Charger Circuit Diagram Wiring Flow Schema A lithium battery charger circuit diagram is composed of several elements, each of which is vital to the successful charging of the battery. generally, the circuit consists of a power supply, some form of voltage regulator, a charging indicator, and a current limiter. A schematic for lithium battery charger is a circuit diagram that outlines the components and connections needed to build a complete charging system for a lithium battery.

Lithium Battery Charger Circuit Diagram Wiring Flow Schema
Lithium Battery Charger Circuit Diagram Wiring Flow Schema

Lithium Battery Charger Circuit Diagram Wiring Flow Schema This article will provide an overview of the 12v lithium battery charger circuit diagram, its components, and their connections. it will also discuss several topics related to wiring diagrams, such as safety protocols, troubleshooting methods, and installation instructions. A lithium battery charger circuit typically consists of a battery charger, an led indicator, and a surge protector. this guide will provide an overview of each of these components, as well as the steps needed to build and operate a lithium battery charger circuit. This diagram outlines the components necessary to optimize charging efficiency and maximize battery life. designed to help users get the most out of their lithium batteries, the lithium battery charger circuit diagram provides a clear understanding of the structure of the charger. In this guide, we’ll break down how battery chargers work, the different types of charger circuits, and how to build your own using popular components like lm317, 7805 and tp4056.

Lithium Battery Charger Circuit Diagram Wiring Flow Schema
Lithium Battery Charger Circuit Diagram Wiring Flow Schema

Lithium Battery Charger Circuit Diagram Wiring Flow Schema This diagram outlines the components necessary to optimize charging efficiency and maximize battery life. designed to help users get the most out of their lithium batteries, the lithium battery charger circuit diagram provides a clear understanding of the structure of the charger. In this guide, we’ll break down how battery chargers work, the different types of charger circuits, and how to build your own using popular components like lm317, 7805 and tp4056. Learn how to build a battery charger circuit with a detailed schematic and step by step instructions. get your batteries charged efficiently and safely. Cc and cv configuration is needed to build lithium battery chargers, in this article we will design and build a 12.6v li ion battery charger to charge our 12v battery pack which we built in our previous tutorial. Tp4056 lithium ion battery charger circuit, 18650 battery charging free download as pdf file (.pdf), text file (.txt) or read online for free. lithium battery circuit schematics. The suggested 220v li ion battery module charger circuit is depicted in the accompanying figure. let's examine how it operates in more depth using the following description:.

Comments are closed.