Simplify your online presence. Elevate your brand.

Li Ion Battery Charging Circuit Design Kicad 5 Qcb 2

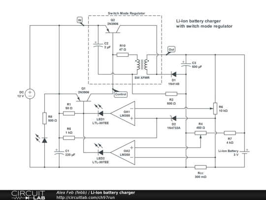
Li Ion Battery Charger Circuit Design
Li Ion Battery Charger Circuit Design

Li Ion Battery Charger Circuit Design Quick circuit blocks 2: single cell li ion battery charging circuit design a simple circuit that charges a single cell li ion safely using a charging ic, and allows the circuit. Power electronics project for a custom pcb in kicad that charges a low voltage lithium ion battery from a dc dc voltage regulator and discharges to an external device via a usb c connector.

Lithium Ion Battery Charging Circuit Online Discount Www
Lithium Ion Battery Charging Circuit Online Discount Www

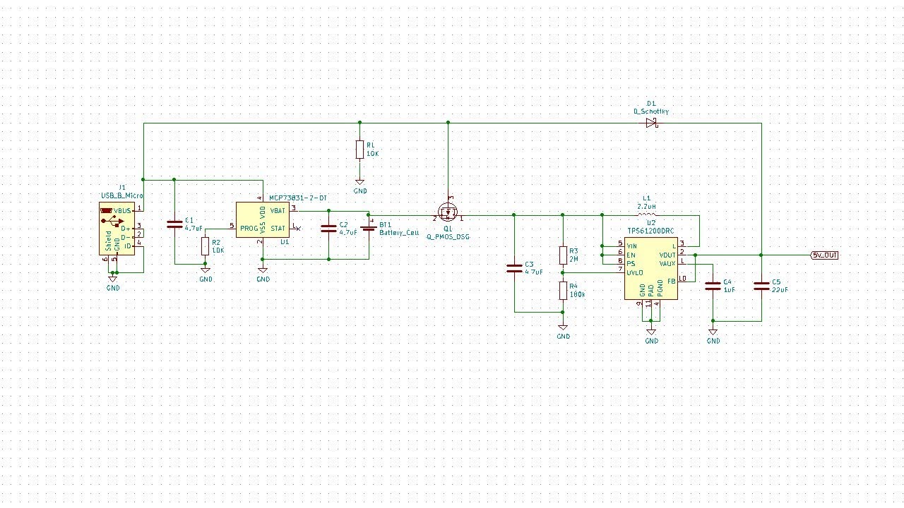
Lithium Ion Battery Charging Circuit Online Discount Www Quick circuit blocks 2: single cell li ion battery charging circuit design a simple circuit that charges a single cell li ion safely using a charging ic, and allows the circuit to be used while charging, or unplugged. In this project, we are going to make a simple lipo battery charger using tp4056 module with battery protection. find this and other hardware projects on hackster.io. Ready to use tp4056 1s li ion charger schematic for kicad. includes usb c input, battery protection, temperature monitoring, and 10 current settings. Open the kicad project from the kicad project folder to download the whole project including the pcb and schematic. for the system design, check out the block diagram in diagrams.

7 4v Li Ion Battery Charging Circuit Diagram
7 4v Li Ion Battery Charging Circuit Diagram

7 4v Li Ion Battery Charging Circuit Diagram Ready to use tp4056 1s li ion charger schematic for kicad. includes usb c input, battery protection, temperature monitoring, and 10 current settings. Open the kicad project from the kicad project folder to download the whole project including the pcb and schematic. for the system design, check out the block diagram in diagrams. Description: kicad schematic and reference pcb layout for a li ion charging circuit 5v input from micro usb used to charge a single cell lithium battery and supply 5v output voltage. Li ion battery charging circuit design kicad 5 [qcb 2] microtype engineering • 72k views • 7 years ago. Kicad schematic reference pcb layout for a single cell lithium ion battery charger with boost converter for 5v output lithium charger with 5v booster lithium ion charging block.kicad pcb at master · trentfowler lithium charger with 5v booster. Looking to build a li ion battery charger? 🔋 learn how to create a safe & reliable charging circuit with our step by step pcb guide. get expert tips on component selection & safety features! ⚡.

Lithium Ion Battery Charging Circuit Circuit Diagram
Lithium Ion Battery Charging Circuit Circuit Diagram

Lithium Ion Battery Charging Circuit Circuit Diagram Description: kicad schematic and reference pcb layout for a li ion charging circuit 5v input from micro usb used to charge a single cell lithium battery and supply 5v output voltage. Li ion battery charging circuit design kicad 5 [qcb 2] microtype engineering • 72k views • 7 years ago. Kicad schematic reference pcb layout for a single cell lithium ion battery charger with boost converter for 5v output lithium charger with 5v booster lithium ion charging block.kicad pcb at master · trentfowler lithium charger with 5v booster. Looking to build a li ion battery charger? 🔋 learn how to create a safe & reliable charging circuit with our step by step pcb guide. get expert tips on component selection & safety features! ⚡.

Li Ion Battery Pack Circuit Diagram
Li Ion Battery Pack Circuit Diagram

Li Ion Battery Pack Circuit Diagram Kicad schematic reference pcb layout for a single cell lithium ion battery charger with boost converter for 5v output lithium charger with 5v booster lithium ion charging block.kicad pcb at master · trentfowler lithium charger with 5v booster. Looking to build a li ion battery charger? 🔋 learn how to create a safe & reliable charging circuit with our step by step pcb guide. get expert tips on component selection & safety features! ⚡.

Comments are closed.