Simplify your online presence. Elevate your brand.

Wx Dc2416 Pdf

Wx Dc2416 Pdf
Wx Dc2416 Pdf

Wx Dc2416 Pdf Power supply module 24v 6a 150w. contribute to microrobotics xx dc2416 development by creating an account on github. Wx dc2416 rev c ac 220v * differce between rev c and d is the 24v dc connector board layout rev d.

Schematic Wx Dc2416 Psu 2020 07 27 10 27 00 Pdf
Schematic Wx Dc2416 Psu 2020 07 27 10 27 00 Pdf

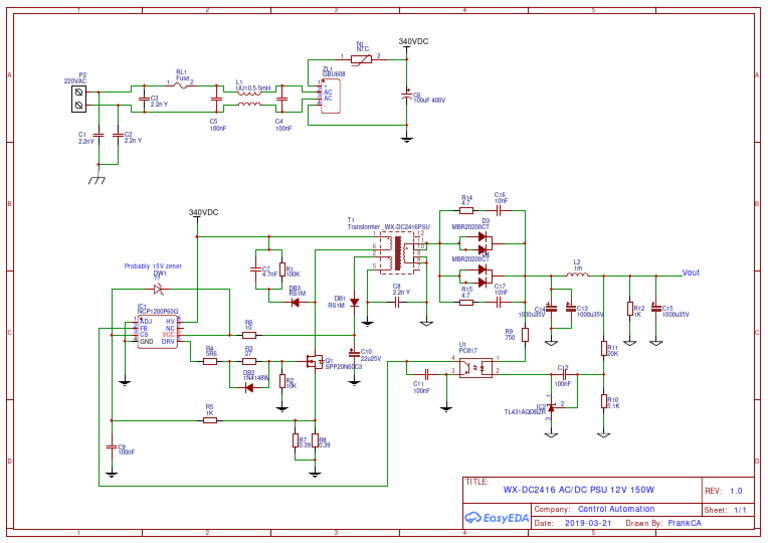
Schematic Wx Dc2416 Psu 2020 07 27 10 27 00 Pdf The document contains a circuit diagram for a wx dc2416 ac dc power supply unit that converts 220v ac to 340v dc and then to a regulated 12v dc output. the diagram shows the transformer, rectification, filtering and voltage regulation components used in the circuit. A google search of the form “fritzing part wx dc2416” turns up this previous request which may do what you want. if not then you would need to provide a data sheet for the part you want which has dimensions and connection information. Whether you are sharing innovative hardware designs or finding design inspiration, this is the best place for you. from beginner to specialist, we can all communicate and learn together. we invite you to design and share with us. 从文件和【部分内容】中可以提取的信息表明,这份文档是关于一款名为wx dc2416的电源的设计或规格说明。 根据文件中提供的元件型号和电路描述,我们可以推断出以下相关的知识点: 1. 电源类型:文档标题中出现的“ac dcpsu”表示这是一个交流 直流电源供应器 (psu),可以处理交流输入并提供直流输出。 2. 输出功率与电压:在文档描述中出现的“12v150w”,明确指出了电源的标称输出电压为12伏特,输出功率为150瓦特。 3. 电路保护元件:文档中提到了保险丝(fuse)和ntc(负温度系数热敏电阻)。 保险丝用于在电流超过额定值时熔断,以保护电路不受损害。 ntc则是一种用于温度检测和过流保护的元件,其电阻值会随着温度的升高而降低。 4.

Wx Dc2416 3d Models To Print Yeggi
Wx Dc2416 3d Models To Print Yeggi

Wx Dc2416 3d Models To Print Yeggi Whether you are sharing innovative hardware designs or finding design inspiration, this is the best place for you. from beginner to specialist, we can all communicate and learn together. we invite you to design and share with us. 从文件和【部分内容】中可以提取的信息表明,这份文档是关于一款名为wx dc2416的电源的设计或规格说明。 根据文件中提供的元件型号和电路描述,我们可以推断出以下相关的知识点: 1. 电源类型:文档标题中出现的“ac dcpsu”表示这是一个交流 直流电源供应器 (psu),可以处理交流输入并提供直流输出。 2. 输出功率与电压:在文档描述中出现的“12v150w”,明确指出了电源的标称输出电压为12伏特,输出功率为150瓦特。 3. 电路保护元件:文档中提到了保险丝(fuse)和ntc(负温度系数热敏电阻)。 保险丝用于在电流超过额定值时熔断,以保护电路不受损害。 ntc则是一种用于温度检测和过流保护的元件,其电阻值会随着温度的升高而降低。 4. Vla ole may 23rd, 2017 files (2) likes (27) wx dc2416 24v6a open frame power supply png may 23rd, 2017. Wx dc2416 free download as pdf file (.pdf) or read online for free. Power supply module 24v 6a 150w. contribute to microrobotics xx dc2416 development by creating an account on github. The document appears to be a circuit diagram with electrical components such as resistors, capacitors, diodes, and integrated circuits. 2. it shows the connections between these components including voltages, currents, and signals. 3. the diagram provides a schematic overview of the design of an electrical circuit. we take content rights seriously.

Wx Dc2416 3d Models To Print Yeggi
Wx Dc2416 3d Models To Print Yeggi

Wx Dc2416 3d Models To Print Yeggi Vla ole may 23rd, 2017 files (2) likes (27) wx dc2416 24v6a open frame power supply png may 23rd, 2017. Wx dc2416 free download as pdf file (.pdf) or read online for free. Power supply module 24v 6a 150w. contribute to microrobotics xx dc2416 development by creating an account on github. The document appears to be a circuit diagram with electrical components such as resistors, capacitors, diodes, and integrated circuits. 2. it shows the connections between these components including voltages, currents, and signals. 3. the diagram provides a schematic overview of the design of an electrical circuit. we take content rights seriously.

Wx Dc2416 บอร ดโมด ลพาวเวอร ซ พพลาย Dc พล งงานส ง 36v 5a Shopee Thailand
Wx Dc2416 บอร ดโมด ลพาวเวอร ซ พพลาย Dc พล งงานส ง 36v 5a Shopee Thailand

Wx Dc2416 บอร ดโมด ลพาวเวอร ซ พพลาย Dc พล งงานส ง 36v 5a Shopee Thailand Power supply module 24v 6a 150w. contribute to microrobotics xx dc2416 development by creating an account on github. The document appears to be a circuit diagram with electrical components such as resistors, capacitors, diodes, and integrated circuits. 2. it shows the connections between these components including voltages, currents, and signals. 3. the diagram provides a schematic overview of the design of an electrical circuit. we take content rights seriously.

Wx Dc2416 บอร ดโมด ลพาวเวอร ซ พพลาย Dc พล งงานส ง 36v 5a Shopee Thailand
Wx Dc2416 บอร ดโมด ลพาวเวอร ซ พพลาย Dc พล งงานส ง 36v 5a Shopee Thailand

Wx Dc2416 บอร ดโมด ลพาวเวอร ซ พพลาย Dc พล งงานส ง 36v 5a Shopee Thailand

Comments are closed.