Simplify your online presence. Elevate your brand.

Work Flow Chart Pdf

Work Flow Chart Pdf Business Process Mechanical Engineering
Work Flow Chart Pdf Business Process Mechanical Engineering

Work Flow Chart Pdf Business Process Mechanical Engineering Explore professionally designed free flowchart templates you can customize. enjoy high quality designs for any need. start creating now! flowchart is a visual diagram that represents a process or workflow using connected shapes and arrows to illustrate sequence and decision points. Preparing a workflow chart from scratch needs creative and detailed planning beforehand. and so, to help streamline your diagram, consider downloading any of the following sample templates below.

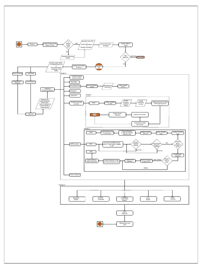
Sample Work Flow Process Chart Ok Pdf
Sample Work Flow Process Chart Ok Pdf

Sample Work Flow Process Chart Ok Pdf Download the final free work flow chart template in jpg, png, or pdf to print in high resolution or share by email or message. here’s an idea! flowcharts share similarities with sipoc diagrams and timelines, so we’ve created templates for those as well if they better suit your project. This document provides a pre designed flow chart template that can be used to visually represent the steps or processes of a project, workflow, or decision making process. Download workflow templates in excel, microsoft word & adobe pdf formats. includes construction, recruiting, software development & document management workflow templates. Free download in pdf, visio or edit with lucidchart. this example flowchart shows a process flow for requesting and reviewing references for a new hire (staff member). it is designed to guide hr and the hiring manager through all of the steps and key decision points.

Flow Process Chart Pdf
Flow Process Chart Pdf

Flow Process Chart Pdf Download workflow templates in excel, microsoft word & adobe pdf formats. includes construction, recruiting, software development & document management workflow templates. Free download in pdf, visio or edit with lucidchart. this example flowchart shows a process flow for requesting and reviewing references for a new hire (staff member). it is designed to guide hr and the hiring manager through all of the steps and key decision points. Free download flowchart examples. unique designs for process and work flows. provided in excel, google sheets, pdf. all printable and editable. Looking for a flow charts? look no further. get instant access to a free, comprehensive library of thousands of business forms, templates, and contracts online today!. Discover versatile flow chart templates in ms word, pdf, excel, psd, ai, and eps formats. simplify workflows and processes with professional designs. Map out complex processes and workflows with our free, printable flow chart templates. customize and visualize steps for any procedure or system!.

Project Workflow And Process Flowchart Pdf Economies Business
Project Workflow And Process Flowchart Pdf Economies Business

Project Workflow And Process Flowchart Pdf Economies Business Free download flowchart examples. unique designs for process and work flows. provided in excel, google sheets, pdf. all printable and editable. Looking for a flow charts? look no further. get instant access to a free, comprehensive library of thousands of business forms, templates, and contracts online today!. Discover versatile flow chart templates in ms word, pdf, excel, psd, ai, and eps formats. simplify workflows and processes with professional designs. Map out complex processes and workflows with our free, printable flow chart templates. customize and visualize steps for any procedure or system!.

Work Process Flow Demo Pdf
Work Process Flow Demo Pdf

Work Process Flow Demo Pdf Discover versatile flow chart templates in ms word, pdf, excel, psd, ai, and eps formats. simplify workflows and processes with professional designs. Map out complex processes and workflows with our free, printable flow chart templates. customize and visualize steps for any procedure or system!.

Sample Of Printable Work Flow Chart Template Bogiolo
Sample Of Printable Work Flow Chart Template Bogiolo

Sample Of Printable Work Flow Chart Template Bogiolo

Comments are closed.