Simplify your online presence. Elevate your brand.

Wireless Mic Schematic Diagram

Wireless Mic Schematic Diagram
Wireless Mic Schematic Diagram

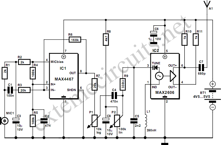
Wireless Mic Schematic Diagram Discovercircuits 's collections of free wireless microphone circuits, schematics or diagrams. discovercircuits is your portal to free electronic circuits links. This wireless fm microphone is simple to build and it has a useful transmitting range (over 300 meters in the open air). despite its small component count and a 3v operating voltage it will easily penetrate over three floors of an apartment building.

Wireless Mic Schematic Diagram
Wireless Mic Schematic Diagram

Wireless Mic Schematic Diagram This is simple fm wireless microphone circuit diagram. we can use it to send all sound to the fm receiver. in this circuit has rf amplifier. so this circuit have two resonance circuits and also two trimmers. this cause have higher efficiency and transmission far up. In this article, we’ll explore the basics of wireless mic schematic diagrams and how to use them effectively. a wireless mic schematic diagram is a visual representation of components in a given wireless microphone system. Learn how wireless microphone circuits work with a detailed circuit diagram. discover how to build your own wireless microphone system. A wireless microphone is a portable electronic microphone which allows the user to transmit its voice to an amplifier without any wire connection, hence the name wireless microphone.

Wireless Mic Schematic Diagram
Wireless Mic Schematic Diagram

Wireless Mic Schematic Diagram Learn how wireless microphone circuits work with a detailed circuit diagram. discover how to build your own wireless microphone system. A wireless microphone is a portable electronic microphone which allows the user to transmit its voice to an amplifier without any wire connection, hence the name wireless microphone. See wiring diagrams for compatibility with wireless brands. Fm wireless mike: low power frequency modulated transmitter using two transistors. the circuit works with 9v power supply. miniature mw transmitter: circuit diagram of simple medium wave transmitter using bf494b. this simple transmitter have a range of 200 meters. This circuit diagram details an fm wireless microphone, designed for clear and reliable audio transmission. it outlines the electronic components and connections essential for creating a wireless microphone system. Fm wireless microphone below is the circuit diagram and pcb layout of fm wireless microphone: the range of frequencies for the fm broadcast band is 90mhz (mhz = […].

Wireless Mic Schematic Diagram
Wireless Mic Schematic Diagram

Wireless Mic Schematic Diagram See wiring diagrams for compatibility with wireless brands. Fm wireless mike: low power frequency modulated transmitter using two transistors. the circuit works with 9v power supply. miniature mw transmitter: circuit diagram of simple medium wave transmitter using bf494b. this simple transmitter have a range of 200 meters. This circuit diagram details an fm wireless microphone, designed for clear and reliable audio transmission. it outlines the electronic components and connections essential for creating a wireless microphone system. Fm wireless microphone below is the circuit diagram and pcb layout of fm wireless microphone: the range of frequencies for the fm broadcast band is 90mhz (mhz = […].

Wireless Mic Schematic Diagram
Wireless Mic Schematic Diagram

Wireless Mic Schematic Diagram This circuit diagram details an fm wireless microphone, designed for clear and reliable audio transmission. it outlines the electronic components and connections essential for creating a wireless microphone system. Fm wireless microphone below is the circuit diagram and pcb layout of fm wireless microphone: the range of frequencies for the fm broadcast band is 90mhz (mhz = […].

Comments are closed.