Simplify your online presence. Elevate your brand.

Using Ansys Fluent Meshing For Cfd Simulation

Ansys Fluent Mosaic Meshing Overview Pdf Computational Fluid Dynamics
Ansys Fluent Mosaic Meshing Overview Pdf Computational Fluid Dynamics

Ansys Fluent Mosaic Meshing Overview Pdf Computational Fluid Dynamics With ansys fluent meshing, users can control mesh size, boundary layers, and orthogonal quality, which directly affect solution accuracy and stability. this article explains the complete fluent meshing workflow, step by step, using simple language and practical explanations. In this course, we will learn how to generate meshes for cfd simulation using the watertight geometry workflow in ansys fluent. we will discuss the working details of all the tasks in the workflow, starting with importing the geometry to creating a volume mesh.

Ansys Student Using Ansys Meshing For Cfd Simulation Nhewwl
Ansys Student Using Ansys Meshing For Cfd Simulation Nhewwl

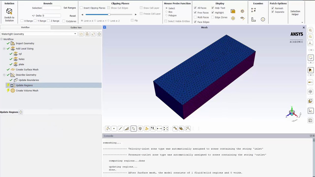
Ansys Student Using Ansys Meshing For Cfd Simulation Nhewwl In this video, you will learn how to use the watertight geometry workflow in ansys fluent. you will learn how to apply local sizing to small components, ensu. Comprehensive ansys fluent cfd analysis guide covering simulation workflow, dynamic mesh methods, heat transfer modelling, and best practices. By the end of the course, you will learn to extract results, analyze data, and produce contours and varied plots in cfd post so that you can conduct advanced numerical simulations professionally. Ansys fluent meshing is a component of the ansys fluent software suite, a widely used computational fluid dynamics (cfd) tool for simulating fluid flow, heat transfer, and related.

Ansys Meshing Refinement Cfd Ninja
Ansys Meshing Refinement Cfd Ninja

Ansys Meshing Refinement Cfd Ninja By the end of the course, you will learn to extract results, analyze data, and produce contours and varied plots in cfd post so that you can conduct advanced numerical simulations professionally. Ansys fluent meshing is a component of the ansys fluent software suite, a widely used computational fluid dynamics (cfd) tool for simulating fluid flow, heat transfer, and related. In this section, you will find the complete list of tutorials developed by cfd.ninja using ansys fluent, ansys cfx, ansys meshing, openfoam, etc., each month we will increase our list which you can access for free. In our training courses, you’ll learn how to prepare geometries specifically for meshing and how to generate simulation ready meshes efficiently —using ansys fluent meshing, icem cfd, or dynamic mesh. this ensures accuracy, stability, and computational efficiency for your fluid flow simulations. Developed by the expert mr cfd team, this training delivers practical, professional methods for creating high quality computational meshes for fluid dynamics applications. ansys fluent meshing represents a cutting edge tool that streamlines the generation of simulation ready meshes for cfd studies. This project solidified my fundamentals in cfd and gave me hands on experience in handling solver stability, convergence, and interpreting time dependent results.

Ansys Meshing Refinement Cfd Ninja
Ansys Meshing Refinement Cfd Ninja

Ansys Meshing Refinement Cfd Ninja In this section, you will find the complete list of tutorials developed by cfd.ninja using ansys fluent, ansys cfx, ansys meshing, openfoam, etc., each month we will increase our list which you can access for free. In our training courses, you’ll learn how to prepare geometries specifically for meshing and how to generate simulation ready meshes efficiently —using ansys fluent meshing, icem cfd, or dynamic mesh. this ensures accuracy, stability, and computational efficiency for your fluid flow simulations. Developed by the expert mr cfd team, this training delivers practical, professional methods for creating high quality computational meshes for fluid dynamics applications. ansys fluent meshing represents a cutting edge tool that streamlines the generation of simulation ready meshes for cfd studies. This project solidified my fundamentals in cfd and gave me hands on experience in handling solver stability, convergence, and interpreting time dependent results.

Electrolysis Cfd Simulation Ansys Fluent
Electrolysis Cfd Simulation Ansys Fluent

Electrolysis Cfd Simulation Ansys Fluent Developed by the expert mr cfd team, this training delivers practical, professional methods for creating high quality computational meshes for fluid dynamics applications. ansys fluent meshing represents a cutting edge tool that streamlines the generation of simulation ready meshes for cfd studies. This project solidified my fundamentals in cfd and gave me hands on experience in handling solver stability, convergence, and interpreting time dependent results.

A Comparison Of Ansys Fluent Meshing And Ansys Meshing For Cfd Padt
A Comparison Of Ansys Fluent Meshing And Ansys Meshing For Cfd Padt

A Comparison Of Ansys Fluent Meshing And Ansys Meshing For Cfd Padt

Comments are closed.