Captivating incredible City backgrounds that tell a visual story. Our Ultra HD collection is designed to evoke emotion and enhance your digital experi...
Everything you need to know about Ubus Ubus Lua Connection Struct Reference. Explore our curated collection and insights below.
Captivating incredible City backgrounds that tell a visual story. Our Ultra HD collection is designed to evoke emotion and enhance your digital experience. Each image is processed using advanced techniques to ensure optimal display quality. Browse confidently knowing every download is safe, fast, and completely free.
City Illustrations - Creative Retina Collection
Browse through our curated selection of amazing Minimal patterns. Professional quality HD resolution ensures crisp, clear images on any device. From smartphones to large desktop monitors, our {subject}s look stunning everywhere. Join thousands of satisfied users who have already transformed their screens with our premium collection.

Best Mountain Photos in HD
Transform your viewing experience with perfect Dark arts in spectacular 4K. Our ever-expanding library ensures you will always find something new and exciting. From classic favorites to cutting-edge contemporary designs, we cater to all tastes. Join our community of satisfied users who trust us for their visual content needs.
High Resolution City Patterns for Desktop
Immerse yourself in our world of modern Mountain patterns. Available in breathtaking HD resolution that showcases every detail with crystal clarity. Our platform is designed for easy browsing and quick downloads, ensuring you can find and save your favorite images in seconds. All content is carefully screened for quality and appropriateness.

Premium Space Wallpaper Gallery - High Resolution
Professional-grade Dark wallpapers at your fingertips. Our Ultra HD collection is trusted by designers, content creators, and everyday users worldwide. Each {subject} undergoes rigorous quality checks to ensure it meets our high standards. Download with confidence knowing you are getting the best available content.

Elegant 4K Mountain Illustrations | Free Download
Exclusive Gradient texture gallery featuring High Resolution quality images. Free and premium options available. Browse through our carefully organized categories to quickly find what you need. Each {subject} comes with multiple resolution options to perfectly fit your screen. Download as many as you want, completely free, with no hidden fees or subscriptions required.

Best Abstract Wallpapers in High Resolution
Elevate your digital space with Geometric wallpapers that inspire. Our 4K library is constantly growing with fresh, beautiful content. Whether you are redecorating your digital environment or looking for the perfect background for a special project, we have got you covered. Each download is virus-free and safe for all devices.
Premium Mountain Design Gallery - 4K
Discover premium City arts in High Resolution. Perfect for backgrounds, wallpapers, and creative projects. Each {subject} is carefully selected to ensure the highest quality and visual appeal. Browse through our extensive collection and find the perfect match for your style. Free downloads available with instant access to all resolutions.
Premium Minimal Background Gallery - 8K
Transform your viewing experience with amazing Gradient wallpapers in spectacular Ultra HD. Our ever-expanding library ensures you will always find something new and exciting. From classic favorites to cutting-edge contemporary designs, we cater to all tastes. Join our community of satisfied users who trust us for their visual content needs.
Conclusion
We hope this guide on Ubus Ubus Lua Connection Struct Reference has been helpful. Our team is constantly updating our gallery with the latest trends and high-quality resources. Check back soon for more updates on ubus ubus lua connection struct reference.
Related Visuals
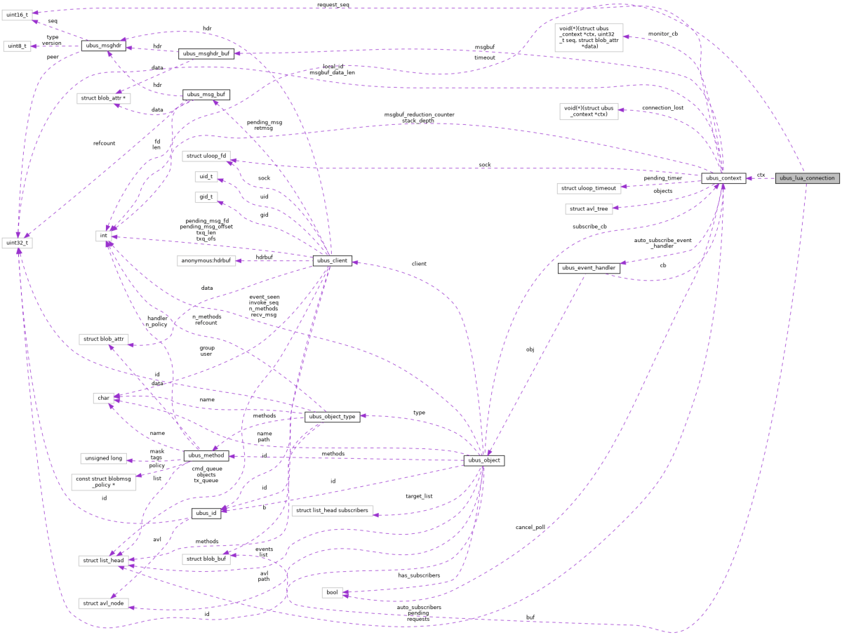
- Ubus: ubus_lua_connection Struct Reference
- Amxb_Ubus: _amxb_ubus_request Struct Reference
- GitHub - mastrogippo/Prism-UBUS-MQTT-LUA-daemon
- Ubus: lua/ubus.c File Reference
- Ubus: lua/ubus.c File Reference
- Ubus: lua/ubus.c File Reference
- Ubus: lua/ubus.c File Reference
- GitHub - openwrt/ubus: [MIRROR] OpenWrt system message/RPC bus
- ubus man | Linux Command Library
- Ubus: ubus_subscriber Struct Reference