Simplify your online presence. Elevate your brand.

Tutorial 7 Pbd Pdf

Tutorial 7 Pbd Pdf
Tutorial 7 Pbd Pdf

Tutorial 7 Pbd Pdf Tutorial 7 pbd dokumen ini membincangkan masalah masalah pelaksanaan kemahiran berfikir aras tinggi dalam pentaksiran di malaysia. masalah utama ialah pentaksiran tradisional tidak menekankan kemahiran berfikir aras tinggi. guru perlu memperbanyakkan latihan pentaksiran untuk mengatasi masalah ini. Pbd google drive.

2019 Pbd Buku Panduan Pelaksanaan Pbd Pdf
2019 Pbd Buku Panduan Pelaksanaan Pbd Pdf

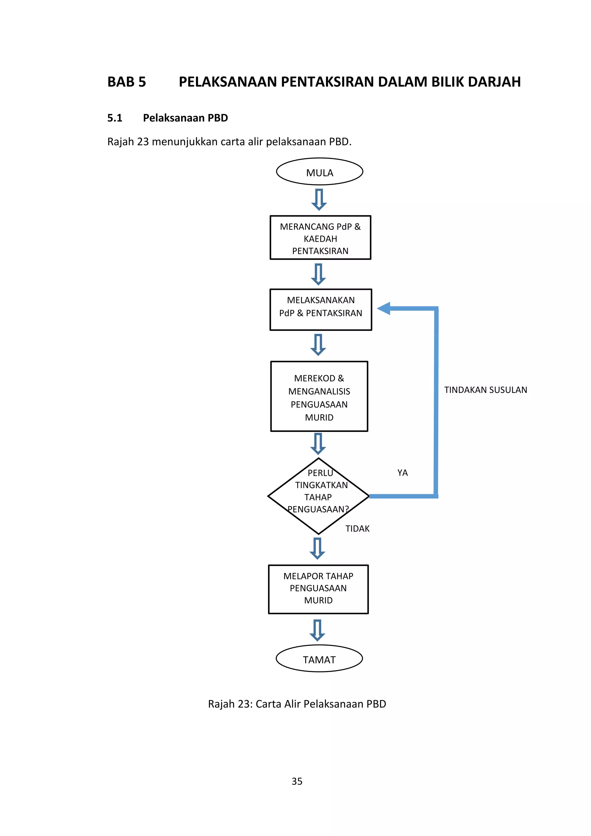
2019 Pbd Buku Panduan Pelaksanaan Pbd Pdf Buku panduan pbd edisi 2 23 disember 2019 like this book? you can publish your book online for free in a few minutes!. Buku panduan pbd edisi 2 23 disember 2019. Pbd merupakan aspek penting dalam proses pembelajaran dan pengajaran untuk mengenal pasti kekuatan dan kelemahan serta mengambil tindakan susulan yang sesuai. dokumen ini juga menjelaskan berbagai jenis pentaksiran, pelaporan hasil pbd, dan dukungan download as a pdf or view online for free. Dokumen tersebut membahas tentang pendekatan pembelajaran berbasis masalah (problem based learning pbl) dengan menjelaskan definisi, komponen, implikasi, dan tahapan pelaksanaannya dalam tutorial.

Lembaran Pbd Pdf
Lembaran Pbd Pdf

Lembaran Pbd Pdf Pbd merupakan aspek penting dalam proses pembelajaran dan pengajaran untuk mengenal pasti kekuatan dan kelemahan serta mengambil tindakan susulan yang sesuai. dokumen ini juga menjelaskan berbagai jenis pentaksiran, pelaporan hasil pbd, dan dukungan download as a pdf or view online for free. Dokumen tersebut membahas tentang pendekatan pembelajaran berbasis masalah (problem based learning pbl) dengan menjelaskan definisi, komponen, implikasi, dan tahapan pelaksanaannya dalam tutorial. Video animasi paud berkualitas ini! dengan pindai kode qr ini dengan gawai anda. untuk anak, usia 0 8 tahun sangat penting bagi pembentukan fondasi berbagai kemampuan dasar: 1⃣ motorik, 2⃣ kognitif, 3⃣ sosial emosional. Perancangan pbd harus disediakan oleh setiap panitia mata pelajaran dan boleh digabungkan menjadi satu perancangan pbd di peringkat sekolah. perancangan ini perlu dibincangkan dalam jawatankuasa kurikulum sekolah dari aspek kemahiran guru, proses pelaksanaan dan pelaporan pbd. Dokumen ini adalah panduan pelaksanaan pentaksiran bilik darjah (pbd) oleh kementerian pendidikan malaysia yang bertujuan untuk membantu guru dalam melaksanakan pentaksiran berasaskan sekolah. Dokumen tersebut membahas tentang metode problem based learning (pbl) yang meliputi 7 langkah diskusi tutorial (7 jump steps) untuk menyelesaikan masalah. diskusi tutorial dilakukan secara berkelompok dengan fasilitasi dosen untuk mencapai tujuan pembelajaran.

Kaedah Pelaksanaan Pbd Pdf
Kaedah Pelaksanaan Pbd Pdf

Kaedah Pelaksanaan Pbd Pdf Video animasi paud berkualitas ini! dengan pindai kode qr ini dengan gawai anda. untuk anak, usia 0 8 tahun sangat penting bagi pembentukan fondasi berbagai kemampuan dasar: 1⃣ motorik, 2⃣ kognitif, 3⃣ sosial emosional. Perancangan pbd harus disediakan oleh setiap panitia mata pelajaran dan boleh digabungkan menjadi satu perancangan pbd di peringkat sekolah. perancangan ini perlu dibincangkan dalam jawatankuasa kurikulum sekolah dari aspek kemahiran guru, proses pelaksanaan dan pelaporan pbd. Dokumen ini adalah panduan pelaksanaan pentaksiran bilik darjah (pbd) oleh kementerian pendidikan malaysia yang bertujuan untuk membantu guru dalam melaksanakan pentaksiran berasaskan sekolah. Dokumen tersebut membahas tentang metode problem based learning (pbl) yang meliputi 7 langkah diskusi tutorial (7 jump steps) untuk menyelesaikan masalah. diskusi tutorial dilakukan secara berkelompok dengan fasilitasi dosen untuk mencapai tujuan pembelajaran.

2019 Pbd Buku Panduan Pelaksanaan Pbd Pdf
2019 Pbd Buku Panduan Pelaksanaan Pbd Pdf

2019 Pbd Buku Panduan Pelaksanaan Pbd Pdf

Tutorial Pbd Pdf
Tutorial Pbd Pdf

Tutorial Pbd Pdf

2019 Pbd Buku Panduan Pelaksanaan Pbd Pdf
2019 Pbd Buku Panduan Pelaksanaan Pbd Pdf

2019 Pbd Buku Panduan Pelaksanaan Pbd Pdf

Tutorial Bagaimana Copy Tapak Pbd Ke Folder Pbd Anda Pdf
Tutorial Bagaimana Copy Tapak Pbd Ke Folder Pbd Anda Pdf

Tutorial Bagaimana Copy Tapak Pbd Ke Folder Pbd Anda Pdf

Pengenalan Pbd Pptx
Pengenalan Pbd Pptx

Pengenalan Pbd Pptx

Panduan Pengisian Form Pbd Paud 2025 Pdf
Panduan Pengisian Form Pbd Paud 2025 Pdf

Panduan Pengisian Form Pbd Paud 2025 Pdf

2019 Pbd Buku Panduan Pelaksanaan Pbd Pdf
2019 Pbd Buku Panduan Pelaksanaan Pbd Pdf

2019 Pbd Buku Panduan Pelaksanaan Pbd Pdf

Protein Data Bank Pdb Tutorial Protein Database Bioinformatics
Protein Data Bank Pdb Tutorial Protein Database Bioinformatics

Protein Data Bank Pdb Tutorial Protein Database Bioinformatics

7 Pbd Pbs Pdf
7 Pbd Pbs Pdf

7 Pbd Pbs Pdf

2019 Pbd Buku Panduan Pelaksanaan Pbd Pdf
2019 Pbd Buku Panduan Pelaksanaan Pbd Pdf

2019 Pbd Buku Panduan Pelaksanaan Pbd Pdf

Pbd Mate T5 Bab 7 Pdf
Pbd Mate T5 Bab 7 Pdf

Pbd Mate T5 Bab 7 Pdf

2019 Pbd Buku Panduan Pelaksanaan Pbd Pdf
2019 Pbd Buku Panduan Pelaksanaan Pbd Pdf

2019 Pbd Buku Panduan Pelaksanaan Pbd Pdf

Tutorial 7 Pdf Pdf
Tutorial 7 Pdf Pdf

Tutorial 7 Pdf Pdf

Isu Dalam Pbd Tutorial Pdf
Isu Dalam Pbd Tutorial Pdf

Isu Dalam Pbd Tutorial Pdf

2019 Pbd Buku Panduan Pelaksanaan Pbd Pdf
2019 Pbd Buku Panduan Pelaksanaan Pbd Pdf

2019 Pbd Buku Panduan Pelaksanaan Pbd Pdf

2019 Pbd Buku Panduan Pelaksanaan Pbd Pdf
2019 Pbd Buku Panduan Pelaksanaan Pbd Pdf

2019 Pbd Buku Panduan Pelaksanaan Pbd Pdf

1 Buku Panduan Pbd Edisi 2 Pdf
1 Buku Panduan Pbd Edisi 2 Pdf

1 Buku Panduan Pbd Edisi 2 Pdf

Pengenalan Pbd Pdf
Pengenalan Pbd Pdf

Pengenalan Pbd Pdf

Tutorial Pimk3263 Pelaporan Pbd Pdf
Tutorial Pimk3263 Pelaporan Pbd Pdf

Tutorial Pimk3263 Pelaporan Pbd Pdf

Tugasan Tutorial Pbd Pdf
Tugasan Tutorial Pbd Pdf

Tugasan Tutorial Pbd Pdf

2019 Pbd Buku Panduan Pelaksanaan Pbd Pdf
2019 Pbd Buku Panduan Pelaksanaan Pbd Pdf

2019 Pbd Buku Panduan Pelaksanaan Pbd Pdf

2019 Pbd Buku Panduan Pelaksanaan Pbd Pdf
2019 Pbd Buku Panduan Pelaksanaan Pbd Pdf

2019 Pbd Buku Panduan Pelaksanaan Pbd Pdf

Penjelasan Tentang Pbl Dalam Pbd Pdf
Penjelasan Tentang Pbl Dalam Pbd Pdf

Penjelasan Tentang Pbl Dalam Pbd Pdf

Topik 7 Pbd Pdf
Topik 7 Pbd Pdf

Topik 7 Pbd Pdf

Pbd Justifikasi Pdf
Pbd Justifikasi Pdf

Pbd Justifikasi Pdf

Modul 7 Pbd Pdf
Modul 7 Pbd Pdf

Modul 7 Pbd Pdf

2019 Pbd Buku Panduan Pelaksanaan Pbd Pdf
2019 Pbd Buku Panduan Pelaksanaan Pbd Pdf

2019 Pbd Buku Panduan Pelaksanaan Pbd Pdf

Latihan Pbd Unit 7 Unit 8 2597381 Cgjenn
Latihan Pbd Unit 7 Unit 8 2597381 Cgjenn

Latihan Pbd Unit 7 Unit 8 2597381 Cgjenn

2019 Pbd Buku Panduan Pelaksanaan Pbd Pdf
2019 Pbd Buku Panduan Pelaksanaan Pbd Pdf

2019 Pbd Buku Panduan Pelaksanaan Pbd Pdf

2019 Pbd Buku Panduan Pelaksanaan Pbd Pdf
2019 Pbd Buku Panduan Pelaksanaan Pbd Pdf

2019 Pbd Buku Panduan Pelaksanaan Pbd Pdf

2019 Pbd Buku Panduan Pelaksanaan Pbd Pdf
2019 Pbd Buku Panduan Pelaksanaan Pbd Pdf

2019 Pbd Buku Panduan Pelaksanaan Pbd Pdf

Comments are closed.