Simplify your online presence. Elevate your brand.

Tp4056 Resources Easyeda

Tp4056 Resources Easyeda
Tp4056 Resources Easyeda

Tp4056 Resources Easyeda Charging schematic for 3.7 lipo batteries. tp4056 controls charging of battery, constant voltage, constant current profiles. also has output leds for cahrging and on. optional thermal protection via thermistor. Find atmega328p, lm2596, tp4056 & r 3386p us in easyeda's component library. complete guide with search tips, package variants & jlcpcb assembly compatibility.

Tp4056 Resources Easyeda
Tp4056 Resources Easyeda

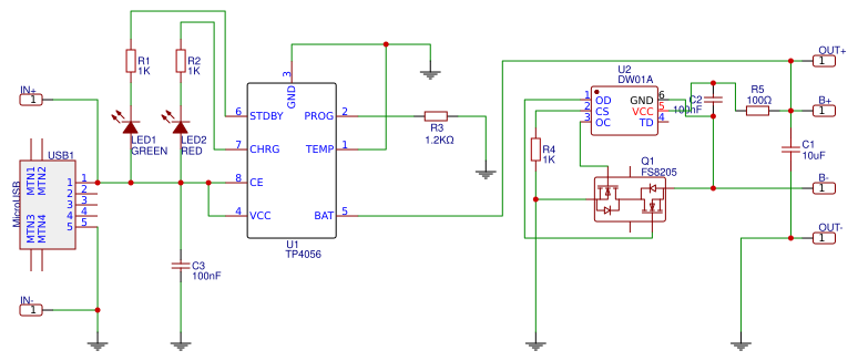
Tp4056 Resources Easyeda Whether you are sharing innovative hardware designs or finding design inspiration, this is the best place for you. from beginner to specialist, we can all communicate and learn together. we invite you to design and share with us. In this particular video, we'll discuss about the tp4056 and how we can replicated tp4056 in easyeda. Tp4056 li ion charger with protection a professional grade usb c li ion battery charger pcb featuring tp4056, dedicated battery protection (dw01a), and optimized thermal management. this project features a high performance pcb design for charging and protecting single cell lithium ion polymer batteries. it is designed with industrial standards in mind, focusing on thermal stability and power. Tags: tp4056 lithium battery lithium battery charger open in editor 1.

Tp4056 Resources Easyeda
Tp4056 Resources Easyeda

Tp4056 Resources Easyeda Tp4056 li ion charger with protection a professional grade usb c li ion battery charger pcb featuring tp4056, dedicated battery protection (dw01a), and optimized thermal management. this project features a high performance pcb design for charging and protecting single cell lithium ion polymer batteries. it is designed with industrial standards in mind, focusing on thermal stability and power. Tags: tp4056 lithium battery lithium battery charger open in editor 1. In this article, we will learn how to do pcb layout design and routing within easyeda. The charging section uses the tp4056 as the charging chip, which is reliable, inexpensive, and has a simple peripheral circuit. the battery protection section uses the dw01a chip, a common battery overcurrent and overvoltage protection chip on the market. the charging section uses type c power supply. it uses a plug in 4 pin type c interface, which is inexpensive. actual product image shown:. Tp4056 18650 li ion battery charger schematic and easyeda gerber files. i made this for another project, works well, seems to cut off voltage below 4.2v. Recommend modules multivibrator kør stop pcb new schematic module health care0 sensors.

Comments are closed.