Simplify your online presence. Elevate your brand.

Topology Optimization R Ansys

Ansys Topology Optimization R18 0 Feature And Usage Pdf
Ansys Topology Optimization R18 0 Feature And Usage Pdf

Ansys Topology Optimization R18 0 Feature And Usage Pdf A first ever interactive topology optimization tool leveraging the gold standard of ansys simulation to uncover design solutions through shape optimization, without the computational cost. How to do topology optimization with 3d models in ansys: topology optimization (top opt) is super important in cases where you want to minimize material while maximizing strength (stiffness), or some other objective. especially when you're running out of filament and can't afford anymore designs produc….

Ansys Structural Optimization Topology Optimization Theory Overview
Ansys Structural Optimization Topology Optimization Theory Overview

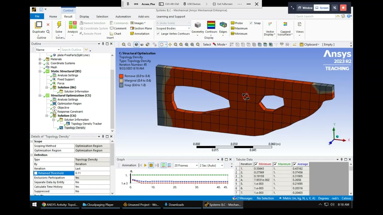
Ansys Structural Optimization Topology Optimization Theory Overview Using this method, the application computes an optimal shape in the design domain that can be applied to a selected region of your model and that can include specific design objectives and constraints. here is an animated example of the level set topology optimization method. The ansys workbench framework provides a direct link between the topology optimization analysis and a validation model. the same loads present in the upstream analysis are available to perform the validation step. Welcome to our comprehensive tutorial on topology optimization using ansys! 🚀 in this video, we'll guide you through the fascinating world of topology optimization, demonstrating. To evaluate and to study the behavior of a plate material, also, elastic deformation of a tool component part, a specialized computer aided engineering (cae) software, ansys academic r22, was.

Ansys Topology Optimization Lightweighting Shape Optimization
Ansys Topology Optimization Lightweighting Shape Optimization

Ansys Topology Optimization Lightweighting Shape Optimization Welcome to our comprehensive tutorial on topology optimization using ansys! 🚀 in this video, we'll guide you through the fascinating world of topology optimization, demonstrating. To evaluate and to study the behavior of a plate material, also, elastic deformation of a tool component part, a specialized computer aided engineering (cae) software, ansys academic r22, was. With a topology optimization analysis, you can compute an optimal structural design for a selected region of your model with specific design goals and constraints. In this paper, distinct designs of piezoelectric active area were topology optimized using ansys. three designs of bimorph cantilevered energy harvesters were developed to obtain the optimum material layouts of piezoelectric pvdf, maximize the voltage output, decrease the resonant frequency, and reduce the amount of material needed. Chapter 1: structural optimization overview » release 2025 r2 © ansys, inc. all rights reserved. Discover how topology optimization works and what techniques and methods engineers use. see how it’s applied in the real world with examples.

Comments are closed.