Simplify your online presence. Elevate your brand.

The Difference Between Leaders And Managers

The Difference Between Leaders And Managers Jitgo Jitesh Gosai Tester
The Difference Between Leaders And Managers Jitgo Jitesh Gosai Tester

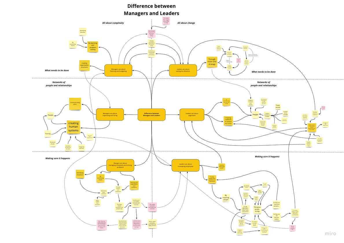
The Difference Between Leaders And Managers Jitgo Jitesh Gosai Tester Contemporary leadership scholars, like warren bennis and peter drucker, have examined the differences between leaders and managers and how these roles shape an organization, its strategy, and their results. In this article we will explore the distinct differences between leadership and management, highlighting how each contributes to a thriving and productive work environment.

Difference Between Leaders Managers Royalty Free Images Stock Photos
Difference Between Leaders Managers Royalty Free Images Stock Photos

Difference Between Leaders Managers Royalty Free Images Stock Photos It's important that you learn more about the differences between the two roles if you're planning to work as a leader or manager. in this article, we define leaders and managers, discuss their differences and explore their skill sets. The difference between leadership and management can lead to conflict, according to kotter: “strong leadership, for example, can disrupt an orderly planning system and undermine the management hierarchy, while strong management can discourage the risk taking and enthusiasm needed for leadership.”. The purpose of this article is to discuss key differences between managers and leaders, as well as provide strategies and best practices to enhance manager and leadership capacity within an organization or community. Regardless of attempts to specify differences, the work of managers and leaders is clearly integrated, functions and skills overlap, and the work of both types of individuals is essential to the success of the organization.

What S The Difference Between Managers And Leaders Theemployeeapp
What S The Difference Between Managers And Leaders Theemployeeapp

What S The Difference Between Managers And Leaders Theemployeeapp The purpose of this article is to discuss key differences between managers and leaders, as well as provide strategies and best practices to enhance manager and leadership capacity within an organization or community. Regardless of attempts to specify differences, the work of managers and leaders is clearly integrated, functions and skills overlap, and the work of both types of individuals is essential to the success of the organization. Leaders and managers we often use these terms interchangeably. but what do they really mean? read on to learn the key differences and skill sets for both. Explore the difference between leadership and management, the qualities and skills that characterize an effective leader, and how you can unleash the potential in yourself and others. Learn how to distinguish between managers and leaders, and why it matters for your business. find out the traits, functions, and qualities of each role, and see a hypothetical scenario of a car company. Explore the difference between leadership and management. learn traits, roles, and skills that set managers and leaders apart.

Comments are closed.