Simplify your online presence. Elevate your brand.

The 3 Flights Of Noahs Dove Parallels To The Gospel

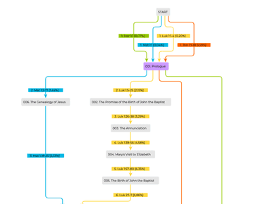
Gospel Parallels Visualized Viz Bible
Gospel Parallels Visualized Viz Bible

Gospel Parallels Visualized Viz Bible Join pastor ivor myers for "the 3 flights", a powerful journey through the movements of the holy spirit—bold, prophetic, and life changing. this sermon will lift your faith and launch your. This article delves into the profound significance of the dove in these contexts and examines how noah’s actions foreshadowed the divine missions of the holy spirit in christian theology.

The Dove Returns Gospelimages
The Dove Returns Gospelimages

The Dove Returns Gospelimages • in genesis, the dove’s successful flight marks the end of judgment and the start of covenant life (genesis 9:8 17). • later, the dove descends on christ, signaling the ultimate covenant—the gospel of peace (hebrews 9:14). Biblically sensitive commentators have associated this event with three old testament parallels: (1) the hovering of the spirit over the creation in genesis 1:2; (2) the dove of noah; and (3) the hovering of god as eagle over israel at the exodus from egypt in deuteronomy 32:11. In genesis 8:8–12, noah sends out a dove that returns with an olive leaf, signaling peace, renewal, and the end of god’s judgment through the flood. in the gospels (e.g., matthew 3:16), the holy spirit descends upon jesus “like a dove” at his baptism, marking the beginning of his ministry. It is incredible how noah sends out a dove when the ark is ascended on the mountain in genesis 8:7 14. this is after the flood is over and they are rescued. when jesus was baptized, the spirit of god is described as, “descending like a dove” (matthew 3:6 and mark 1:10).

Using Gospel Parallels Portrayals Of Judas Iscariot Bible Search
Using Gospel Parallels Portrayals Of Judas Iscariot Bible Search

Using Gospel Parallels Portrayals Of Judas Iscariot Bible Search In genesis 8:8–12, noah sends out a dove that returns with an olive leaf, signaling peace, renewal, and the end of god’s judgment through the flood. in the gospels (e.g., matthew 3:16), the holy spirit descends upon jesus “like a dove” at his baptism, marking the beginning of his ministry. It is incredible how noah sends out a dove when the ark is ascended on the mountain in genesis 8:7 14. this is after the flood is over and they are rescued. when jesus was baptized, the spirit of god is described as, “descending like a dove” (matthew 3:6 and mark 1:10). Noah sent the dove to find dry land, for their salvation. if you look at it symbolically with a little imagination, one might see that instead of returning, the dove lands on jesus centuries later, who is the ‘land’ of salvation coming forth from the water (of baptism). In this brief essay, i argue that the closest typological analogy to the spirit dove at jesus’ baptism is the dove of noah. here alone do we actually find a dove mentioned. accordingly, the spirit’s appearance as a dove seems designed to cast us back to noah. Certain scholars draw parallels between the symbolism of three doves and the three appearances of the holy spirit in dove like form in the gospels (at jesus’ baptism). This essay explores the dove’s profound significance in these settings and examines how noah’s deeds predicted the holy spirit’s heavenly mission in christian theology.

White Dove Bird Returning To Noah Carrying Fresh Olive Leaf Noah S Ark
White Dove Bird Returning To Noah Carrying Fresh Olive Leaf Noah S Ark

White Dove Bird Returning To Noah Carrying Fresh Olive Leaf Noah S Ark Noah sent the dove to find dry land, for their salvation. if you look at it symbolically with a little imagination, one might see that instead of returning, the dove lands on jesus centuries later, who is the ‘land’ of salvation coming forth from the water (of baptism). In this brief essay, i argue that the closest typological analogy to the spirit dove at jesus’ baptism is the dove of noah. here alone do we actually find a dove mentioned. accordingly, the spirit’s appearance as a dove seems designed to cast us back to noah. Certain scholars draw parallels between the symbolism of three doves and the three appearances of the holy spirit in dove like form in the gospels (at jesus’ baptism). This essay explores the dove’s profound significance in these settings and examines how noah’s deeds predicted the holy spirit’s heavenly mission in christian theology.

Comments are closed.