Simplify your online presence. Elevate your brand.

Taller Final Insight Maker

Taller Final Insight Maker
Taller Final Insight Maker

Taller Final Insight Maker Taller final | insight maker. Enjoy the videos and music you love, upload original content, and share it all with friends, family, and the world on .

Taller Modelación Insight Maker
Taller Modelación Insight Maker

Taller Modelación Insight Maker Apa itu insight maker, kelebihan dan kekurangan, cara membuat akun dan beberapa menu penting dalam insight maker i. pengenalan insight maker. Insightmaker email: support@insightmaker email us if you have any questions. Taller final bien | insight maker. Share your videos with friends, family, and the world.

Taller Final Insight Maker
Taller Final Insight Maker

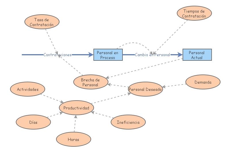
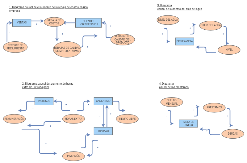
Taller Final Insight Maker Taller final bien | insight maker. Share your videos with friends, family, and the world. Taller | insight maker. Insight maker is a free online systems modelling software. the online software provides a variety of systems modelling tools and is particularly strong in systems dynamics and agent based modelling. Insight maker is a powerful simulation tool that runs right in your web browser. best of all, it's completely free! async rating widget initialization. window.rw async init = function(){ rw.init({ huid: "141148", uid: "6db8b62d52afa816e07e3917b2d0ce28", source: "website", options: { "advanced": { "layout": { "lineheight": "22px" },. Insight maker lab (tutorial) it832 residency tutorial for any of these tutorials you can use the insight maker table of contents, yet i have provided all of the links necessary in the tutorials folder. tutorials after you enter the folder, you will see the following tutorial links with descriptions.

Taller Insight Maker
Taller Insight Maker

Taller Insight Maker Taller | insight maker. Insight maker is a free online systems modelling software. the online software provides a variety of systems modelling tools and is particularly strong in systems dynamics and agent based modelling. Insight maker is a powerful simulation tool that runs right in your web browser. best of all, it's completely free! async rating widget initialization. window.rw async init = function(){ rw.init({ huid: "141148", uid: "6db8b62d52afa816e07e3917b2d0ce28", source: "website", options: { "advanced": { "layout": { "lineheight": "22px" },. Insight maker lab (tutorial) it832 residency tutorial for any of these tutorials you can use the insight maker table of contents, yet i have provided all of the links necessary in the tutorials folder. tutorials after you enter the folder, you will see the following tutorial links with descriptions.

Final Insight Insight Maker
Final Insight Insight Maker

Final Insight Insight Maker Insight maker is a powerful simulation tool that runs right in your web browser. best of all, it's completely free! async rating widget initialization. window.rw async init = function(){ rw.init({ huid: "141148", uid: "6db8b62d52afa816e07e3917b2d0ce28", source: "website", options: { "advanced": { "layout": { "lineheight": "22px" },. Insight maker lab (tutorial) it832 residency tutorial for any of these tutorials you can use the insight maker table of contents, yet i have provided all of the links necessary in the tutorials folder. tutorials after you enter the folder, you will see the following tutorial links with descriptions.

Proyecto Final Insight Maker
Proyecto Final Insight Maker

Proyecto Final Insight Maker

Comments are closed.