Simplify your online presence. Elevate your brand.

Solution 4 Criminal Procedure Flowchart Studypool

Criminal Procedure Flowchart Pdf
Criminal Procedure Flowchart Pdf

Criminal Procedure Flowchart Pdf Specific instructions for final project:perform all of the following steps to complete this assignment:1) begin by creatin one of the biggest complaints among managers is the huge amount of time they have to spend in meetings. ideally the purpos. Sec. 1 criminal actions shall be instituted as follows: (a) for offenses where a preliminary investigation is required pursuant to section 1 of rule 112, by filing the complaint with the proper officer for the purpose of conducting the requisite preliminary investigation.

Criminal Procedure Flowchart Pdf
Criminal Procedure Flowchart Pdf

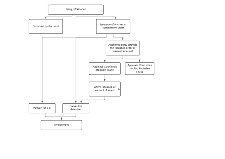
Criminal Procedure Flowchart Pdf Criminal procedure flowchart free download as word doc (.doc .docx), pdf file (.pdf), text file (.txt) or view presentation slides online. The document outlines the flowchart of criminal procedure from the commission of a crime through investigation, filing of charges, trial proceedings, and appeals. Criminal procedure flow chart with respect to rules of court. quick chart to refresh the knowledge of criminal procedure. criminal procedure flowchart:. A flowchart detailing the criminal procedure process, from crime commission to final judgment. includes investigations, inquests, and appeals.

Solution 4 Criminal Procedure Flowchart Studypool
Solution 4 Criminal Procedure Flowchart Studypool

Solution 4 Criminal Procedure Flowchart Studypool Sec. 1 criminal actions shall be instituted as follows: (a) for offenses where a preliminary investigation is required pursuant to section 1 of rule 112, by filing the complaint with the proper officer for the purpose of conducting the requisite preliminary investigation. Flowchart of criminal procedure in the philippines, covering arrest, investigation, trial, and rights of the accused. legal document for law students. Set out typically 4 6 weeks for a pre sentence investigation (psi) to be completed which compiles information such as severity of the crime, jail credit and criminal history. You are encouraged to incorporate writing from your week 2 and week 3 assignments only after you have reflected on your instructor’s feedback and revised the relevant parts of the essays accordingly. refer back to the outline template in the week 4 learning activity.

70114 Criminal Law Procedure Flowchart 70114 Studocu
70114 Criminal Law Procedure Flowchart 70114 Studocu

70114 Criminal Law Procedure Flowchart 70114 Studocu Set out typically 4 6 weeks for a pre sentence investigation (psi) to be completed which compiles information such as severity of the crime, jail credit and criminal history. You are encouraged to incorporate writing from your week 2 and week 3 assignments only after you have reflected on your instructor’s feedback and revised the relevant parts of the essays accordingly. refer back to the outline template in the week 4 learning activity.

Criminal Procedure Flow Chart By Delaney Mills On Prezi
Criminal Procedure Flow Chart By Delaney Mills On Prezi

Criminal Procedure Flow Chart By Delaney Mills On Prezi

Criminal Procedure Flowchart Pdf Arrest Arraignment
Criminal Procedure Flowchart Pdf Arrest Arraignment

Criminal Procedure Flowchart Pdf Arrest Arraignment

Criminal Procedure Flowchart Thoroughly Explained And Elaborated By Tan
Criminal Procedure Flowchart Thoroughly Explained And Elaborated By Tan

Criminal Procedure Flowchart Thoroughly Explained And Elaborated By Tan

Criminal Procedure Flowchart Arrest Arraignment Criminal
Criminal Procedure Flowchart Arrest Arraignment Criminal

Criminal Procedure Flowchart Arrest Arraignment Criminal

Criminal Procedure Flowchart By Eva Fonda On Prezi
Criminal Procedure Flowchart By Eva Fonda On Prezi

Criminal Procedure Flowchart By Eva Fonda On Prezi

Criminal Procedure Flowchart From Arraignment To Judgment Guide Studocu
Criminal Procedure Flowchart From Arraignment To Judgment Guide Studocu

Criminal Procedure Flowchart From Arraignment To Judgment Guide Studocu

Flowchart Of The Criminal Process Explained For 101 Course Studocu
Flowchart Of The Criminal Process Explained For 101 Course Studocu

Flowchart Of The Criminal Process Explained For 101 Course Studocu

Criminal Procedue Flow Chart Simple Pdf
Criminal Procedue Flow Chart Simple Pdf

Criminal Procedue Flow Chart Simple Pdf

Criminal Procedure Flowchart Main Pdf Arraignment Judgment Law
Criminal Procedure Flowchart Main Pdf Arraignment Judgment Law

Criminal Procedure Flowchart Main Pdf Arraignment Judgment Law

Criminal Procedure Flowchart Pdf
Criminal Procedure Flowchart Pdf

Criminal Procedure Flowchart Pdf

This Study Resource Was Criminal Procedure Flowchart Pdf
This Study Resource Was Criminal Procedure Flowchart Pdf

This Study Resource Was Criminal Procedure Flowchart Pdf

Criminal Procedure Flowchart Pdf Criminal Procedure Flowchart
Criminal Procedure Flowchart Pdf Criminal Procedure Flowchart

Criminal Procedure Flowchart Pdf Criminal Procedure Flowchart

Criminal Procedure Flowchart Pdf Arrest Bail
Criminal Procedure Flowchart Pdf Arrest Bail

Criminal Procedure Flowchart Pdf Arrest Bail

Criminal Procedure Flowchart Police Bail Decision Police Arrest
Criminal Procedure Flowchart Police Bail Decision Police Arrest

Criminal Procedure Flowchart Police Bail Decision Police Arrest

Criminal Procedure Flowchart Pdf
Criminal Procedure Flowchart Pdf

Criminal Procedure Flowchart Pdf

Criminal Procedure Flowchart Thoroughly Explained And Elaborated By Tan
Criminal Procedure Flowchart Thoroughly Explained And Elaborated By Tan

Criminal Procedure Flowchart Thoroughly Explained And Elaborated By Tan

Criminal Procedure Flowchart Presentation Pdf
Criminal Procedure Flowchart Presentation Pdf

Criminal Procedure Flowchart Presentation Pdf

Solution Criminal Procedure Case Flowchart Sample Studypool
Solution Criminal Procedure Case Flowchart Sample Studypool

Solution Criminal Procedure Case Flowchart Sample Studypool

Criminal Procedure Flow Chart By David On Prezi
Criminal Procedure Flow Chart By David On Prezi

Criminal Procedure Flow Chart By David On Prezi

Criminal Procedure Flowchart Thoroughly Explained And Elaborated By Tan
Criminal Procedure Flowchart Thoroughly Explained And Elaborated By Tan

Criminal Procedure Flowchart Thoroughly Explained And Elaborated By Tan

Criminal Procedure Flowchart Pdf
Criminal Procedure Flowchart Pdf

Criminal Procedure Flowchart Pdf

Criminal Procedure Flow Chart Pdf Bail Shock Circulatory
Criminal Procedure Flow Chart Pdf Bail Shock Circulatory

Criminal Procedure Flow Chart Pdf Bail Shock Circulatory

Criminal Procedure Flowchart Pdf
Criminal Procedure Flowchart Pdf

Criminal Procedure Flowchart Pdf

Criminal Procedure Flowchart Thoroughly Explained And Elaborated By Tan
Criminal Procedure Flowchart Thoroughly Explained And Elaborated By Tan

Criminal Procedure Flowchart Thoroughly Explained And Elaborated By Tan

Criminal Procedure Flowchart Pdf Pdf Bail Search And Seizure
Criminal Procedure Flowchart Pdf Pdf Bail Search And Seizure

Criminal Procedure Flowchart Pdf Pdf Bail Search And Seizure

Criminal Procedure Flow Chart Pdf
Criminal Procedure Flow Chart Pdf

Criminal Procedure Flow Chart Pdf

Criminal Procedure Flowchart Pdf
Criminal Procedure Flowchart Pdf

Criminal Procedure Flowchart Pdf

Criminal Procedure Flowchart By Brendan Flanagan On Prezi
Criminal Procedure Flowchart By Brendan Flanagan On Prezi

Criminal Procedure Flowchart By Brendan Flanagan On Prezi

Criminal Procedure Flowchart Pdf Arrest Arraignment
Criminal Procedure Flowchart Pdf Arrest Arraignment

Criminal Procedure Flowchart Pdf Arrest Arraignment

Criminal Trial Procedure Flowchart Flowchart Of The Criminal Process
Criminal Trial Procedure Flowchart Flowchart Of The Criminal Process

Criminal Trial Procedure Flowchart Flowchart Of The Criminal Process

Criminal Procedure Flowchart Police Bail Decision Police Arrest
Criminal Procedure Flowchart Police Bail Decision Police Arrest

Criminal Procedure Flowchart Police Bail Decision Police Arrest

Comments are closed.