Simplify your online presence. Elevate your brand.

Solidworks Tutorial For Beginners Complicated Part Surface

Solidworks Surface Modeling Basic Tutorial Pdf
Solidworks Surface Modeling Basic Tutorial Pdf

Solidworks Surface Modeling Basic Tutorial Pdf Exclusive geometric design gallery featuring high resolution quality images. free and premium options available. browse through our carefully organized categories to quickly find what you need. each {subject} comes with multiple resolution options to perfectly fit your screen. download as many as you want, completely free, with no hidden fees or subscriptions required. Breathtaking dark designs that redefine visual excellence. our full hd gallery showcases the work of talented creators who understand the power of modern imagery. transform your screen into a work of art with just a few clicks. all images are optimized for modern displays and retina screens.

Tutorial Solidworks Bikin Surface Pdf
Tutorial Solidworks Bikin Surface Pdf

Tutorial Solidworks Bikin Surface Pdf Your search for the perfect space texture ends here. our hd gallery offers an unmatched selection of artistic designs suitable for every context. from professional workspaces to personal devices, find images that resonate with your style. easy downloads, no registration needed, completely free access. Get access to beautiful colorful photo collections. high quality desktop downloads available instantly. our platform offers an extensive library of professional grade images suitable for both personal and commercial use. experience the difference with our artistic designs that stand out from the crowd. updated daily with fresh content. Unlock endless possibilities with our classic mountain wallpaper collection. featuring full hd resolution and stunning visual compositions. our intuitive interface makes it easy to search, preview, and download your favorite images. whether you need one {subject} or a hundred, we make the process simple and enjoyable. Breathtaking ocean backgrounds that redefine visual excellence. our hd gallery showcases the work of talented creators who understand the power of stunning imagery. transform your screen into a work of art with just a few clicks. all images are optimized for modern displays and retina screens.

Tutorial Solidworks Bikin Surface Pdf
Tutorial Solidworks Bikin Surface Pdf

Tutorial Solidworks Bikin Surface Pdf Unlock endless possibilities with our classic mountain wallpaper collection. featuring full hd resolution and stunning visual compositions. our intuitive interface makes it easy to search, preview, and download your favorite images. whether you need one {subject} or a hundred, we make the process simple and enjoyable. Breathtaking ocean backgrounds that redefine visual excellence. our hd gallery showcases the work of talented creators who understand the power of stunning imagery. transform your screen into a work of art with just a few clicks. all images are optimized for modern displays and retina screens. Premium collection of amazing city illustrations. optimized for all devices in stunning mobile. each image is meticulously processed to ensure perfect color balance, sharpness, and clarity. whether you are using a laptop, desktop, tablet, or smartphone, our {subject}s will look absolutely perfect. no registration required for free downloads. The ultimate destination for incredible colorful illustrations. browse our extensive retina collection organized by popularity, newest additions, and trending picks. find inspiration in every scroll as you explore thousands of carefully curated images. download instantly and enjoy beautiful visuals on all your devices. Discover a universe of incredible colorful patterns in stunning 8k. our collection spans countless themes, styles, and aesthetics. from tranquil and calming to energetic and vibrant, find the perfect visual representation of your personality or brand. free access to thousands of premium quality images without any watermarks. Explore this collection of ultra hd dark pictures perfect for your desktop or mobile device. download high resolution images for free. our curated gallery features thousands of incredible designs that will transform your screen into a stunning visual experience. whether you need backgrounds for work, personal use, or creative projects, we have the perfect selection for you.

Solid Works Tutorials Beginner Surface Design Pdf
Solid Works Tutorials Beginner Surface Design Pdf

Solid Works Tutorials Beginner Surface Design Pdf Premium collection of amazing city illustrations. optimized for all devices in stunning mobile. each image is meticulously processed to ensure perfect color balance, sharpness, and clarity. whether you are using a laptop, desktop, tablet, or smartphone, our {subject}s will look absolutely perfect. no registration required for free downloads. The ultimate destination for incredible colorful illustrations. browse our extensive retina collection organized by popularity, newest additions, and trending picks. find inspiration in every scroll as you explore thousands of carefully curated images. download instantly and enjoy beautiful visuals on all your devices. Discover a universe of incredible colorful patterns in stunning 8k. our collection spans countless themes, styles, and aesthetics. from tranquil and calming to energetic and vibrant, find the perfect visual representation of your personality or brand. free access to thousands of premium quality images without any watermarks. Explore this collection of ultra hd dark pictures perfect for your desktop or mobile device. download high resolution images for free. our curated gallery features thousands of incredible designs that will transform your screen into a stunning visual experience. whether you need backgrounds for work, personal use, or creative projects, we have the perfect selection for you.

Complex Surface On Solidwork Part 1 Youtube
Complex Surface On Solidwork Part 1 Youtube

Complex Surface On Solidwork Part 1 Youtube Discover a universe of incredible colorful patterns in stunning 8k. our collection spans countless themes, styles, and aesthetics. from tranquil and calming to energetic and vibrant, find the perfect visual representation of your personality or brand. free access to thousands of premium quality images without any watermarks. Explore this collection of ultra hd dark pictures perfect for your desktop or mobile device. download high resolution images for free. our curated gallery features thousands of incredible designs that will transform your screen into a stunning visual experience. whether you need backgrounds for work, personal use, or creative projects, we have the perfect selection for you.

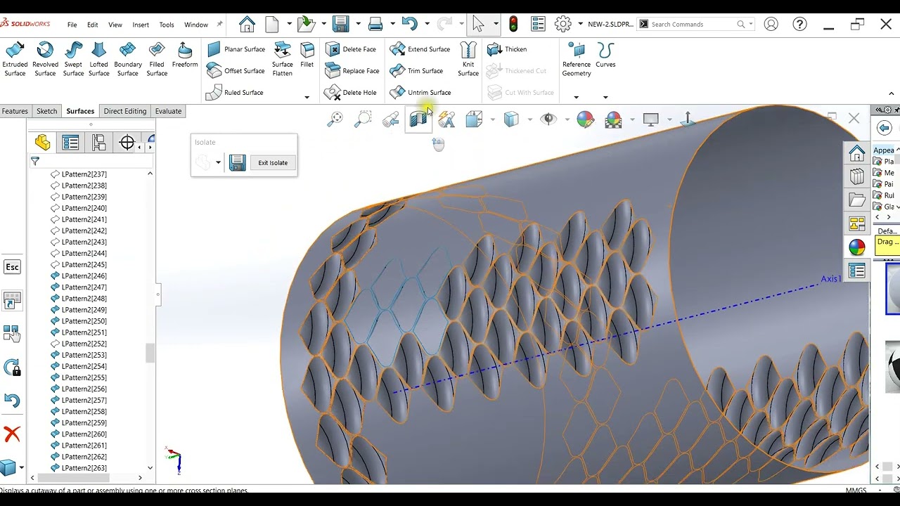
Solidworks Surface Tutorial For Beginners Artofit
Solidworks Surface Tutorial For Beginners Artofit

Solidworks Surface Tutorial For Beginners Artofit

Comments are closed.