Simplify your online presence. Elevate your brand.

Solidworks Tutorial Boundary Surface Advanced

Tutorial Boundary Surface Grabcad Tutorials
Tutorial Boundary Surface Grabcad Tutorials

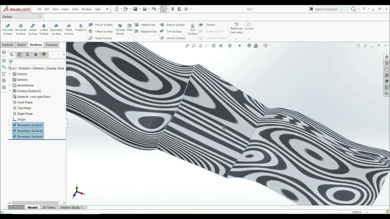
Tutorial Boundary Surface Grabcad Tutorials The boundary surface feature lets you create surfaces that can be tangent or curvature continuous in both directions (all sides of the surface). in most cases, this delivers a higher quality result than the loft tool. In this video, you'll learn key commands and techniques to master advanced surface modeling in solidworks. this tutorial was requested by our subscriber mr. aniket.

Tutorial Boundary Surface Grabcad Tutorials
Tutorial Boundary Surface Grabcad Tutorials

Tutorial Boundary Surface Grabcad Tutorials Welcome to this step by step solidworks advanced surfacing tutorial by engr. ibrahim omer. in this video, you'll learn key commands and techniques to master advanced surface modeling in solidworks. Learn how to use the boundary surface tool in solidworks to create high quality, complex surfaces for aerospace, automotive, and product design applications. The tutorials provide step by step guidance on various aspects of advanced surfaces, helping to clarify complicated concepts and improve hands on skills in contextually relevant ways. In this solidworks video tutorial, you will learn everything you need to know about the boundary feature. we will discuss the differences between a boundary surface and a loft surface. we will also take a closer look at style splines, degree 7 b splines, and more complicated surface features.

Tutorial Boundary Surface Grabcad Tutorials
Tutorial Boundary Surface Grabcad Tutorials

Tutorial Boundary Surface Grabcad Tutorials The tutorials provide step by step guidance on various aspects of advanced surfaces, helping to clarify complicated concepts and improve hands on skills in contextually relevant ways. In this solidworks video tutorial, you will learn everything you need to know about the boundary feature. we will discuss the differences between a boundary surface and a loft surface. we will also take a closer look at style splines, degree 7 b splines, and more complicated surface features. We’ll go step by step from creating sketches, setting up curves, and applying boundary surfaces to build a smooth and professional model. Surface modeling in solidworks allows for the creation of complex and precise geometries that are difficult to achieve with traditional solid modeling techniques. this article provides advanced tutorials to enhance your skills in surface modeling, focusing on techniques and best practices. The boundary surface feature lets you create surfaces that can be tangent or curvature continuous in both directions (all sides of the surface). in most cases, this delivers a higher quality result than the loft tool. Learn to use solidworks' advanced surface tools effectively. master loft, sweep, and boundary tools for complex models and quality assurance.

Tutorial Boundary Surface Grabcad Tutorials
Tutorial Boundary Surface Grabcad Tutorials

Tutorial Boundary Surface Grabcad Tutorials We’ll go step by step from creating sketches, setting up curves, and applying boundary surfaces to build a smooth and professional model. Surface modeling in solidworks allows for the creation of complex and precise geometries that are difficult to achieve with traditional solid modeling techniques. this article provides advanced tutorials to enhance your skills in surface modeling, focusing on techniques and best practices. The boundary surface feature lets you create surfaces that can be tangent or curvature continuous in both directions (all sides of the surface). in most cases, this delivers a higher quality result than the loft tool. Learn to use solidworks' advanced surface tools effectively. master loft, sweep, and boundary tools for complex models and quality assurance.

Solidworks Boundary Surface Solidworks Practice Exercise 30
Solidworks Boundary Surface Solidworks Practice Exercise 30

Solidworks Boundary Surface Solidworks Practice Exercise 30 The boundary surface feature lets you create surfaces that can be tangent or curvature continuous in both directions (all sides of the surface). in most cases, this delivers a higher quality result than the loft tool. Learn to use solidworks' advanced surface tools effectively. master loft, sweep, and boundary tools for complex models and quality assurance.

Comments are closed.