Simplify your online presence. Elevate your brand.

Solidworks Chain Component Pattern Tutorial Goengineer

Solidworks Chain Component Pattern Tutorial Goengineer
Solidworks Chain Component Pattern Tutorial Goengineer

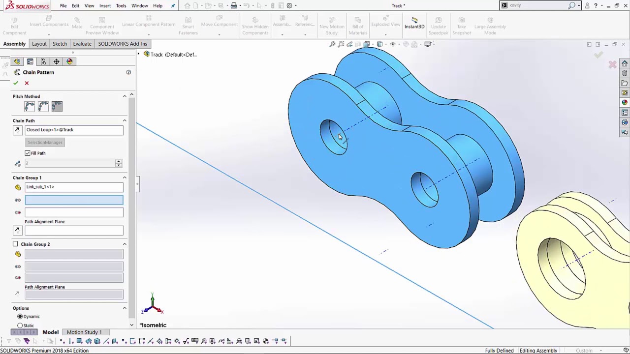
Solidworks Chain Component Pattern Tutorial Goengineer In this solidworks tutorial, we explore an assembly feature for creating chains and other linked or looped mechanisms. before we can create this feature, the assembly must contain a sketch of the path to be followed, and the components to be patterned. Learn how to apply the chain component pattern feature in solidworks. quick tip presented by ronit mukherjee of goengineer. about goengineer: goengineer delivers software, technology.

Solidworks Chain Component Pattern Tutorial Goengineer
Solidworks Chain Component Pattern Tutorial Goengineer

Solidworks Chain Component Pattern Tutorial Goengineer Solidworks chain component pattern tutorial the chain component pattern is accessed from the linear component pattern pull down menu in solidworks to create chains and other linked or looped mechanisms. You can pattern components along an open or closed loop path to simulate roller chains, energy chains, and power transmission components. you can create three types of chain patterns:. Back to our roots with this solidworks quick tip! in this tutorial, we'll show you how to quickly create an opposite hand part file in #solidworks without breaking your original file. Learn how to create various types of chains in solidworks using the chain component pattern tool for projects like roller chains and tank tracks.

Solidworks Chain Component Pattern Tutorial Goengineer
Solidworks Chain Component Pattern Tutorial Goengineer

Solidworks Chain Component Pattern Tutorial Goengineer Back to our roots with this solidworks quick tip! in this tutorial, we'll show you how to quickly create an opposite hand part file in #solidworks without breaking your original file. Learn how to create various types of chains in solidworks using the chain component pattern tool for projects like roller chains and tank tracks. In this tutorial, a simple explanation will be made of how to modeling chains for several elements in the program. The chain component pattern feature lets you set up a generic energy chain along with special cases and considerations for performance and optimum behavior. In this tech tip learn how to use the solidworks chain assembly feature to gain better control of a chain component pattern. Solidworks chain pattern in this video, you will learn how to create chains in solidworks assembly environment.

Solidworks Chain Component Pattern Tutorial Goengineer
Solidworks Chain Component Pattern Tutorial Goengineer

Solidworks Chain Component Pattern Tutorial Goengineer In this tutorial, a simple explanation will be made of how to modeling chains for several elements in the program. The chain component pattern feature lets you set up a generic energy chain along with special cases and considerations for performance and optimum behavior. In this tech tip learn how to use the solidworks chain assembly feature to gain better control of a chain component pattern. Solidworks chain pattern in this video, you will learn how to create chains in solidworks assembly environment.

Solidworks Chain Component Pattern Tutorial Goengineer
Solidworks Chain Component Pattern Tutorial Goengineer

Solidworks Chain Component Pattern Tutorial Goengineer In this tech tip learn how to use the solidworks chain assembly feature to gain better control of a chain component pattern. Solidworks chain pattern in this video, you will learn how to create chains in solidworks assembly environment.

Solidworks Chain Component Pattern Tutorial Goengineer
Solidworks Chain Component Pattern Tutorial Goengineer

Solidworks Chain Component Pattern Tutorial Goengineer

Comments are closed.