Simplify your online presence. Elevate your brand.

Simulation With Multisim 2

The Multi2sim Simulation Framework
The Multi2sim Simulation Framework

The Multi2sim Simulation Framework Multisim integrates industry standard spice simulation with an interactive schematic environment to instantly visualize and analyze electronic circuit behavior. In this multisim beginner tutorial, you will learn ni multisim step by step from scratch.

Multisim Simulation Timesmaha
Multisim Simulation Timesmaha

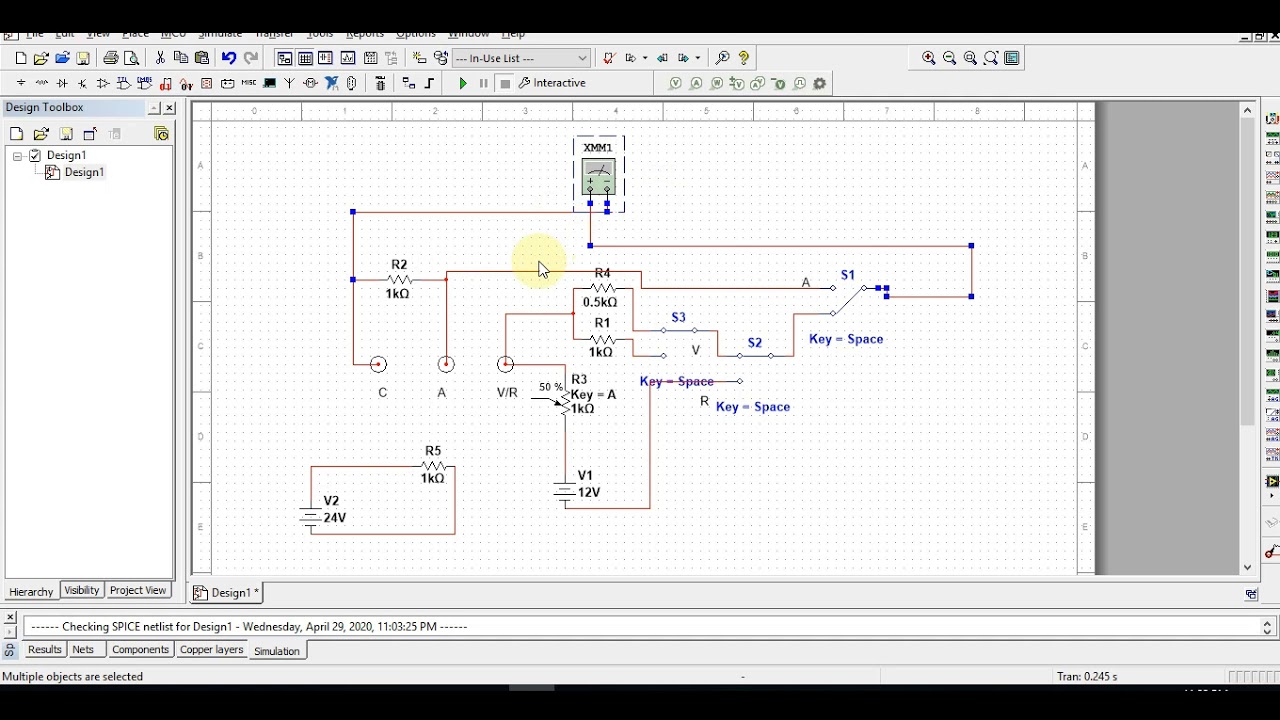
Multisim Simulation Timesmaha Multisim live is a free, online circuit simulator that includes spice software, which lets you create, learn and share circuits and electronics online. Each simulation is explained clearly, making complex electronics concepts easier to grasp. by the end of this course, you will be able to confidently simulate and analyze digital, analog, and power electronics circuits in multisim. Multisim integrates analog, digital, and mixed signal simulation in a unified environment. the xspice extensions support event driven digital simulation alongside continuous time analog analysis. this is critical for modern embedded systems where microcontrollers interface with analog sensors. Multisim is a schematic capture and simulation program for analog, digital and mixed analog digital circuits, and is one component of the national instruments “circuit design suite”, which also includes an interface to the elvis workstation and ultiboard printed circuit board design tool.

Github Ashleshk Multisim Simulation Contains Basic Simulation
Github Ashleshk Multisim Simulation Contains Basic Simulation

Github Ashleshk Multisim Simulation Contains Basic Simulation Multisim integrates analog, digital, and mixed signal simulation in a unified environment. the xspice extensions support event driven digital simulation alongside continuous time analog analysis. this is critical for modern embedded systems where microcontrollers interface with analog sensors. Multisim is a schematic capture and simulation program for analog, digital and mixed analog digital circuits, and is one component of the national instruments “circuit design suite”, which also includes an interface to the elvis workstation and ultiboard printed circuit board design tool. Learn how to simulate iot projects using multisim online. this guide covers circuit simulation, iot sensor integration, and how to use multisim simulator step by step for beginners. Note: this tutorial offers an introduction to multisim which includes description and examples on how to use basic instruments needed for ee3010 labs. for more information on instruments not described in this tutorial please reference multisim instruction manual.pdf for detailed descriptions. It describes how to open multisim, create a design, place components, draw wires to connect components, generate test input patterns using digital sources, and run a simulation to examine the circuit response. Analisis memanfaatkan tiga buah simulator offline, yaitu circuit wizard v.1.15, proteus v.8.5, dan multisim v.14.0. kemudian hasil simulasi ketiganya dibandingkan dengan perhitungan teoretis.

Multisim Simulation Cashpna
Multisim Simulation Cashpna

Multisim Simulation Cashpna Learn how to simulate iot projects using multisim online. this guide covers circuit simulation, iot sensor integration, and how to use multisim simulator step by step for beginners. Note: this tutorial offers an introduction to multisim which includes description and examples on how to use basic instruments needed for ee3010 labs. for more information on instruments not described in this tutorial please reference multisim instruction manual.pdf for detailed descriptions. It describes how to open multisim, create a design, place components, draw wires to connect components, generate test input patterns using digital sources, and run a simulation to examine the circuit response. Analisis memanfaatkan tiga buah simulator offline, yaitu circuit wizard v.1.15, proteus v.8.5, dan multisim v.14.0. kemudian hasil simulasi ketiganya dibandingkan dengan perhitungan teoretis.

Multisim Simulation Jawergoo
Multisim Simulation Jawergoo

Multisim Simulation Jawergoo It describes how to open multisim, create a design, place components, draw wires to connect components, generate test input patterns using digital sources, and run a simulation to examine the circuit response. Analisis memanfaatkan tiga buah simulator offline, yaitu circuit wizard v.1.15, proteus v.8.5, dan multisim v.14.0. kemudian hasil simulasi ketiganya dibandingkan dengan perhitungan teoretis.

Circuit Simulation Using Multisim Download Scientific Diagram
Circuit Simulation Using Multisim Download Scientific Diagram

Circuit Simulation Using Multisim Download Scientific Diagram

Comments are closed.