Simplify your online presence. Elevate your brand.

Simple Mppt Schematic Diagram Circuit Diagram

Simple Mppt Schematic Diagram
Simple Mppt Schematic Diagram

Simple Mppt Schematic Diagram So in this article we are trying to make a true mppt solar charger project using arduino which will charge a 12v battery from a solar panel and will use mppt logic to always extract maximum power from the solar panel. Learn about the circuit diagram and working of an mppt solar charge controller, which maximizes the efficiency of solar power generation.

Simple Mppt Schematic Diagram
Simple Mppt Schematic Diagram

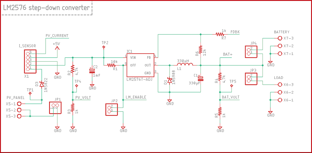
Simple Mppt Schematic Diagram In this article, we will learn about solar power charging technology and go through mppt charging technology. later using the arduino and many electronic components we will design the schematic and pcb for mppt charge controller. While it may seem complicated, the mppt charge controller circuit diagram is surprisingly quite straightforward. it typically consists of three main components the solar panel, the charge controller and the battery. Sample circuit diagrams for mppt charge controller to better understand the practical implementation of mppt controllers, let’s examine two types of circuits: one based on a dedicated mppt ic and another using an arduino for control. Now we understand how the schematics work, we can proceed with building the pcb for our mppt solar charger project. the pcb layout for the above circuit is also available for download as gerber from the link.

Simple Mppt Schematic Diagram Circuit Diagram
Simple Mppt Schematic Diagram Circuit Diagram

Simple Mppt Schematic Diagram Circuit Diagram Sample circuit diagrams for mppt charge controller to better understand the practical implementation of mppt controllers, let’s examine two types of circuits: one based on a dedicated mppt ic and another using an arduino for control. Now we understand how the schematics work, we can proceed with building the pcb for our mppt solar charger project. the pcb layout for the above circuit is also available for download as gerber from the link. One important piece of technology that has made this possible is the circuit diagram mppt solar charge controller. it acts as an interface between the solar panel and the battery, helping to ensure maximum charging efficiency. This mppt solar charge controller works for 12v panels approximately 120w and 24v panels about 240w. it includes optimum power point tracking (mppt) and 3 stage battery charging. This document contains a circuit diagram for an mppt solar charger with a perturb and observe (p&o) algorithm. the circuit uses a dc dc converter, acs712 30a current sensor module, and lm35 temperature sensor. 1kw arduino mppt solar charge controller (esp32 wifi): build a 1kw wifi mppt solar charge controller, equipped with phone app datalogging telemetry! (android & ios) it is compatible with 80v 30a solar panel setups and all battery chemistries up to 50v.

Mppt Schematic Diagram
Mppt Schematic Diagram

Mppt Schematic Diagram One important piece of technology that has made this possible is the circuit diagram mppt solar charge controller. it acts as an interface between the solar panel and the battery, helping to ensure maximum charging efficiency. This mppt solar charge controller works for 12v panels approximately 120w and 24v panels about 240w. it includes optimum power point tracking (mppt) and 3 stage battery charging. This document contains a circuit diagram for an mppt solar charger with a perturb and observe (p&o) algorithm. the circuit uses a dc dc converter, acs712 30a current sensor module, and lm35 temperature sensor. 1kw arduino mppt solar charge controller (esp32 wifi): build a 1kw wifi mppt solar charge controller, equipped with phone app datalogging telemetry! (android & ios) it is compatible with 80v 30a solar panel setups and all battery chemistries up to 50v.

Comments are closed.