Simplify your online presence. Elevate your brand.

Simple Automatic Night Light Circuit

Simple Automatic Night Light Circuit
Simple Automatic Night Light Circuit

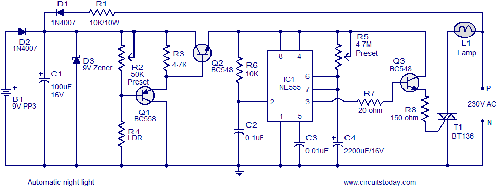
Simple Automatic Night Light Circuit In this tutorial, you’ll learn how to build an automatic night light circuit that turns on when it gets dark. it’s a simple circuit that you can build on a breadboard. Learn how to build a simple automatic night lamp circuit which will switch on a connected 220v lamp whenever it is dark.

Simple Automatic Night Light Circuit
Simple Automatic Night Light Circuit

Simple Automatic Night Light Circuit Before, i liked to use a transistor as the main component. but now, let’s try our hand at the integrated circuit (ic). in this light sensor switch circuit using ldr and ic 741. it is also very simple. in my opinion, it has higher sensitivity and greater accuracy than the transistor alternatives. Learn how to create an automatic night light circuit using simple components. discover the circuit design, components needed, and step by step instructions to build your own night light. In this project, we will learn how to build an automatic night light circuit using an ldr (light dependent resistor) and a bc547 transistor. find this and other hardware projects on hackster.io. This article explains methods to build an automated darkness activated led lamp circuit without the need for a large transformer by utilizing a handful of transistors and a capacitive power source.

Simple Automatic Night Light Circuit
Simple Automatic Night Light Circuit

Simple Automatic Night Light Circuit In this project, we will learn how to build an automatic night light circuit using an ldr (light dependent resistor) and a bc547 transistor. find this and other hardware projects on hackster.io. This article explains methods to build an automated darkness activated led lamp circuit without the need for a large transformer by utilizing a handful of transistors and a capacitive power source. This automatic night light circuit with one led is simple, interesting and very easy to make. the circuit allows a better understanding of the operation of a phototransistor and thus to use it in other applications. In this project, we will learn how to build an automatic night light circuit using an ldr (light dependent resistor) and a bc547 transistor. the circuit is designed to turn on the led light in darkness and off in daylight automatically. This instruction guide will take you through the steps to creating your own automatic night light. the design utilizes a light dependent resistor that will turn on the white led when a lack of light is detected. it is a simple circuit that you can build on a breadboard. But did you know that you can easily build a simple automatic night light circuit using basic electrical components? here, we'll provide an overview of the process for building a circuit that will turn on at night and off during the day.

Simple Automatic Night Light Circuit
Simple Automatic Night Light Circuit

Simple Automatic Night Light Circuit This automatic night light circuit with one led is simple, interesting and very easy to make. the circuit allows a better understanding of the operation of a phototransistor and thus to use it in other applications. In this project, we will learn how to build an automatic night light circuit using an ldr (light dependent resistor) and a bc547 transistor. the circuit is designed to turn on the led light in darkness and off in daylight automatically. This instruction guide will take you through the steps to creating your own automatic night light. the design utilizes a light dependent resistor that will turn on the white led when a lack of light is detected. it is a simple circuit that you can build on a breadboard. But did you know that you can easily build a simple automatic night light circuit using basic electrical components? here, we'll provide an overview of the process for building a circuit that will turn on at night and off during the day.

Comments are closed.