Simplify your online presence. Elevate your brand.

Shell Initialization Files Explained

Linux Files Processes Shell Pdf Shell Computing Operating System
Linux Files Processes Shell Pdf Shell Computing Operating System

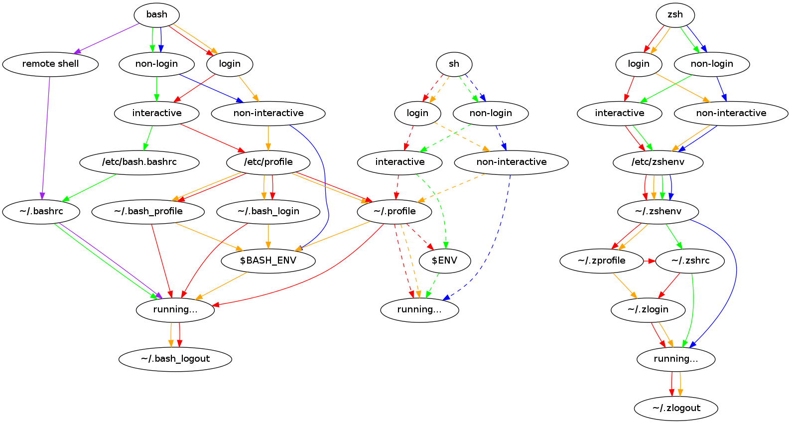
Linux Files Processes Shell Pdf Shell Computing Operating System Understanding the shell startup sequence is crucial for effective dotfile management. this document explains how zsh (and other shells) load configuration files, when each file is sourced, and how to optimize your setup for performance and functionality. When bash is invoked as an interactive login shell, or as a non interactive shell with the login option, it first reads and executes commands from the file etc profile, if that file exists.

An Introduction To The Linux Shell Navigating Files And Directories
An Introduction To The Linux Shell Navigating Files And Directories

An Introduction To The Linux Shell Navigating Files And Directories In this article, we will explain shell initialization files in relation to user profiles for local user management in linux. we will let you know where to keep custom shell functions, aliases, variables as well as startup programs. These files control everything from your command prompt appearance to the environment variables available to your shell sessions. in this tutorial, we will explore the intricacies of shell initialization files, explaining their purpose, differences, and how to effectively use them. This configuration file sets some basic shell environment variables as well as some variables required by users running java and or java applications in their web browser. I‘ll provide recommendations on how best to configure shell customizations based on whether they need to apply globally or just for your user. my goal is to help demystify bash startup processes so you can harness the flexibility this offers.

06 Shell Pdf
06 Shell Pdf

06 Shell Pdf This configuration file sets some basic shell environment variables as well as some variables required by users running java and or java applications in their web browser. I‘ll provide recommendations on how best to configure shell customizations based on whether they need to apply globally or just for your user. my goal is to help demystify bash startup processes so you can harness the flexibility this offers. Shell initialization files in linux are pivotal for customizing user environments and scripting. these files, such as `.bashrc`, `.bash profile`, `.profile`, and others, are executed automatically by the shell every time a user logs in or opens a new shell instance. When you ssh or putty in, it is always a login shell. when you pop up a terminal window, it should be a login shell but for some old setups it may not be. login shells run .bash profile on startup. non login shells run .bashrc on startup. it's best to put your customisations in .bashrc and have .bash profile run .bashrc. The bourne again shell (bash) loads and runs various startup files under various conditions. this document attempts to list those files and describe the conditions and order in which they may be loaded. With this overview, i hope to end any confusion and introduce an easy overview of which files are sourced under what circumstances, for bash and zsh. the diagrams below have been tested on an archlinux vanilla install on a vm.

Shell Initialization Files Devops Done Right
Shell Initialization Files Devops Done Right

Shell Initialization Files Devops Done Right Shell initialization files in linux are pivotal for customizing user environments and scripting. these files, such as `.bashrc`, `.bash profile`, `.profile`, and others, are executed automatically by the shell every time a user logs in or opens a new shell instance. When you ssh or putty in, it is always a login shell. when you pop up a terminal window, it should be a login shell but for some old setups it may not be. login shells run .bash profile on startup. non login shells run .bashrc on startup. it's best to put your customisations in .bashrc and have .bash profile run .bashrc. The bourne again shell (bash) loads and runs various startup files under various conditions. this document attempts to list those files and describe the conditions and order in which they may be loaded. With this overview, i hope to end any confusion and introduce an easy overview of which files are sourced under what circumstances, for bash and zsh. the diagrams below have been tested on an archlinux vanilla install on a vm.

Comments are closed.