Simplify your online presence. Elevate your brand.

Sd Resources Easyeda

Sd Module Resources Easyeda
Sd Module Resources Easyeda

Sd Module Resources Easyeda Recommend modules pc817 5 ports sheet 1 lm7805 sch esp1. Sdadapt this project is an sd card to usb a adapter using the gl3224 ic. it works like any other sd card adapter by plugging it into a usb port and then plugging a micro sd tf card in. i made this to try to see how fast i could finish a pure pcb project in easyeda.

Sd 20 Resources Easyeda
Sd 20 Resources Easyeda

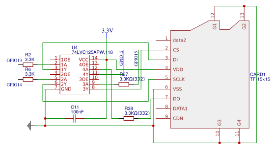
Sd 20 Resources Easyeda More. Attribute title: micro sd card module package: 6 fmale sd card description: pinout for breakoutboard for an sd card holder. Microsd card expander recommend modules pcb cartucho mega drive sdgsgsg vye shield v2 usuario shield mega por mini. Easyeda provide a lot of libraries, you can find them at "left hand panel library", hotkey "shift f", at here you can search library from lcsc, system, user contributed etc.

Modul 18 Not Mikro Sd Resources Easyeda
Modul 18 Not Mikro Sd Resources Easyeda

Modul 18 Not Mikro Sd Resources Easyeda Microsd card expander recommend modules pcb cartucho mega drive sdgsgsg vye shield v2 usuario shield mega por mini. Easyeda provide a lot of libraries, you can find them at "left hand panel library", hotkey "shift f", at here you can search library from lcsc, system, user contributed etc. Tags: none open in editor 1 recommend modules test cd4047be test 64 matrix common cath. Resources easyeda. home> sd card module. sd card module. Use easyeda design to swiftly generate a free 3d structure of your pcb, streamline the structural design process, and export step files quickly. secure your designs with aes encryption, prevent data leaks, and protect project data with multiple backups and disaster recovery. All easyeda schematic symbol and pcb footprint libs are public, so after you have created and saved a new symbol or footprint, others will be able to find your part.

Sd Resources Easyeda
Sd Resources Easyeda

Sd Resources Easyeda Tags: none open in editor 1 recommend modules test cd4047be test 64 matrix common cath. Resources easyeda. home> sd card module. sd card module. Use easyeda design to swiftly generate a free 3d structure of your pcb, streamline the structural design process, and export step files quickly. secure your designs with aes encryption, prevent data leaks, and protect project data with multiple backups and disaster recovery. All easyeda schematic symbol and pcb footprint libs are public, so after you have created and saved a new symbol or footprint, others will be able to find your part.

Sd Card Resources Easyeda
Sd Card Resources Easyeda

Sd Card Resources Easyeda Use easyeda design to swiftly generate a free 3d structure of your pcb, streamline the structural design process, and export step files quickly. secure your designs with aes encryption, prevent data leaks, and protect project data with multiple backups and disaster recovery. All easyeda schematic symbol and pcb footprint libs are public, so after you have created and saved a new symbol or footprint, others will be able to find your part.

Sd Card Resources Easyeda
Sd Card Resources Easyeda

Sd Card Resources Easyeda

Comments are closed.