Simplify your online presence. Elevate your brand.

Scsu Engineering Microcontroller System Design Final Project Demonstration

Microcontroller Project Pdf
Microcontroller Project Pdf

Microcontroller Project Pdf This is a short demo of the main functions of my final project completed in the last couple weeks of the spring semester of 2009 for ece (electrical and computer engineering) 422 class at. Welcome to your repo for ece121. all source code and attending projects should be hosted and worked on in here. below you will find descriptions of the folders and their intended use. feel free to add more but for grading purposes you must use these specific directories as described.

Microcontroller Lab Project Pdf
Microcontroller Lab Project Pdf

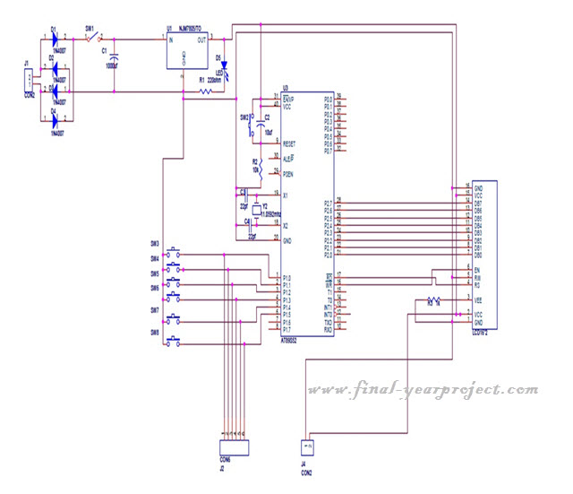
Microcontroller Lab Project Pdf The final demo report must be submitted by each individual. given that everyone has had practice and experience using physical components in lab this semester, equipment failure in terms of shorted damaged components is not a valid excuse. The document outlines a project on designing and constructing an individual control home automation system using rs232, gsm technology, and a microcontroller, submitted by olafusi michael olalekan for his bachelor of engineering in electrical electronics engineering. The provided circuit diagram shows the connections between an 80c51 microcontroller (u1), an lcd display (lcd1), a ds1307 rtc module (u2), and a crystal oscillator (x1). Explore final year projects for electronics based on microcontroller, electronics and telecommunication engineering ece project topics, ieee robotics project topics or ideas, microcontroller based research projects, mini and major projects, latest synopsis, abstract, base papers, source code, thesis ideas, phd dissertation for electronics and.

1 Microcontroller Based System Design Complete Pdf Arduino
1 Microcontroller Based System Design Complete Pdf Arduino

1 Microcontroller Based System Design Complete Pdf Arduino The provided circuit diagram shows the connections between an 80c51 microcontroller (u1), an lcd display (lcd1), a ds1307 rtc module (u2), and a crystal oscillator (x1). Explore final year projects for electronics based on microcontroller, electronics and telecommunication engineering ece project topics, ieee robotics project topics or ideas, microcontroller based research projects, mini and major projects, latest synopsis, abstract, base papers, source code, thesis ideas, phd dissertation for electronics and. The aim of this project is to design a real time battery monitoring system with low voltage alert system. it uses a microcontroller and has voltage measurement circuit and temperature measurement circuit integrated to it. Students expressed creativity and ingenuity in the design of practical, microcontroller based embedded systems for their final course projects. Upon completion of this course, students will understand the architecture of the pic microcontrollers and how to write high level languages, and embed the code in flash memory for stand alone system for embedded system designs. Coming to the pic microcontroller, it is also from a family of microcontrollers, and is made by using microchip technology. the name pic stands for peripheral interface controller. this article lists many of the microcontroller based projects that use 8051, avr, and pic microcontrollers.

Microcontroller Based College Automation System Free Final Year Project S
Microcontroller Based College Automation System Free Final Year Project S

Microcontroller Based College Automation System Free Final Year Project S The aim of this project is to design a real time battery monitoring system with low voltage alert system. it uses a microcontroller and has voltage measurement circuit and temperature measurement circuit integrated to it. Students expressed creativity and ingenuity in the design of practical, microcontroller based embedded systems for their final course projects. Upon completion of this course, students will understand the architecture of the pic microcontrollers and how to write high level languages, and embed the code in flash memory for stand alone system for embedded system designs. Coming to the pic microcontroller, it is also from a family of microcontrollers, and is made by using microchip technology. the name pic stands for peripheral interface controller. this article lists many of the microcontroller based projects that use 8051, avr, and pic microcontrollers.

Electronics Project On Microcontroller Based Led Display Free Final
Electronics Project On Microcontroller Based Led Display Free Final

Electronics Project On Microcontroller Based Led Display Free Final Upon completion of this course, students will understand the architecture of the pic microcontrollers and how to write high level languages, and embed the code in flash memory for stand alone system for embedded system designs. Coming to the pic microcontroller, it is also from a family of microcontrollers, and is made by using microchip technology. the name pic stands for peripheral interface controller. this article lists many of the microcontroller based projects that use 8051, avr, and pic microcontrollers.

Comments are closed.