Simplify your online presence. Elevate your brand.

Sar Adc Dynamic Range And Accuracy Electrical Engineering Stack Exchange

Sar Adc Dynamic Range And Accuracy Electrical Engineering Stack Exchange
Sar Adc Dynamic Range And Accuracy Electrical Engineering Stack Exchange

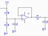
Sar Adc Dynamic Range And Accuracy Electrical Engineering Stack Exchange In my case i'm using a sar adc to measure rms of sine wave. the adc vref is 3.3v coming from the same power supply of the microcontroller. the mid point of the input signal is set to 1.65v using the circuit below. with 1.65v being the mid point, my rms measurements have around 7% error. I want to know 10 bit sar adc , supply voltage 0.5v , vcm based , after dac switch 9 times , how to measure dac input dynamic range ? i need to know voltage range that i can use voltage to time.

Sar Adc Dynamic Range And Accuracy Electrical Engineering Stack Exchange
Sar Adc Dynamic Range And Accuracy Electrical Engineering Stack Exchange

Sar Adc Dynamic Range And Accuracy Electrical Engineering Stack Exchange I have a question regarding the working principle of a successive approximation (sar) adc. shouldn't the input voltage vin with which the capacitors were charged discharge once vref is applied to them?. The fundamental operational principle of sar (successive approximation register) adcs hinges upon the binary search algorithm, an iterative technique employed to progressively narrow down the feasible range within which the analog input value resides. Until recently, most precision sar adcs used laser trimmed thin film dacs to achieve the desired accuracy and linearity. the thin film resistor trimming process adds cost, and the thin film resistor values may be affected when subjected to the mechanical stresses of packaging. This guide provides a complete, engineering focused breakdown of sar adc architecture, performance limits, and practical design constraints, enabling readers to understand root causes of accuracy loss and build higher reliability measurement systems.

Sar Adc Dynamic Range And Accuracy Electrical Engineering Stack Exchange
Sar Adc Dynamic Range And Accuracy Electrical Engineering Stack Exchange

Sar Adc Dynamic Range And Accuracy Electrical Engineering Stack Exchange Until recently, most precision sar adcs used laser trimmed thin film dacs to achieve the desired accuracy and linearity. the thin film resistor trimming process adds cost, and the thin film resistor values may be affected when subjected to the mechanical stresses of packaging. This guide provides a complete, engineering focused breakdown of sar adc architecture, performance limits, and practical design constraints, enabling readers to understand root causes of accuracy loss and build higher reliability measurement systems. The pipelined error correcting adc has become very popular in modern adcs requiring wide dynamic range and low levels of distortion. there are many possible ways to design a pipelined adc, and we will now look at just a few of the tradeoffs. This paper mainly reviews some recent progress on successive approximation register (sar) analog to digital converter (adc) architectures with high speed and or. Learn how successive approximation adcs work, their architecture, conversion process, and applications in data acquisition, instrumentation, and precision measurement systems. We will first determine what our input signal looks like in terms of the bandwidth and a full scale range. once we understand the characteristics of our input signal, we will take a look at the adc. the adc that we select should match the bandwidth of our input signal per nyquist.

Circuit Analysis How To Measure 10bit Sar Adc S Input Dynamic Range
Circuit Analysis How To Measure 10bit Sar Adc S Input Dynamic Range

Circuit Analysis How To Measure 10bit Sar Adc S Input Dynamic Range The pipelined error correcting adc has become very popular in modern adcs requiring wide dynamic range and low levels of distortion. there are many possible ways to design a pipelined adc, and we will now look at just a few of the tradeoffs. This paper mainly reviews some recent progress on successive approximation register (sar) analog to digital converter (adc) architectures with high speed and or. Learn how successive approximation adcs work, their architecture, conversion process, and applications in data acquisition, instrumentation, and precision measurement systems. We will first determine what our input signal looks like in terms of the bandwidth and a full scale range. once we understand the characteristics of our input signal, we will take a look at the adc. the adc that we select should match the bandwidth of our input signal per nyquist.

External Components Improve Sar Adc Accuracy At Don Casteel Blog
External Components Improve Sar Adc Accuracy At Don Casteel Blog

External Components Improve Sar Adc Accuracy At Don Casteel Blog Learn how successive approximation adcs work, their architecture, conversion process, and applications in data acquisition, instrumentation, and precision measurement systems. We will first determine what our input signal looks like in terms of the bandwidth and a full scale range. once we understand the characteristics of our input signal, we will take a look at the adc. the adc that we select should match the bandwidth of our input signal per nyquist.

Comments are closed.