Simplify your online presence. Elevate your brand.

Root Cause Problem Solving Rcps Gangguan Scada Pdf

Root Cause Problem Solving Rcps Gangguan Scada Pdf
Root Cause Problem Solving Rcps Gangguan Scada Pdf

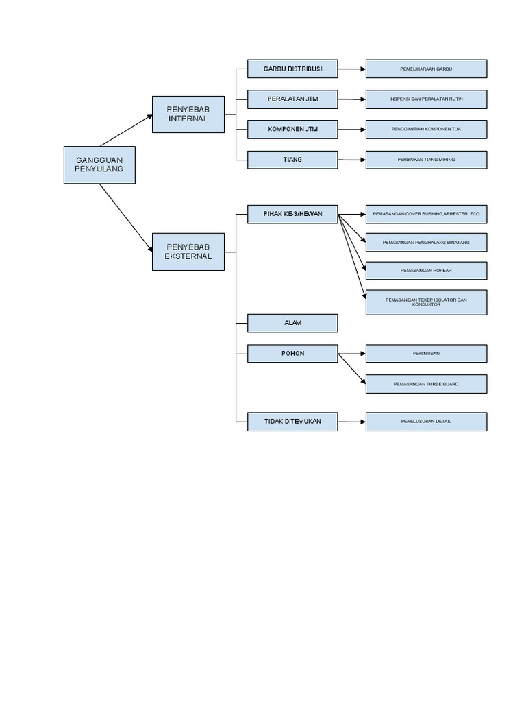
Root Cause Problem Solving Rcps Gangguan Scada Pdf Dokumen tersebut membahas tentang root cause problem solving (rcps), yaitu metode analisis untuk menemukan akar penyebab masalah secara sistematis dan terstruktur dengan menguraikan masalah menjadi komponen komponen sederhana. Budiman, s.t., m.t abstrak sistem distribusi adalah salah satu komponen sistem tenaga listrik yang tidak lepas dari terjadinya gangguan atau kerusakan, yang menyebabkan faktor dari dalam peralatan maupun faktor dari luar yang dapat menyeb.

Pengantar Root Cause Failure Analysis Peralatan Produksi Pdf
Pengantar Root Cause Failure Analysis Peralatan Produksi Pdf

Pengantar Root Cause Failure Analysis Peralatan Produksi Pdf Root cause analysis (rca) merupakan suatu metode analisis yang dipakai untuk menentukan penyebab utama suatu permasalahan dengan mengidentifikasi masalah paling umum atau paling terlihat kepada. Analisa penyelesaian gangguan trafo distribusi dengan metode rcps (root cause problem solving) di pt. pln (persero) distribusi jakarta raya dan tangerang area ciputat posko cinere. Root cause problem solving adalah : metode analisis dengan untuk mencari akar penyebab permasalahan mengurai masalah menjadi komponen komponen sederhana secara holistik, terstruktur, dan sistematis. Tugas akhir ini penulis beri judul “ analisa penyelesaian gangguan trafo distribusi dengan metode rcps (root cause problem solving)” yang merupakan studi kasus permasalahan di pt. pln (persero) distribusi jakarta raya dan tangerang tempat dimana penulis bekerja.

Rcps Pdf
Rcps Pdf

Rcps Pdf Root cause problem solving adalah : metode analisis dengan untuk mencari akar penyebab permasalahan mengurai masalah menjadi komponen komponen sederhana secara holistik, terstruktur, dan sistematis. Tugas akhir ini penulis beri judul “ analisa penyelesaian gangguan trafo distribusi dengan metode rcps (root cause problem solving)” yang merupakan studi kasus permasalahan di pt. pln (persero) distribusi jakarta raya dan tangerang tempat dimana penulis bekerja. Tugas akhir ini penulis beri judul “ analisa penyelesaian gangguan trafo distribusi dengan metode rcps (root cause problem solving)” yang merupakan studi kasus permasalahan di pt. pln (persero) distribusi jakarta raya dan tangerang tempat dimana penulis bekerja. selama penulisan tugas akhir ini penulis mendapatkan banyak bimbingan,. He root cause problem solving (rcps). rcps analysis technique in the process of problem solving is a technique proposed to find and solve a root problem in a case or conflict. Tugas akhir ini penulis beri judul analisa penyelesaian gangguan trafo distribusi dengan metode rcps (root cause problem solving) yang merupakan studi kasus permasalahan di pt. pln (persero) distribusi jakarta raya dan tangerang tempat dimana penulis bekerja. Apa itu root cause problem solving? root cause problem solving adalah : metode analisis untuk mencari akar penyebab permasalahan dengan mengurai masalah menjadi komponen komponen sederhana secara holistik, terstruktur, dan sistematis.

Opi Upjb Spp 4 Mcl8 Rcps
Opi Upjb Spp 4 Mcl8 Rcps

Opi Upjb Spp 4 Mcl8 Rcps Tugas akhir ini penulis beri judul “ analisa penyelesaian gangguan trafo distribusi dengan metode rcps (root cause problem solving)” yang merupakan studi kasus permasalahan di pt. pln (persero) distribusi jakarta raya dan tangerang tempat dimana penulis bekerja. selama penulisan tugas akhir ini penulis mendapatkan banyak bimbingan,. He root cause problem solving (rcps). rcps analysis technique in the process of problem solving is a technique proposed to find and solve a root problem in a case or conflict. Tugas akhir ini penulis beri judul analisa penyelesaian gangguan trafo distribusi dengan metode rcps (root cause problem solving) yang merupakan studi kasus permasalahan di pt. pln (persero) distribusi jakarta raya dan tangerang tempat dimana penulis bekerja. Apa itu root cause problem solving? root cause problem solving adalah : metode analisis untuk mencari akar penyebab permasalahan dengan mengurai masalah menjadi komponen komponen sederhana secara holistik, terstruktur, dan sistematis.

Rcps Root Cause Problem Solving Pdf Pdf
Rcps Root Cause Problem Solving Pdf Pdf

Rcps Root Cause Problem Solving Pdf Pdf Tugas akhir ini penulis beri judul analisa penyelesaian gangguan trafo distribusi dengan metode rcps (root cause problem solving) yang merupakan studi kasus permasalahan di pt. pln (persero) distribusi jakarta raya dan tangerang tempat dimana penulis bekerja. Apa itu root cause problem solving? root cause problem solving adalah : metode analisis untuk mencari akar penyebab permasalahan dengan mengurai masalah menjadi komponen komponen sederhana secara holistik, terstruktur, dan sistematis.

Rcps Gangguan Pdf
Rcps Gangguan Pdf

Rcps Gangguan Pdf

Comments are closed.