Simplify your online presence. Elevate your brand.

Quick Import And Ui Assets Dev Update 1

Ui Inventory Assets Mini Pack By Sr Toasty
Ui Inventory Assets Mini Pack By Sr Toasty

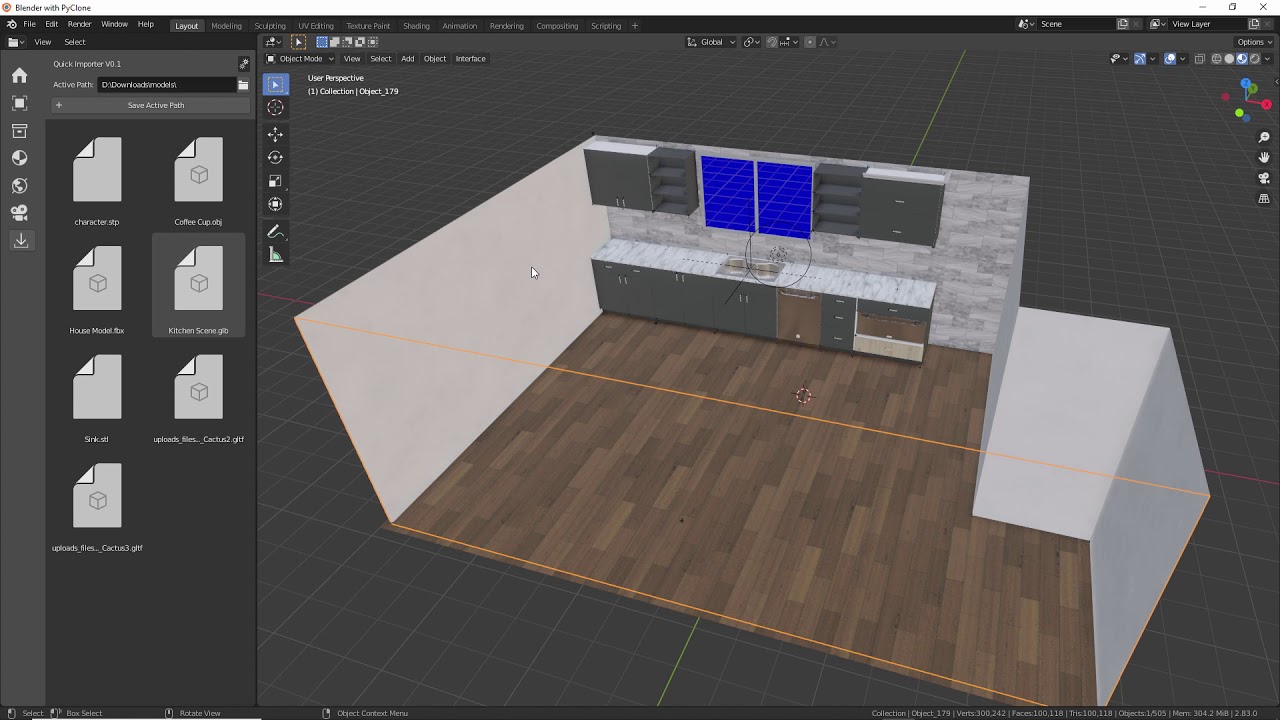
Ui Inventory Assets Mini Pack By Sr Toasty This is the first development update where i demonstrate two new libraries that allow users to quickly import nonnative blender files and ui assets. more. Tools and instructions for importing custom models into a certain anime game silentnightsound gi model importer.

Ui Inventory Assets Mini Pack By Sr Toasty
Ui Inventory Assets Mini Pack By Sr Toasty

Ui Inventory Assets Mini Pack By Sr Toasty Google's service, offered free of charge, instantly translates words, phrases, and web pages between english and over 100 other languages. Imports the asset as linked data and immediately packs it into the current blend file. this ensures that the asset remains available even if the original library data is modified or becomes unavailable. useful for maintaining self contained files that do not rely on external asset library paths. Hi creators, we’re excited to announce the full release of the universal importer, which brings support for image, audio, and video files to the import queue. since the beta release, we’ve given the importer a refreshed design, fixed some bugs, and made a few quality of life improvements. how to use the universal importer you can access the universal importer through any of the same ways. When building applications with laravel, you will typically use vite to bundle your application's css and javascript files into production ready assets. laravel integrates seamlessly with vite by providing an official plugin and blade directive to load your assets for development and production.

Soywar Ui Toolkit Component
Soywar Ui Toolkit Component

Soywar Ui Toolkit Component Hi creators, we’re excited to announce the full release of the universal importer, which brings support for image, audio, and video files to the import queue. since the beta release, we’ve given the importer a refreshed design, fixed some bugs, and made a few quality of life improvements. how to use the universal importer you can access the universal importer through any of the same ways. When building applications with laravel, you will typically use vite to bundle your application's css and javascript files into production ready assets. laravel integrates seamlessly with vite by providing an official plugin and blade directive to load your assets for development and production. This quick start guide shows you how to add assets to your unreal engine (ue5) games. by the end of this guide, you'll know how to use the project browser to create new projects and navigate the content browser to find and add content. The caller must have permissions to describe, create, and update all quick sight resources located in the asset that you want to import. after an import job succeeds, grant permissions to all users or user groups that need to access the newly created resource. An asset is a file that is bundled and deployed with your app, and is accessible at runtime. common types of assets include static data (for example, json files), configuration files, icons, and images (jpeg, webp, gif, animated webp gif, png, bmp, and wbmp). Instantly migrate from ox lib ui components to modern ui with just one line added to your fxmanifest and restart. a powerful standalone library that works with any framework and integrates into any existing resource seamlessly.

Ui Assets Pack By Sr Toasty
Ui Assets Pack By Sr Toasty

Ui Assets Pack By Sr Toasty This quick start guide shows you how to add assets to your unreal engine (ue5) games. by the end of this guide, you'll know how to use the project browser to create new projects and navigate the content browser to find and add content. The caller must have permissions to describe, create, and update all quick sight resources located in the asset that you want to import. after an import job succeeds, grant permissions to all users or user groups that need to access the newly created resource. An asset is a file that is bundled and deployed with your app, and is accessible at runtime. common types of assets include static data (for example, json files), configuration files, icons, and images (jpeg, webp, gif, animated webp gif, png, bmp, and wbmp). Instantly migrate from ox lib ui components to modern ui with just one line added to your fxmanifest and restart. a powerful standalone library that works with any framework and integrates into any existing resource seamlessly.

My New Assets Desktop Assets By Gamifyy
My New Assets Desktop Assets By Gamifyy

My New Assets Desktop Assets By Gamifyy An asset is a file that is bundled and deployed with your app, and is accessible at runtime. common types of assets include static data (for example, json files), configuration files, icons, and images (jpeg, webp, gif, animated webp gif, png, bmp, and wbmp). Instantly migrate from ox lib ui components to modern ui with just one line added to your fxmanifest and restart. a powerful standalone library that works with any framework and integrates into any existing resource seamlessly.

Simple Ui Asset Status Update Simple Ui Asset Pack 1 By Saikenep
Simple Ui Asset Status Update Simple Ui Asset Pack 1 By Saikenep

Simple Ui Asset Status Update Simple Ui Asset Pack 1 By Saikenep

Comments are closed.