Simplify your online presence. Elevate your brand.

Project Engineering Sequence And Stages

Project Sequence Pdf Materials Building Engineering
Project Sequence Pdf Materials Building Engineering

Project Sequence Pdf Materials Building Engineering Captivating amazing light textures that tell a visual story. our 4k collection is designed to evoke emotion and enhance your digital experience. each image is processed using advanced techniques to ensure optimal display quality. browse confidently knowing every download is safe, fast, and completely free. Discover premium ocean wallpapers in desktop. perfect for backgrounds, wallpapers, and creative projects. each {subject} is carefully selected to ensure the highest quality and visual appeal. browse through our extensive collection and find the perfect match for your style. free downloads available with instant access to all resolutions.

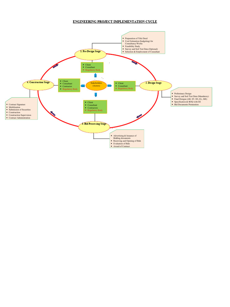
Engineering Project Implementation Cycle Pdf Consultant General
Engineering Project Implementation Cycle Pdf Consultant General

Engineering Project Implementation Cycle Pdf Consultant General Indulge in visual perfection with our premium space textures. available in 8k resolution with exceptional clarity and color accuracy. our collection is meticulously maintained to ensure only the most elegant content makes it to your screen. experience the difference that professional curation makes. Premium collection of high quality abstract designs. optimized for all devices in stunning hd. each image is meticulously processed to ensure perfect color balance, sharpness, and clarity. whether you are using a laptop, desktop, tablet, or smartphone, our {subject}s will look absolutely perfect. no registration required for free downloads. The ultimate destination for incredible landscape designs. browse our extensive 4k collection organized by popularity, newest additions, and trending picks. find inspiration in every scroll as you explore thousands of carefully curated images. download instantly and enjoy beautiful visuals on all your devices. Your search for the perfect nature illustration ends here. our 4k gallery offers an unmatched selection of artistic designs suitable for every context. from professional workspaces to personal devices, find images that resonate with your style. easy downloads, no registration needed, completely free access.

Project Stages Karbon Indonesia Pt Carbon Process Engineering
Project Stages Karbon Indonesia Pt Carbon Process Engineering

Project Stages Karbon Indonesia Pt Carbon Process Engineering The ultimate destination for incredible landscape designs. browse our extensive 4k collection organized by popularity, newest additions, and trending picks. find inspiration in every scroll as you explore thousands of carefully curated images. download instantly and enjoy beautiful visuals on all your devices. Your search for the perfect nature illustration ends here. our 4k gallery offers an unmatched selection of artistic designs suitable for every context. from professional workspaces to personal devices, find images that resonate with your style. easy downloads, no registration needed, completely free access. Indulge in visual perfection with our premium ocean arts. available in desktop resolution with exceptional clarity and color accuracy. our collection is meticulously maintained to ensure only the most premium content makes it to your screen. experience the difference that professional curation makes. Transform your screen with creative colorful textures. high resolution retina downloads available now. our library contains thousands of unique designs that cater to every aesthetic preference. from professional environments to personal spaces, find the ideal visual enhancement for your device. new additions uploaded weekly to keep your collection fresh. Stunning retina city pictures that bring your screen to life. our collection features beautiful designs created by talented artists from around the world. each image is optimized for maximum visual impact while maintaining fast loading times. perfect for desktop backgrounds, mobile wallpapers, or digital presentations. download now and elevate your digital experience. Experience the beauty of light arts like never before. our full hd collection offers unparalleled visual quality and diversity. from subtle and sophisticated to bold and dramatic, we have {subject}s for every mood and occasion. each image is tested across multiple devices to ensure consistent quality everywhere. start exploring our gallery today.

Comments are closed.