Simplify your online presence. Elevate your brand.

Product Exchange

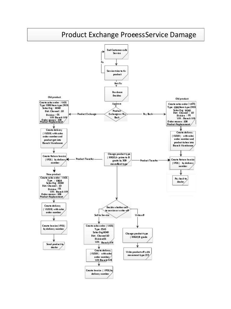
Product Exchange Process Service Damage Old Product Old Product
Product Exchange Process Service Damage Old Product Old Product

Product Exchange Process Service Damage Old Product Old Product Product exchange is an essential part of retail operation. explore the 4 benefits and 5 steps of exchanging product in store for retailers. In practice, two policies have been widely used for product exchange and return: (i) by mail (online) and (ii) in store dropoff (onsite).

Product Exchange
Product Exchange

Product Exchange Exchange is the situation in which the customers give back their previously purchased items and take other identical or different ones. for retailers, the exchange policy can be considered a fundamental part of the sales process. G10 fulfillment builds product exchange automation into its broader reverse logistics design. with wms visibility, omnichannel logic, stable teams, and real human support, g10 turns exchanges from a frustrating exception into a smooth, revenue saving workflow. What is the product exchange process? in this informative video, we’ll guide you through the product exchange process, detailing how it works and what you can expect when you need to swap. How does the product exchange process work? once the buyer decides to exchange the product, we process the request in our warehouse. from the warehouse, we send the new product to the pickup point chosen by the buyer.

Product Exchange Rates Vectors Illustrations For Free Download
Product Exchange Rates Vectors Illustrations For Free Download

Product Exchange Rates Vectors Illustrations For Free Download What is the product exchange process? in this informative video, we’ll guide you through the product exchange process, detailing how it works and what you can expect when you need to swap. How does the product exchange process work? once the buyer decides to exchange the product, we process the request in our warehouse. from the warehouse, we send the new product to the pickup point chosen by the buyer. Reverselogix offers branded, self service portals that make exchanges and returns quick and easy. customers can start a return, browse replacement options, and get real time updates without contacting support. Discover how to automate product exchanges in shopify, boost customer retention, and turn returns into revenue. You're not alone, as many people find the product exchange journey a bit confusing. in this article, we'll break down the essential steps to ensure a smooth and hassle free experience. Shopify pos app and admin interface make managing product exchanges straightforward, increasing customer loyalty and revenue by converting returns into exchanges.

Comments are closed.