Simplify your online presence. Elevate your brand.

Preventative Maintenance Calibration And Training

Calibration And Preventative Maintenance Procedures
Calibration And Preventative Maintenance Procedures

Calibration And Preventative Maintenance Procedures Responsible to review & approve the contractors calibration and maintenance procedures. responsible to perform actions or steps not part of the contractors procedures. We’ve carefully crafted a list of the best preventive maintenance training courses to include in your team’s training program. these courses discuss topics such as machine guarding, good manufacturing practices, and safety precautions your workers need for their day to day tasks.

Preventative Maintenance Calibration Scientific Refrigeration
Preventative Maintenance Calibration Scientific Refrigeration

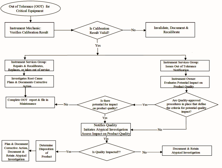
Preventative Maintenance Calibration Scientific Refrigeration Newell university is a seminar series designed to provide equipment and processing training for plant engineers, operations managers, maintenance managers, qc personnel and plant leadership. Learn how to build and optimise a preventive maintenance program that increases reliability while doing less maintenance. It describes maintaining calibration schedules, performing calibrations and checks according to manufacturer guidelines, documenting the results, and taking corrective actions if equipment is out of calibration. Get your team trained today! our practical training, consulting and on the job coaching equips your team with the knowledge and skill they need to be safe, effective, and less reactive. our training options give you flexibility on how your team is trained and when.

Preventative Maintenance Calibration Applifast
Preventative Maintenance Calibration Applifast

Preventative Maintenance Calibration Applifast It describes maintaining calibration schedules, performing calibrations and checks according to manufacturer guidelines, documenting the results, and taking corrective actions if equipment is out of calibration. Get your team trained today! our practical training, consulting and on the job coaching equips your team with the knowledge and skill they need to be safe, effective, and less reactive. our training options give you flexibility on how your team is trained and when. Enhance your expertise in instrument calibration and maintenance with our specialized training program and ensure the precision and reliability of your industrial processes. This online maintenance management course covers what preventive maintenance (pm) is and why it is necessary. develops procedures for setting up a practical pm program and describes the effects of pm on scheduled and unscheduled work. This course addresses the responsible persons for organising and carrying out maintenance and calibration in the plant as well as contractors carrying out maintenance and calibration. By understanding and applying the core principles of pm, developing tailored maintenance schedules, optimizing resources, and tracking key performance indicators, organizations can maintain their equipment more efectively and improve overall operational eficiency.

Preventative Maintenance Calibration Certification Services
Preventative Maintenance Calibration Certification Services

Preventative Maintenance Calibration Certification Services Enhance your expertise in instrument calibration and maintenance with our specialized training program and ensure the precision and reliability of your industrial processes. This online maintenance management course covers what preventive maintenance (pm) is and why it is necessary. develops procedures for setting up a practical pm program and describes the effects of pm on scheduled and unscheduled work. This course addresses the responsible persons for organising and carrying out maintenance and calibration in the plant as well as contractors carrying out maintenance and calibration. By understanding and applying the core principles of pm, developing tailored maintenance schedules, optimizing resources, and tracking key performance indicators, organizations can maintain their equipment more efectively and improve overall operational eficiency.

Renquip Calibration Maintenance
Renquip Calibration Maintenance

Renquip Calibration Maintenance This course addresses the responsible persons for organising and carrying out maintenance and calibration in the plant as well as contractors carrying out maintenance and calibration. By understanding and applying the core principles of pm, developing tailored maintenance schedules, optimizing resources, and tracking key performance indicators, organizations can maintain their equipment more efectively and improve overall operational eficiency.

Comments are closed.