Simplify your online presence. Elevate your brand.

Practical Work 2 Basic Input Output Programming

Lecture 4 Basic Input Output Programming Pdf Area Computer
Lecture 4 Basic Input Output Programming Pdf Area Computer

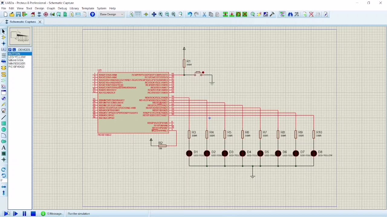
Lecture 4 Basic Input Output Programming Pdf Area Computer At the end of this practical work session, the student should be able to: 1. write c program for pic input and output pin. 2. draw and simulate pic input and output circuit in proteus. 3. build input and output hardware circuit using switch and leds. 3 equipment tools 1. pc installed software: a. mplab ide integrates with xc8 compiler. This document contains information for the dec40053 embedded system applications practical work 2 on basic input output programming.

Unit 2 Input Output Pdf Printer Computing Computer Monitor
Unit 2 Input Output Pdf Printer Computing Computer Monitor

Unit 2 Input Output Pdf Printer Computing Computer Monitor Dec40053 – embedded system applicationspw2name : muhamad firdaus bin md napino. matrix : 10dee19f2010class : dee4a. 3. build input and output hardware circuit using switch and leds. 3 theory an electrical switch is any device used to interrupt the flow of electrons in a circuit. switches are essentially binary devices: they are either completely on ("closed") or completely off ("open"). there are many different types of switches. Push buttons are basic input device in an embedded system seen in very simple to highly complex systems. there two basic interfacing circuits of a push button switch: pull up mode and pull down mode. in pull up mode, the switch will be in active low configuration. see figure below. It contains well written, well thought and well explained computer science and programming articles, quizzes and practice competitive programming company interview questions.

Input Output Programming Tasks By Roombop Teachers Pay Teachers
Input Output Programming Tasks By Roombop Teachers Pay Teachers

Input Output Programming Tasks By Roombop Teachers Pay Teachers Push buttons are basic input device in an embedded system seen in very simple to highly complex systems. there two basic interfacing circuits of a push button switch: pull up mode and pull down mode. in pull up mode, the switch will be in active low configuration. see figure below. It contains well written, well thought and well explained computer science and programming articles, quizzes and practice competitive programming company interview questions. If port 2 is configured to be used as an output port, then to use it as an input port again, program it by writing 1 to all of its bits as in the following code. I want you to now enter the following single run program which consists of a single input instruction (xic examine if closed) and a single output instruction (ote output energize). Solve practice problems for basics of input output to test your programming skills. also go through detailed tutorials to improve your understanding to the topic. | page 1. Program produces correct answers or appropriate results for most inputs. program approaches correct answers or appropriate results for most inputs, but can contain few miscalculations in some cases.

Solution File Input And Output Programming Fundamentals Studypool
Solution File Input And Output Programming Fundamentals Studypool

Solution File Input And Output Programming Fundamentals Studypool If port 2 is configured to be used as an output port, then to use it as an input port again, program it by writing 1 to all of its bits as in the following code. I want you to now enter the following single run program which consists of a single input instruction (xic examine if closed) and a single output instruction (ote output energize). Solve practice problems for basics of input output to test your programming skills. also go through detailed tutorials to improve your understanding to the topic. | page 1. Program produces correct answers or appropriate results for most inputs. program approaches correct answers or appropriate results for most inputs, but can contain few miscalculations in some cases.

Comments are closed.