Simplify your online presence. Elevate your brand.

Pid Controller Circuit Using Op Amp

Pid Controller Using Op Amp Electronic Circuit Diagram
Pid Controller Using Op Amp Electronic Circuit Diagram

Pid Controller Using Op Amp Electronic Circuit Diagram Pid control uses closed loop control feedback to keep the actual output from a process as close to the target or setpoint output as possible. in this project, we are making optimal and effective use of analog electronic components mainly opamp for designing pid controller. In this paper i present an easy to fabricate pid controller composed of two operational amplifiers and a couple of resistors and capacitors. rural communities that cannot afford.

Pid Controller Circuit Using Op Amp
Pid Controller Circuit Using Op Amp

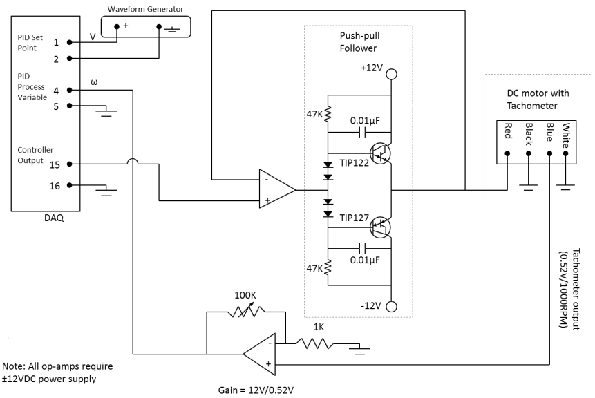
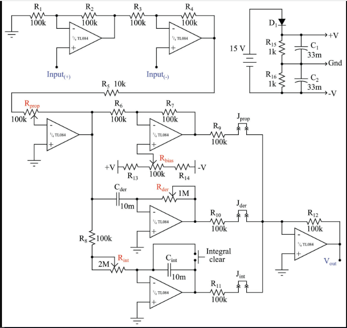
Pid Controller Circuit Using Op Amp Although there's a number of ways to do it, the circuit above nicely separates the three terms into three individual op amp circuits. we'll build it in spice, test each term and finally place it inside a motor speed controller for you to tune. Objectives: to understand the theory of summing, inverting, differential, derivative, integrator op amps. to build a complete analog pid control circuit. If you're looking to build a pid controller circuit using an op amp, you can do it easily with the right components and a little bit of knowledge. with some patience and practice, you can have your pid controller circuit up and running in no time. In proportional controller the rise time decreases as well as in integral controller and there is a minor change in deriavative controller but overshoot time increases as well as for integral controller and overshoot time decreases.

Pid Controller Circuit Using Op Amp
Pid Controller Circuit Using Op Amp

Pid Controller Circuit Using Op Amp If you're looking to build a pid controller circuit using an op amp, you can do it easily with the right components and a little bit of knowledge. with some patience and practice, you can have your pid controller circuit up and running in no time. In proportional controller the rise time decreases as well as in integral controller and there is a minor change in deriavative controller but overshoot time increases as well as for integral controller and overshoot time decreases. Connect the oscilloscope channel 1 to the input signal of the whole pid controller circuit, and oscilloscope channel 2 to the output of the summing op amp (which is the output of the pid controller circuit). Studied proportional integral amplifier (opamp) based pid controller circuit using multisim resistors, capacitors for derative (pid) controller theory controller circuit to realize the software to verify the design hardware fabrication. The below work is for the study of an analog pid controller using operational amplifiers and fabricate the controller on hardware after testing the individual terms: proportional, integral and derivative. In this project, a novel approach has been taken to physically realize the pid controller using ‘ideal pid algorithm” which uses operational amplifier as a building block to design controllers.

Pid Controller Circuit Using Op Amp
Pid Controller Circuit Using Op Amp

Pid Controller Circuit Using Op Amp Connect the oscilloscope channel 1 to the input signal of the whole pid controller circuit, and oscilloscope channel 2 to the output of the summing op amp (which is the output of the pid controller circuit). Studied proportional integral amplifier (opamp) based pid controller circuit using multisim resistors, capacitors for derative (pid) controller theory controller circuit to realize the software to verify the design hardware fabrication. The below work is for the study of an analog pid controller using operational amplifiers and fabricate the controller on hardware after testing the individual terms: proportional, integral and derivative. In this project, a novel approach has been taken to physically realize the pid controller using ‘ideal pid algorithm” which uses operational amplifier as a building block to design controllers.

Pid Controller Circuit Using Op Amp
Pid Controller Circuit Using Op Amp

Pid Controller Circuit Using Op Amp The below work is for the study of an analog pid controller using operational amplifiers and fabricate the controller on hardware after testing the individual terms: proportional, integral and derivative. In this project, a novel approach has been taken to physically realize the pid controller using ‘ideal pid algorithm” which uses operational amplifier as a building block to design controllers.

Comments are closed.