Simplify your online presence. Elevate your brand.

Ph Orp Resources Easyeda

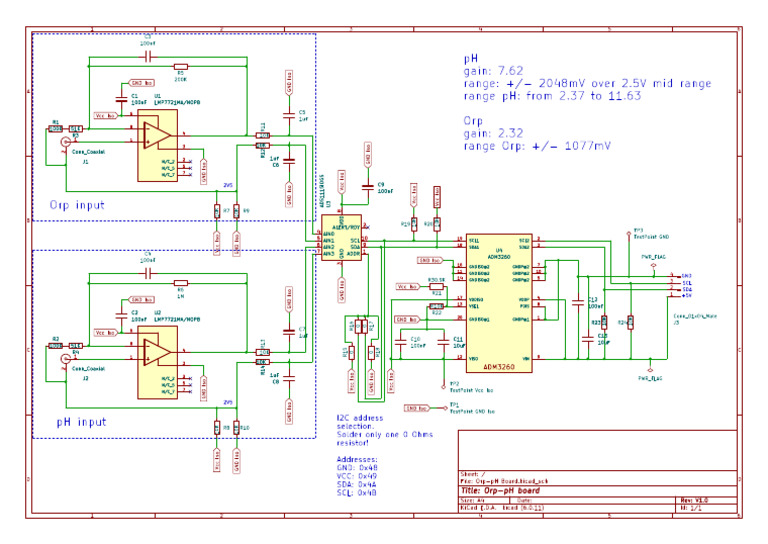
Orp Ph Board Pdf
Orp Ph Board Pdf

Orp Ph Board Pdf Open source hardware oshwlab component purchasing lcsc development kits purchase easyeda openkits pcb prototyping jlcpcb pcb layout service jlcpcb 3d printing jlc3dp. Use the attribute fields on the left to find the right process ph, orp or conductivity sensor for your unique application. clicking "view details" will show you the sensor details and applicable controllers, accessories, and mounting hardware.

Orp Ph Module3 Resources Easyeda
Orp Ph Module3 Resources Easyeda

Orp Ph Module3 Resources Easyeda Free access ph orp 10c datasheet, package, pinout diagrams, and bom tools. These sensors feature four separate elements (ph, reference, temperature, orp) allowing for simultaneous measurement of ph and orp is possible with one sensor in a rugged ryton or pvdf (fu20) and ryton (fu24). the integral or variopin cable comes number coded cable along with the integral npt threads on the sensor makes installation convenient. Ph is the measurement of h ions in water; sometimes called potential hydrogen. aqueous solutions all contain some measure of h ions since h2o is constantly dissociating with itself. For best orp measuring results in solutions containing zinc, cyanide, cadmium or nickel, hach recommends using the phd sc orp sensor equipped with an optional gold electrode.

Orp Ph Module3 Resources Easyeda
Orp Ph Module3 Resources Easyeda

Orp Ph Module3 Resources Easyeda Ph is the measurement of h ions in water; sometimes called potential hydrogen. aqueous solutions all contain some measure of h ions since h2o is constantly dissociating with itself. For best orp measuring results in solutions containing zinc, cyanide, cadmium or nickel, hach recommends using the phd sc orp sensor equipped with an optional gold electrode. Recommend modules 4 channel relay board pcb layout ph sensor module (ph guard build) pcb lm386 mono 2017 djmild 16 appliances controlled using esp32. The phd differential ph sensor with the wide range glass process electrode operates very well in this range. some industrial applications require accurate measurement and control below 2 or above 12 ph. Open source hardware oshwlab component purchasing lcsc development kits purchase easyeda openkits pcb prototyping jlcpcb pcb layout service jlcpcb 3d printing jlc3dp. Open source hardware oshwlab policy terms legal privacy policy contribute thanks help tutorials (pro edition) tutorials (std edition) edition update history (pro edition) edition update history (std edition) forum about us about team contact us 粤公网安备 44030402002736号 粤icp备13005967号 © 2025 easyeda all rights reserved iso iec.

Orp Ph Module3 Resources Easyeda
Orp Ph Module3 Resources Easyeda

Orp Ph Module3 Resources Easyeda Recommend modules 4 channel relay board pcb layout ph sensor module (ph guard build) pcb lm386 mono 2017 djmild 16 appliances controlled using esp32. The phd differential ph sensor with the wide range glass process electrode operates very well in this range. some industrial applications require accurate measurement and control below 2 or above 12 ph. Open source hardware oshwlab component purchasing lcsc development kits purchase easyeda openkits pcb prototyping jlcpcb pcb layout service jlcpcb 3d printing jlc3dp. Open source hardware oshwlab policy terms legal privacy policy contribute thanks help tutorials (pro edition) tutorials (std edition) edition update history (pro edition) edition update history (std edition) forum about us about team contact us 粤公网安备 44030402002736号 粤icp备13005967号 © 2025 easyeda all rights reserved iso iec.

Comments are closed.