Simplify your online presence. Elevate your brand.

Ph Meter Resources Easyeda

Ph Meter Resources Easyeda
Ph Meter Resources Easyeda

Ph Meter Resources Easyeda Unleash creativity, start design now. This project utilizes an esp32 microcontroller to monitor water quality by interfacing with ph, tds, and turbidity sensors. the system is powered by a 5v adapter and provides real time data collection and analysis, making it ideal for environmental monitoring applications.

Orp Ph Meter Resources Easyeda
Orp Ph Meter Resources Easyeda

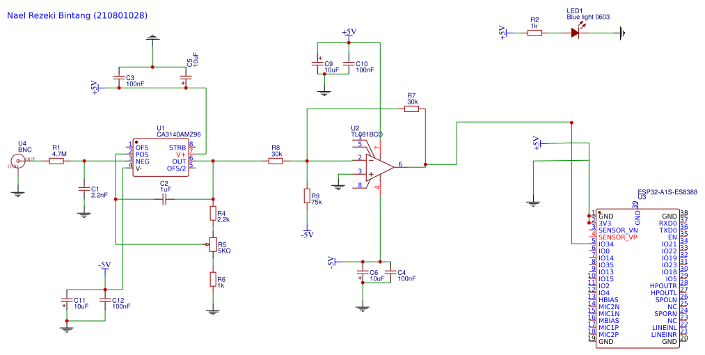
Orp Ph Meter Resources Easyeda I started off by calibrating the ph sensor using the arduino board, once the ph sensor perfectly calibrated, then i started by measuring the ph value of the distilled water and displayed the values on the serial monitor. Build a ph sensor arduino meter with complete wiring, calibration, and code examples. measure water acidity for aquariums, hydroponics, and quality monitoring. Easyeda shared files a project log for ultra low cost ph amplifier circuit for 3.3v mcu's ultra low cost amplifier circuit for ph sensor and 3.3v microcontrollers david • 05 10 2023 at 14:08 • 0 comments oshwlab dsg0812 3.3v ph sensor amplifier made a small cutout of my project, feel free to import to your designs. In this project we will design a ph meter by interfacing analog ph sensor with arduino. in chemistry, ph is a scale used to specify how acidic or basic a water based solution is. acidic solutions have a lower ph, while basic solutions have a higher ph.

Ph Meter Resources Easyeda
Ph Meter Resources Easyeda

Ph Meter Resources Easyeda Easyeda shared files a project log for ultra low cost ph amplifier circuit for 3.3v mcu's ultra low cost amplifier circuit for ph sensor and 3.3v microcontrollers david • 05 10 2023 at 14:08 • 0 comments oshwlab dsg0812 3.3v ph sensor amplifier made a small cutout of my project, feel free to import to your designs. In this project we will design a ph meter by interfacing analog ph sensor with arduino. in chemistry, ph is a scale used to specify how acidic or basic a water based solution is. acidic solutions have a lower ph, while basic solutions have a higher ph. In this quick tutorial, we are interfacing ph sensor and arduino to make ph meter which can measure the ph values of any liquids and display the ph values on lcd display, oled display and serial monitor. In this project we are going to make an arduino ph meter and learn how to measure the ph of a liquid solution using a gravity ph sensor and arduino. a 16x2 lcd is used to show the ph value on the screen. we will also learn how to calibrate the ph sensor to determine the accuracy of the sensor. Water quality monitoring system using ph sensor – in this tutorial, you will learn how to make an iot based water quality monitoring system using arduino, ph sensor, nodemcu esp8266 wifi module and blynk application. This is an open source hardware project. all intellectual property rights belong to the creator. the project is shared on the platform for learning, communication, and research only; any commercial use is prohibited.

Comments are closed.