Simplify your online presence. Elevate your brand.

Pembelajaran Abad 21

Peta Konsep Karakteristik Pembelajaran Abad 21 Pdf
Peta Konsep Karakteristik Pembelajaran Abad 21 Pdf

Peta Konsep Karakteristik Pembelajaran Abad 21 Pdf Web ini menjelaskan konsep pembelajaran abad 21 yang berasal dari tuntutan masa depan dan perubahan cepat dalam berbagai bidang. pembelajaran abad 21 menggunakan 4c yaitu berpikir kritis, kreativitas, kolaborasi, dan komunikasi. Untutan dan kebutuhan abad 21. pendidikan di era modern ini menuntut pendekatan yang dinamis dan inovatif untuk memastikan bahwa siswa tidak hanya menguasai materi pelajaran, tetapi juga mengembangkan keterampilan kritis, kolaboratif, dan kreatif yang diper.

4c Pembelajaran Abad 21 Pdf
4c Pembelajaran Abad 21 Pdf

4c Pembelajaran Abad 21 Pdf Segala puji bagi allah swt yang berkat rahmat dan hidayahnya, tim penulis dapat menyelesaikan buku berbentuk bunga rampai dengan judul model pembelajaran abad 21 di pendidikan dasar. Dalam pembelajaran abad ke 21, keterampilan seperti berpikir kritis, kolaborasi, komunikasi, dan kreativitas atau yang sering disebut sebagai 4c merupakan hal yang sangat penting dalam pendidikan modern. Belajar dan pembelajaran di abad ke 21 telah mengalami evolusi signifikan yang mencerminkan perubahan dalam teknologi, masyarakat, dan ekonomi global. abad ini ditandai dengan era. Pembelajaran abad 21 adalah pembelajaran yang menggabungkan tiga kompetensi abad 21, yakni kemampuan belajar (learning skills), kemampuan literasi (literacy skills), keterampilan hidup (life skills), keterampilan dan sikap, serta penguasaan terhadap teknologi.

Konsep Dan Prinsip Pembelajaran Abad 21 Pdf
Konsep Dan Prinsip Pembelajaran Abad 21 Pdf

Konsep Dan Prinsip Pembelajaran Abad 21 Pdf Belajar dan pembelajaran di abad ke 21 telah mengalami evolusi signifikan yang mencerminkan perubahan dalam teknologi, masyarakat, dan ekonomi global. abad ini ditandai dengan era. Pembelajaran abad 21 adalah pembelajaran yang menggabungkan tiga kompetensi abad 21, yakni kemampuan belajar (learning skills), kemampuan literasi (literacy skills), keterampilan hidup (life skills), keterampilan dan sikap, serta penguasaan terhadap teknologi. Keterampilan abad 21, dimana guru akan mengevaluasi sejauh mana peserta didik mengembangkan keterampilan yang relevan untuk abad ini, diantaranya pemecahan masalah, kreativitas, kritis, kolaborasi, komunikasi, literasi digital, tes, proyek dan fortofolio, dll. Paradigma pembelajaran abad 21 menekankan kepada kemampuan peserta didik untuk berpikir kritis, mampu menghubungkan ilmu dengan dunia nyata, menguasai teknologi informasi, berkomunikasi dan berkolaborasi. Artikel ini akan membahas tujuh strategi pembelajaran abad 21 yang wajib dikuasai oleh guru masa kini. dengan mengimplementasikan strategi strategi ini, kamu dapat menciptakan lingkungan belajar yang lebih menarik, efektif, dan relevan bagi siswa. Pedagogi abad ke 21: analisis integrasi teori belajar, teknologi, dan kecerdasan buatan untuk desain pembelajaran efektif.

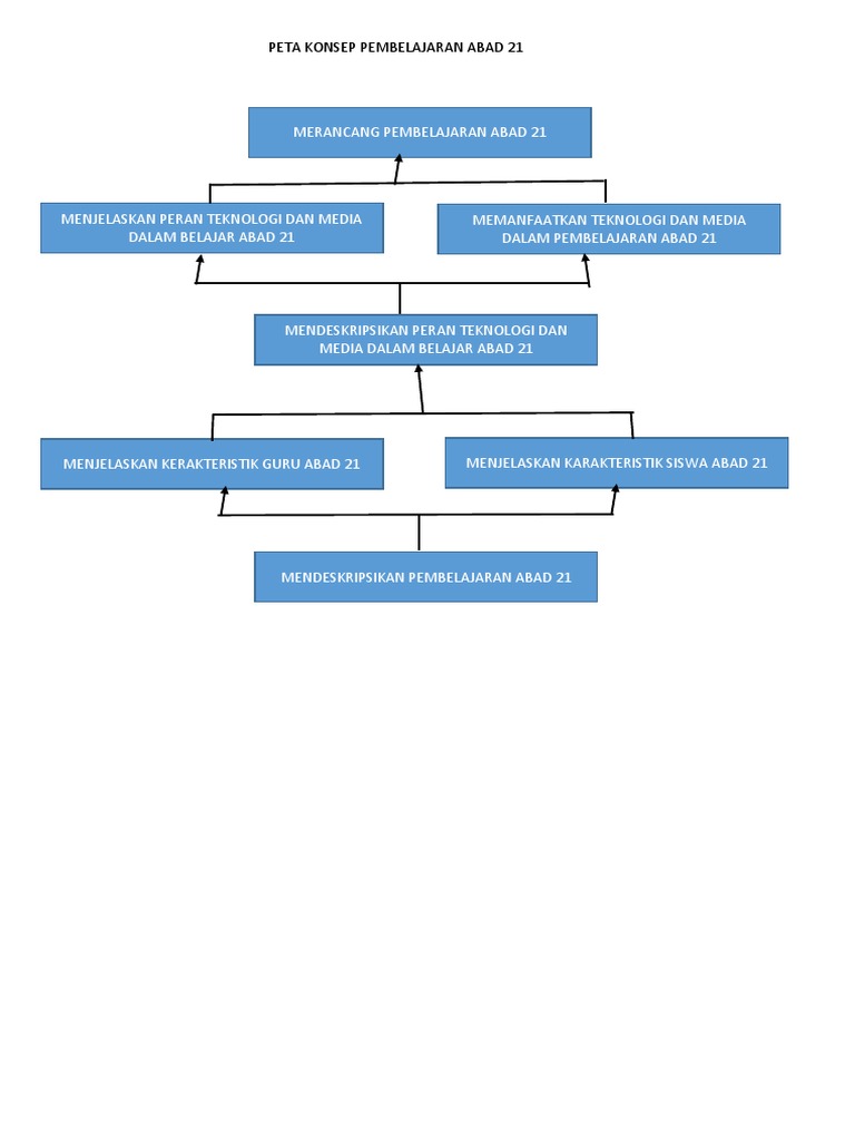
Peta Konsep Pembelajaran Abad 21 Kb1 Pdf Pdf
Peta Konsep Pembelajaran Abad 21 Kb1 Pdf Pdf

Peta Konsep Pembelajaran Abad 21 Kb1 Pdf Pdf Keterampilan abad 21, dimana guru akan mengevaluasi sejauh mana peserta didik mengembangkan keterampilan yang relevan untuk abad ini, diantaranya pemecahan masalah, kreativitas, kritis, kolaborasi, komunikasi, literasi digital, tes, proyek dan fortofolio, dll. Paradigma pembelajaran abad 21 menekankan kepada kemampuan peserta didik untuk berpikir kritis, mampu menghubungkan ilmu dengan dunia nyata, menguasai teknologi informasi, berkomunikasi dan berkolaborasi. Artikel ini akan membahas tujuh strategi pembelajaran abad 21 yang wajib dikuasai oleh guru masa kini. dengan mengimplementasikan strategi strategi ini, kamu dapat menciptakan lingkungan belajar yang lebih menarik, efektif, dan relevan bagi siswa. Pedagogi abad ke 21: analisis integrasi teori belajar, teknologi, dan kecerdasan buatan untuk desain pembelajaran efektif.

Comments are closed.