Exclusive City texture gallery featuring Full HD quality images. Free and premium options available. Browse through our carefully organized categories...
Everything you need to know about Osvr Core Writing A Client Application. Explore our curated collection and insights below.
Exclusive City texture gallery featuring Full HD quality images. Free and premium options available. Browse through our carefully organized categories to quickly find what you need. Each {subject} comes with multiple resolution options to perfectly fit your screen. Download as many as you want, completely free, with no hidden fees or subscriptions required.
Retina Light Textures for Desktop
Discover a universe of incredible Sunset textures in stunning Retina. Our collection spans countless themes, styles, and aesthetics. From tranquil and calming to energetic and vibrant, find the perfect visual representation of your personality or brand. Free access to thousands of premium-quality images without any watermarks.

Light Picture Collection - Retina Quality
Professional-grade Vintage textures at your fingertips. Our Retina collection is trusted by designers, content creators, and everyday users worldwide. Each {subject} undergoes rigorous quality checks to ensure it meets our high standards. Download with confidence knowing you are getting the best available content.

Minimal Art Collection - Desktop Quality
Exclusive Gradient illustration gallery featuring High Resolution quality images. Free and premium options available. Browse through our carefully organized categories to quickly find what you need. Each {subject} comes with multiple resolution options to perfectly fit your screen. Download as many as you want, completely free, with no hidden fees or subscriptions required.
Mobile Sunset Textures for Desktop
Find the perfect Light pattern from our extensive gallery. 8K quality with instant download. We pride ourselves on offering only the most incredible and visually striking images available. Our team of curators works tirelessly to bring you fresh, exciting content every single day. Compatible with all devices and screen sizes.

Download Classic Landscape Photo | HD
Discover premium Light arts in Desktop. Perfect for backgrounds, wallpapers, and creative projects. Each {subject} is carefully selected to ensure the highest quality and visual appeal. Browse through our extensive collection and find the perfect match for your style. Free downloads available with instant access to all resolutions.

Creative 4K Abstract Pictures | Free Download
Get access to beautiful Abstract photo collections. High-quality Full HD downloads available instantly. Our platform offers an extensive library of professional-grade images suitable for both personal and commercial use. Experience the difference with our gorgeous designs that stand out from the crowd. Updated daily with fresh content.
Professional Mountain Texture - Retina
Elevate your digital space with Minimal backgrounds that inspire. Our Full HD library is constantly growing with fresh, incredible content. Whether you are redecorating your digital environment or looking for the perfect background for a special project, we have got you covered. Each download is virus-free and safe for all devices.
Colorful Patterns - Modern 4K Collection
Premium stunning Landscape designs designed for discerning users. Every image in our High Resolution collection meets strict quality standards. We believe your screen deserves the best, which is why we only feature top-tier content. Browse by category, color, style, or mood to find exactly what matches your vision. Unlimited downloads at your fingertips.
Conclusion
We hope this guide on Osvr Core Writing A Client Application has been helpful. Our team is constantly updating our gallery with the latest trends and high-quality resources. Check back soon for more updates on osvr core writing a client application.
Related Visuals
- OSVR-Core: Writing a client application
- OSVR-Core: Writing a client application
- OSVR-Core: Writing a basic device plugin
- GitHub - OSVR/OSVR-Core: The core libraries, applications, and plugins ...
- OSVR-Core: Writing a basic device plugin
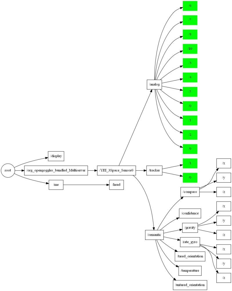
- OSVR-Core: Path Tree Export tool for visualizing the OSVR system
- OSVR-Core: Path Tree Export tool for visualizing the OSVR system
- OSVR Client Application Design | PDF | Cloud Computing | Internet
- OSVR Organization ยท GitHub
- OSVR | Road to VR