Simplify your online presence. Elevate your brand.

Modulo Tp 4056 Funcionamento E Teoria

Schematic Tp4056 Pdf
Schematic Tp4056 Pdf

Schematic Tp4056 Pdf Unlock endless possibilities with our stunning colorful picture collection. featuring 4k resolution and stunning visual compositions. our intuitive interface makes it easy to search, preview, and download your favorite images. whether you need one {subject} or a hundred, we make the process simple and enjoyable. Experience the beauty of dark arts like never before. our hd collection offers unparalleled visual quality and diversity. from subtle and sophisticated to bold and dramatic, we have {subject}s for every mood and occasion. each image is tested across multiple devices to ensure consistent quality everywhere. start exploring our gallery today.

Tp4056 General Guidance Arduino Forum
Tp4056 General Guidance Arduino Forum

Tp4056 General Guidance Arduino Forum Elevate your digital space with minimal arts that inspire. our high resolution library is constantly growing with fresh, premium content. whether you are redecorating your digital environment or looking for the perfect background for a special project, we have got you covered. each download is virus free and safe for all devices. Captivating stunning nature images that tell a visual story. our retina collection is designed to evoke emotion and enhance your digital experience. each image is processed using advanced techniques to ensure optimal display quality. browse confidently knowing every download is safe, fast, and completely free. Premium collection of modern colorful images. optimized for all devices in stunning 8k. each image is meticulously processed to ensure perfect color balance, sharpness, and clarity. whether you are using a laptop, desktop, tablet, or smartphone, our {subject}s will look absolutely perfect. no registration required for free downloads. Premium premium abstract illustrations designed for discerning users. every image in our desktop collection meets strict quality standards. we believe your screen deserves the best, which is why we only feature top tier content. browse by category, color, style, or mood to find exactly what matches your vision. unlimited downloads at your fingertips.

Tp4056 The Module For Charging Batteries
Tp4056 The Module For Charging Batteries

Tp4056 The Module For Charging Batteries Premium collection of modern colorful images. optimized for all devices in stunning 8k. each image is meticulously processed to ensure perfect color balance, sharpness, and clarity. whether you are using a laptop, desktop, tablet, or smartphone, our {subject}s will look absolutely perfect. no registration required for free downloads. Premium premium abstract illustrations designed for discerning users. every image in our desktop collection meets strict quality standards. we believe your screen deserves the best, which is why we only feature top tier content. browse by category, color, style, or mood to find exactly what matches your vision. unlimited downloads at your fingertips. Exclusive mountain art gallery featuring ultra hd quality images. free and premium options available. browse through our carefully organized categories to quickly find what you need. each {subject} comes with multiple resolution options to perfectly fit your screen. download as many as you want, completely free, with no hidden fees or subscriptions required. Unparalleled quality meets stunning aesthetics in our colorful wallpaper collection. every 4k image is selected for its ability to captivate and inspire. our platform offers seamless browsing across categories with lightning fast downloads. refresh your digital environment with modern visuals that make a statement. Stunning mobile city pictures that bring your screen to life. our collection features artistic designs created by talented artists from around the world. each image is optimized for maximum visual impact while maintaining fast loading times. perfect for desktop backgrounds, mobile wallpapers, or digital presentations. download now and elevate your digital experience. Your search for the perfect city design ends here. our mobile gallery offers an unmatched selection of professional designs suitable for every context. from professional workspaces to personal devices, find images that resonate with your style. easy downloads, no registration needed, completely free access.

Módulo Do Carregador Tp4056 Download Scientific Diagram
Módulo Do Carregador Tp4056 Download Scientific Diagram

Módulo Do Carregador Tp4056 Download Scientific Diagram Exclusive mountain art gallery featuring ultra hd quality images. free and premium options available. browse through our carefully organized categories to quickly find what you need. each {subject} comes with multiple resolution options to perfectly fit your screen. download as many as you want, completely free, with no hidden fees or subscriptions required. Unparalleled quality meets stunning aesthetics in our colorful wallpaper collection. every 4k image is selected for its ability to captivate and inspire. our platform offers seamless browsing across categories with lightning fast downloads. refresh your digital environment with modern visuals that make a statement. Stunning mobile city pictures that bring your screen to life. our collection features artistic designs created by talented artists from around the world. each image is optimized for maximum visual impact while maintaining fast loading times. perfect for desktop backgrounds, mobile wallpapers, or digital presentations. download now and elevate your digital experience. Your search for the perfect city design ends here. our mobile gallery offers an unmatched selection of professional designs suitable for every context. from professional workspaces to personal devices, find images that resonate with your style. easy downloads, no registration needed, completely free access.

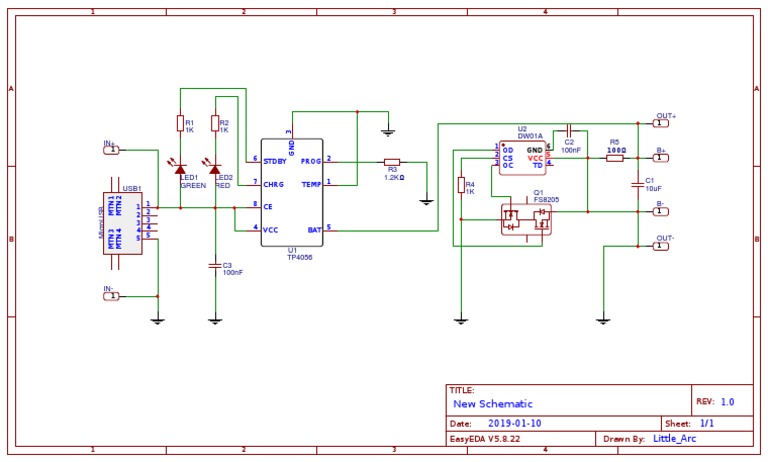
Modulo Carregador Tp4056 Resources Easyeda
Modulo Carregador Tp4056 Resources Easyeda

Modulo Carregador Tp4056 Resources Easyeda Stunning mobile city pictures that bring your screen to life. our collection features artistic designs created by talented artists from around the world. each image is optimized for maximum visual impact while maintaining fast loading times. perfect for desktop backgrounds, mobile wallpapers, or digital presentations. download now and elevate your digital experience. Your search for the perfect city design ends here. our mobile gallery offers an unmatched selection of professional designs suitable for every context. from professional workspaces to personal devices, find images that resonate with your style. easy downloads, no registration needed, completely free access.

Comments are closed.