Simplify your online presence. Elevate your brand.

Modo Essentials Lists Youtube

Modo On Youtube
Modo On Youtube

Modo On Youtube Download the modo essentials pdf: learn.foundry course 3128 visit our learn page: learn.foundry modo more. This playlist collects all the videos from the modo essentials course. although we recommend the full course, this playlist provides quick access to the video material without needing to download the course files and navigate the pdf.

Modo Essentials Lists Youtube
Modo Essentials Lists Youtube

Modo Essentials Lists Youtube Download the modo essentials pdf: learn.foundry course 3128 view modo essentials visit our learn page: learn.foundry modo visit the m. William vaughan의 훌륭한 modo 기초 코스인 modo essentials를 제공하게 되어 기쁩니다.william은 여러 수상 경력을 가진 아티스트 겸 작가와 감독으로 전 세계. The modo essentials bonus material covers several useful features to help you improve your modo skills. this playlist provides quick access to the videos without having to download the course files. Award winning artist, writer and director, william vaughn offers modo essentials, the perfect modo crash course, whether you're an experienced 3d artist or a complete beginner. download modo here. if this is your first time using modo, you can access a free 30 day trial.

Modo Essentials Toggles Youtube
Modo Essentials Toggles Youtube

Modo Essentials Toggles Youtube The modo essentials bonus material covers several useful features to help you improve your modo skills. this playlist provides quick access to the videos without having to download the course files. Award winning artist, writer and director, william vaughn offers modo essentials, the perfect modo crash course, whether you're an experienced 3d artist or a complete beginner. download modo here. if this is your first time using modo, you can access a free 30 day trial. About press copyright contact us creators advertise developers terms privacy policy & safety how works test new features nfl sunday ticket © 2025 google llc. An excellent introduction to the fundamentals of modo by renowned 3d artist william vaughan. this interactive pdf uses videos and demo files to get you started in modeling, texturing, animation, and rendering. Download the modo essentials pdf: learn.foundry course 3128 visit our learn page: learn.foundry modo more. Download the modo essentials pdf: learn.foundry course 3128 visit our learn page: learn.foundry modo more.

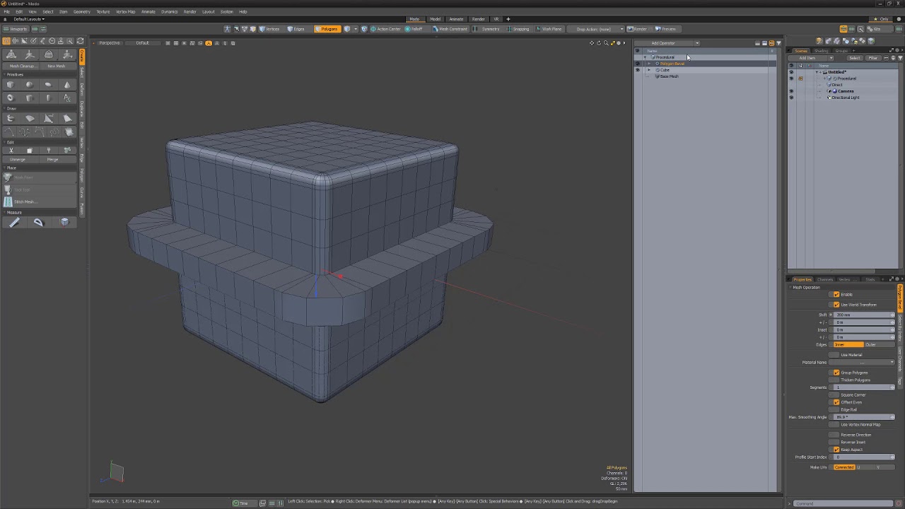
Modo Essentials Procedural Modeling Youtube
Modo Essentials Procedural Modeling Youtube

Modo Essentials Procedural Modeling Youtube About press copyright contact us creators advertise developers terms privacy policy & safety how works test new features nfl sunday ticket © 2025 google llc. An excellent introduction to the fundamentals of modo by renowned 3d artist william vaughan. this interactive pdf uses videos and demo files to get you started in modeling, texturing, animation, and rendering. Download the modo essentials pdf: learn.foundry course 3128 visit our learn page: learn.foundry modo more. Download the modo essentials pdf: learn.foundry course 3128 visit our learn page: learn.foundry modo more.

Comments are closed.