Simplify your online presence. Elevate your brand.

Mapa Conceptual Direccion Estrategica

Mapa Conceptual Direccion Pdf Business
Mapa Conceptual Direccion Pdf Business

Mapa Conceptual Direccion Pdf Business ¡descarga gratis el pdf mapa conceptual dirección estratégica! encuentra los mejores documentos en udocz y ayuda a miles cómo tú. subido por priscila. Este mapa conceptual resume los cuatro elementos clave de la dirección estratégica: análisis estratégico, elección estratégica, planeación estratégica e implantación estratégica.

Mapa Conceptual Dirección Estrategica Pdf Planificación Estratégica
Mapa Conceptual Dirección Estrategica Pdf Planificación Estratégica

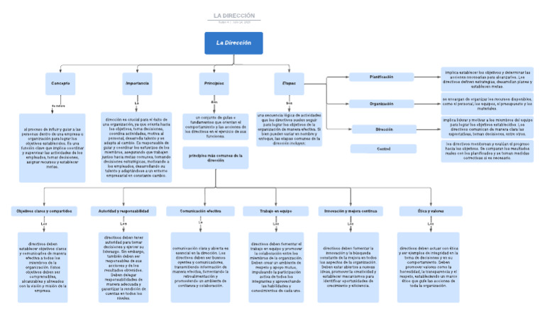
Mapa Conceptual Dirección Estrategica Pdf Planificación Estratégica La administración estratégica es una serie de pasos que siguen de planeación, dirección y control, es lo que se planea para el logro de los objetivos. por lo tanto es trabajo de los estrategas el adoptar el modelo que más les convenga para el cumplimiento de objetivos. En el presente texto se responde a las preguntas: ¿qué es?, ¿cómo ha evolucionado?, ¿cuáles son sus etapas?, ¿cuáles sus herramientas de diagnóstico y diseño?. Cada compartimento del mapa contiene información relevante sobre diferentes aspectos de la administración estratégica, incluyendo análisis interno, selección de estrategias y evaluación continua. La dirección estratégica se define como la capacidad de lograr los objetivos futuros de una organización al enfrentar situaciones complejas. incluye elementos como el entorno externo, la capacidad estratégica interna, y las elecciones estratégicas sobre cómo competir y en qué mercados y productos.

Direccion Estrategica Mapa Conceptual Semana 1 Pdf
Direccion Estrategica Mapa Conceptual Semana 1 Pdf

Direccion Estrategica Mapa Conceptual Semana 1 Pdf Cada compartimento del mapa contiene información relevante sobre diferentes aspectos de la administración estratégica, incluyendo análisis interno, selección de estrategias y evaluación continua. La dirección estratégica se define como la capacidad de lograr los objetivos futuros de una organización al enfrentar situaciones complejas. incluye elementos como el entorno externo, la capacidad estratégica interna, y las elecciones estratégicas sobre cómo competir y en qué mercados y productos. Mapa conceptual de direccion estrategica, esquemas y mapas conceptuales de dirección de empresas. Mapa conceptual dirección estratégica profesora: leslie villanueva alumno: esteban saavedra junio 2024 … more. El documento presenta un mapa conceptual sobre la gestión estratégica y la alta dirección. explica que para entender un sistema completo y tomar mejores decisiones, debemos considerar las relaciones entre las partes en lugar de enfocarnos solo en las partes individuales. Podríamos decir que, el concepto de administración estratégica abarca desde la formulación hasta la implementación, sin dejar fuera las revisiones y evaluaciones correspondientes. esto incluye factores externos e internos y además involucra a todos las áreas funcionales de una organización.

Comments are closed.