Simplify your online presence. Elevate your brand.

Mapa Conceptual De Gerencia Industrial Pptx

Mapa Conceptual Gerencia Industrial Pptx
Mapa Conceptual Gerencia Industrial Pptx

Mapa Conceptual Gerencia Industrial Pptx La gerencia industrial se refiere a la utilización efectiva de los factores de producción en industrias manufactureras y de servicios con el objetivo de aprovechar los recursos para obtener mejores beneficios. Universidad fermin toro vice rectorado academico facultad de ciencias econÓmicas y sociales escuela de administraciÓn mapa conceptual sobre la gerencia industrial.

Gerencia Industrial Mapa Conceptual Pptx
Gerencia Industrial Mapa Conceptual Pptx

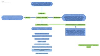
Gerencia Industrial Mapa Conceptual Pptx Esquemas y mapas conceptuales de gestión industrial: los mejores documentos están disponibles en docsity. ¡míralos y descárgalos ya!. La gerencia industrial es la que practica todas aquellas habilidades y conocimientos para lograr los objetivos organizacionales a través del manejo eficiente de los recursos con la cooperación y los esfuerzos de todos. Es un área de impacto significativo en la operación de las organizaciones. el objetivo de este programa es proveer al estudiante los conocimientos relacionados con la utilización efectiva de los factores de producción en actividades manufactureras y de servicios. Todos estos aspectos convergen para establecer una planificación eficaz adaptada a las necesidades y características de cada empresa, en el mercado en el que se desempeña.

Gerencia Industrial Mapa Conceptual Pptx
Gerencia Industrial Mapa Conceptual Pptx

Gerencia Industrial Mapa Conceptual Pptx Es un área de impacto significativo en la operación de las organizaciones. el objetivo de este programa es proveer al estudiante los conocimientos relacionados con la utilización efectiva de los factores de producción en actividades manufactureras y de servicios. Todos estos aspectos convergen para establecer una planificación eficaz adaptada a las necesidades y características de cada empresa, en el mercado en el que se desempeña. Gerencia industrial mapa conceptual | pptx. download free for 30 dayssign in. uploadlanguage(en)support. El siguiente es un mapa conceptual donde se plasma, la definición, la tipografía y el ámbito de uso de la gerencia industrial plasmando su importancia en las empresas descargar en pptx, pdf o ver en línea gratis. Su ámbito de aplicación incluye sectores como la manufactura, control de calidad, higiene y seguridad, y servicios. el objetivo principal es garantizar eficiencia y eficacia en la producción y toma de decisiones. descargar en ppt, pdf o ver en línea gratis. Unlocking the power of chatgpt and ai in testing a real world look, present.

Comments are closed.