Simplify your online presence. Elevate your brand.

Making Pcbs In Eagle

Pdf Download Make Your Own Pcbs With Eagle From Schematic Designs To
Pdf Download Make Your Own Pcbs With Eagle From Schematic Designs To

Pdf Download Make Your Own Pcbs With Eagle From Schematic Designs To In this tutorial we'll cover every step in eagle pcb design: from placing parts, to routing them, to generating gerber files to send to a fab house. we'll also go over the basics of eagle's board editor, beginning with explaining how the layers in eagle match up to the layers of a pcb. In this tutorial we'll cover every step in eagle pcb design: from placing parts, to routing them, to generating gerber files to send to a fab house. we'll also go over the basics of eagle's board editor, beginning with explaining how the layers in eagle match up to the layers of a pcb.

Ppt Making Eagle Pcbs Powerpoint Presentation Free Download Id 4567744
Ppt Making Eagle Pcbs Powerpoint Presentation Free Download Id 4567744

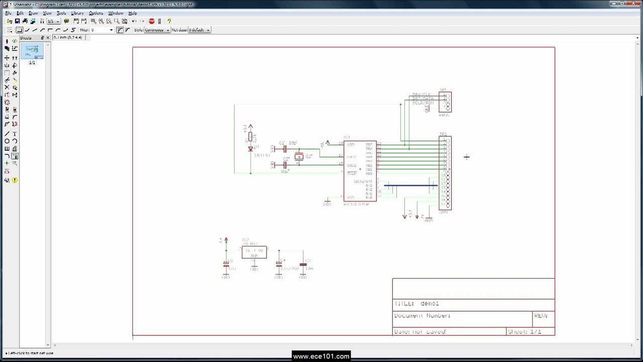
Ppt Making Eagle Pcbs Powerpoint Presentation Free Download Id 4567744 In this tutorial, i’ll show you the steps for how to design pcb using eagle cad software. after designing the pcb in autodesk’s eagle cad, i’ll show you to make your own pcb (printed circuit board) at home. Eagle to autodesk fusion migration guide learn how to successfully migrate your design and library files from autodesk eagle to autodesk fusion with a simple, four step guide. What is a pcb? a printed circuit board, or pcb, is the foundation that most modern electronics are built upon. pcbs are flat boards made of insulating materials like fiberglass, with conductive copper traces printed on the surface in specific patterns. This tutorial leads you through the steps necessary to make a simple two sided pcb using eagle. this guide is oper ational: it shows in detail what you do and how to do it.

Make Your Own Pcbs With Eagle From Schematic Designs To Finished
Make Your Own Pcbs With Eagle From Schematic Designs To Finished

Make Your Own Pcbs With Eagle From Schematic Designs To Finished What is a pcb? a printed circuit board, or pcb, is the foundation that most modern electronics are built upon. pcbs are flat boards made of insulating materials like fiberglass, with conductive copper traces printed on the surface in specific patterns. This tutorial leads you through the steps necessary to make a simple two sided pcb using eagle. this guide is oper ational: it shows in detail what you do and how to do it. Eagle circuits offers top notch pcb assembly services, ensuring quality and efficiency for your projects. Learn all about panelizing pcbs and up the manufacturing process of your next projects! you've planned out your electronics on a breadboard, done all the research for part selection, designed a printed circuit board, verified all the airwires are routed. you are ready to get your pcb manufactured!. This eagle pcb design tutorial has guided you through the essentials—creating a schematic in eagle, designing a pcb layout in eagle, and preparing files for manufacturing. With autodesk eagle and the steps outlined in this tutorial, you have all the tools you need to create professional quality pcbs from start to finish. remember to follow design rules and constraints, test your design thoroughly, and choose a reputable pcb manufacturer for fabrication.

Ppt Making Eagle Pcbs Powerpoint Presentation Free Download Id 4567744
Ppt Making Eagle Pcbs Powerpoint Presentation Free Download Id 4567744

Ppt Making Eagle Pcbs Powerpoint Presentation Free Download Id 4567744 Eagle circuits offers top notch pcb assembly services, ensuring quality and efficiency for your projects. Learn all about panelizing pcbs and up the manufacturing process of your next projects! you've planned out your electronics on a breadboard, done all the research for part selection, designed a printed circuit board, verified all the airwires are routed. you are ready to get your pcb manufactured!. This eagle pcb design tutorial has guided you through the essentials—creating a schematic in eagle, designing a pcb layout in eagle, and preparing files for manufacturing. With autodesk eagle and the steps outlined in this tutorial, you have all the tools you need to create professional quality pcbs from start to finish. remember to follow design rules and constraints, test your design thoroughly, and choose a reputable pcb manufacturer for fabrication.

Comments are closed.