Simplify your online presence. Elevate your brand.

Led Cube Without Programming How To Make Led Cube

Arduino Projects Led 4x4x4 Led Cube Tutorial45
Arduino Projects Led 4x4x4 Led Cube Tutorial45

Arduino Projects Led 4x4x4 Led Cube Tutorial45 Led cube: without programming [how to build]: this is a step by step guide to making a usb powered led cube that requires no programming. i wanted to make a led cube after seeing a video on but with the limited knowledge in multiplexing i devised a way to make one that onl…. 👉 in short: an led cube without arduino uses timers, counters, and transistors to create automatic light sequences. it’s a hands on way to learn electronics while building something.

Insta Arduino Programming An Arduino Pro Mini Rgb Led Cube
Insta Arduino Programming An Arduino Pro Mini Rgb Led Cube

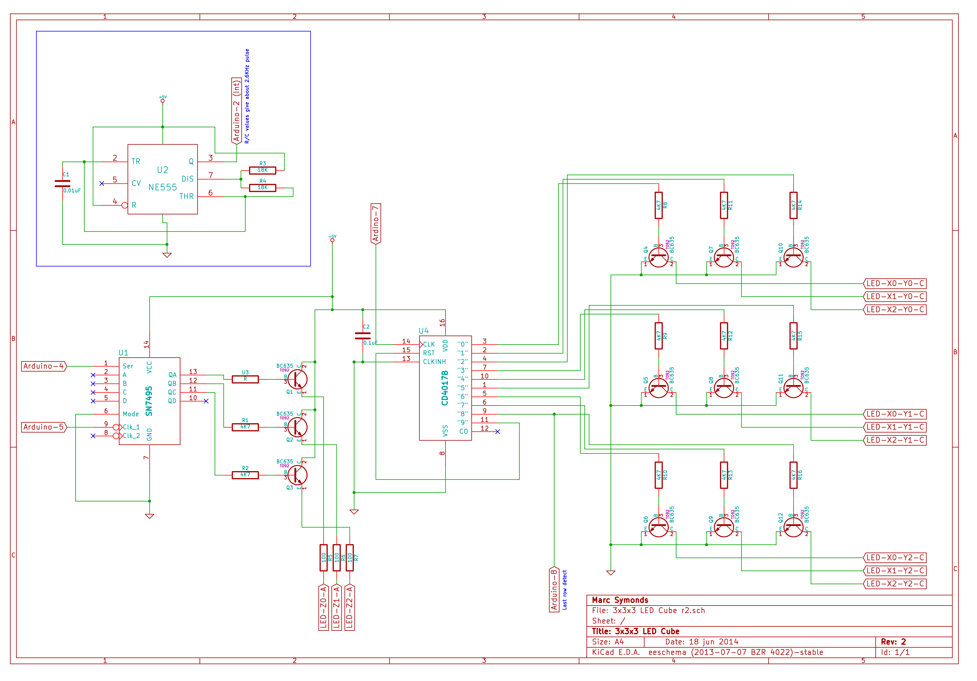
Insta Arduino Programming An Arduino Pro Mini Rgb Led Cube This is a 3x3x3 led cube circuit designed using a 555 timer ic and two 4017 counter ics. it works on the principle of driving leds using clock pulses. Make your own incredible diy led cube with this easy guide. build, program, and light up your space with vibrant, custom led displays. In this tutorial i will show you how to build your own 3d led cube. there're tree parts in a cube the led martix, the controller and the case (you don't really need it to compleate this project). so the tutorial is divided into three parts, the led matrix, the controller and the box. In this project we are going to make 3x3x3 led cube without any microcontroller and programming, we need only one 555 timer ic and one 4020 binary counter ic with some discrete electronic components.

Led Cube Schematic
Led Cube Schematic

Led Cube Schematic In this tutorial i will show you how to build your own 3d led cube. there're tree parts in a cube the led martix, the controller and the case (you don't really need it to compleate this project). so the tutorial is divided into three parts, the led matrix, the controller and the box. In this project we are going to make 3x3x3 led cube without any microcontroller and programming, we need only one 555 timer ic and one 4020 binary counter ic with some discrete electronic components. An 8x8x8 led cube is a visual treat with 3d effects and patterns. find this and other hardware projects on hackster.io. For a different approach to led cubes, checkout this sweet panel based approach, and here’s a really small 4x4x4 module for those with less space to spare. No solder led cube! i wanted to make a led cube that didn't take 4 hours to assemble, and one that used addressable led's, so this is what i've come up with! it has a bunch of animations, 3 speeds, and over 20 colours and palettes!. Normally for controlling an led cube, we use microcontroller and programming for getting different patterns. but for beginners it’s a complex process, so here we are using the combination of 555 timer and cd4020 ic which is best suited for beginners.

Led Cube Schematic
Led Cube Schematic

Led Cube Schematic An 8x8x8 led cube is a visual treat with 3d effects and patterns. find this and other hardware projects on hackster.io. For a different approach to led cubes, checkout this sweet panel based approach, and here’s a really small 4x4x4 module for those with less space to spare. No solder led cube! i wanted to make a led cube that didn't take 4 hours to assemble, and one that used addressable led's, so this is what i've come up with! it has a bunch of animations, 3 speeds, and over 20 colours and palettes!. Normally for controlling an led cube, we use microcontroller and programming for getting different patterns. but for beginners it’s a complex process, so here we are using the combination of 555 timer and cd4020 ic which is best suited for beginners.

Comments are closed.