Simplify your online presence. Elevate your brand.

Lead Acid Battery Charger Schematic

24v Lead Acid Battery Charger Circuit Pdf
24v Lead Acid Battery Charger Circuit Pdf

24v Lead Acid Battery Charger Circuit Pdf This article explains a few lead acid battery charger circuits with automatic over charge, and low discharge cut off. all these designs are thoroughly tested and can be used to charge all automotive and smf batteries up to 100 ah, and even 500 ah. Different batteries have different strategies of charging and in this project, i will show you how to recharge a lead acid battery using a simple lead acid battery charger circuit.

Lead Acid Battery Charger Schematic
Lead Acid Battery Charger Schematic

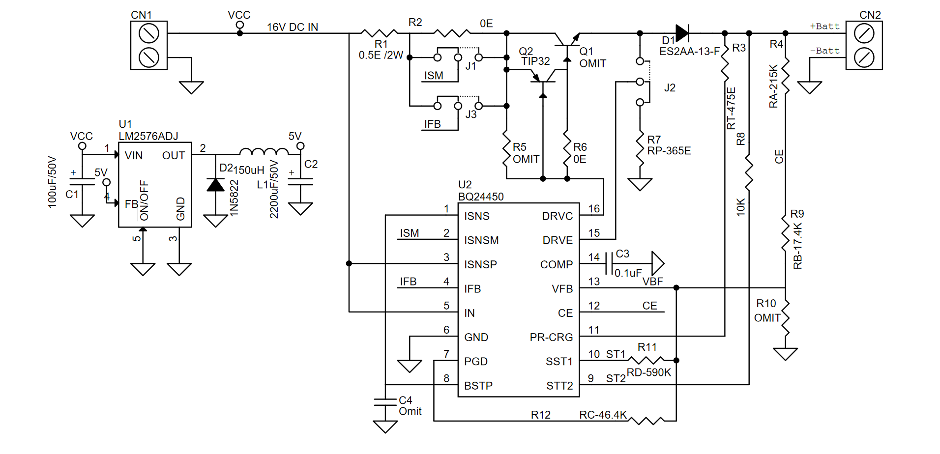
Lead Acid Battery Charger Schematic See 4 lm317 lead acid battery charger circuits for 6v, 12v, and 24v battery, with automatic charging and full charged indicator easy to build. This circuit provides a practical, automated method of charging different lead acid batteries, ranging in size from 1ah to 1000ah! the 555 timer ic is at the heart of the circuit. Here is a lead acid battery charger circuit using ic lm317.the ic here provides the correct charging voltage for the battery. a battery must be charged with 1 10 its ah value. Learn how to build battery chargers for sealed lead acid, nicd, nimh, and lipo batteries.

Lead Acid Battery Charger Schematic
Lead Acid Battery Charger Schematic

Lead Acid Battery Charger Schematic Here is a lead acid battery charger circuit using ic lm317.the ic here provides the correct charging voltage for the battery. a battery must be charged with 1 10 its ah value. Learn how to build battery chargers for sealed lead acid, nicd, nimh, and lipo batteries. Different batteries require different charging techniques. in the following tutorial, i will show you how to charge a lead acid battery by using a simple lead acid battery charger circuit. In this tutorial, i will tell you the best way to build a basic lead acid battery charger circuit. this circuit utilizes to charge rechargeable 12v lead acid batteries with a rating in the scope of 1ah to 7ah. Automatic 12v lead acid battery charger this charger will charge any 12v lead acid battery including flooded, gel and agm. it is fully automatic and will charge at a rate up to about 4a until the battery voltage reaches a preset point at which it will switch to a very low current float charge. Below is a lead acid battery charger schematic using the famous ic lm 317. the circuit provides the correct voltage to charge the 12v sealed lead acid batteries or 12v sla batteries. the charging current can be adjust with 1k potentiometer. this sealed lead acid battery charger circuit is automatic.

Lead Acid Battery Charger Schematic Tags Circuit Schematic Diagram
Lead Acid Battery Charger Schematic Tags Circuit Schematic Diagram

Lead Acid Battery Charger Schematic Tags Circuit Schematic Diagram Different batteries require different charging techniques. in the following tutorial, i will show you how to charge a lead acid battery by using a simple lead acid battery charger circuit. In this tutorial, i will tell you the best way to build a basic lead acid battery charger circuit. this circuit utilizes to charge rechargeable 12v lead acid batteries with a rating in the scope of 1ah to 7ah. Automatic 12v lead acid battery charger this charger will charge any 12v lead acid battery including flooded, gel and agm. it is fully automatic and will charge at a rate up to about 4a until the battery voltage reaches a preset point at which it will switch to a very low current float charge. Below is a lead acid battery charger schematic using the famous ic lm 317. the circuit provides the correct voltage to charge the 12v sealed lead acid batteries or 12v sla batteries. the charging current can be adjust with 1k potentiometer. this sealed lead acid battery charger circuit is automatic.

Lead Acid Battery Charger Schematic Diagram
Lead Acid Battery Charger Schematic Diagram

Lead Acid Battery Charger Schematic Diagram Automatic 12v lead acid battery charger this charger will charge any 12v lead acid battery including flooded, gel and agm. it is fully automatic and will charge at a rate up to about 4a until the battery voltage reaches a preset point at which it will switch to a very low current float charge. Below is a lead acid battery charger schematic using the famous ic lm 317. the circuit provides the correct voltage to charge the 12v sealed lead acid batteries or 12v sla batteries. the charging current can be adjust with 1k potentiometer. this sealed lead acid battery charger circuit is automatic.

Schematic Diagram Of Lead Acid Battery Charger
Schematic Diagram Of Lead Acid Battery Charger

Schematic Diagram Of Lead Acid Battery Charger

Comments are closed.