Simplify your online presence. Elevate your brand.

Konsep Bunga Majemuk Pdf

Konsep Bunga Majemuk Pdf
Konsep Bunga Majemuk Pdf

Konsep Bunga Majemuk Pdf Secara umum tujuan instruksional yang hendak dicapai modul ini adalah mengharapkan anda untuk dapat menjelaskan konsep pertumbuhan, peluruhan, bunga tunggal, bunga majemuk, dan anuitas serta dapat menerapkannya untuk mencari solusi dari masalah masalah terkait. Makalah ini membahas konsep bunga majemuk dalam matematika keuangan, yang penting untuk pengelolaan keuangan dan investasi. bunga majemuk menghitung pertumbuhan modal dengan mempertimbangkan bunga yang telah diperoleh sebelumnya, menciptakan efek 'bunga atas bunga'.

Bunga Tunggal Dan Majemuk Pdf
Bunga Tunggal Dan Majemuk Pdf

Bunga Tunggal Dan Majemuk Pdf Modul ini disusun dalam rangka tindak lanjut program peningkatan mutu pendidikan di sma negeri 6 malang khususnya menghadapi kurikulum 2013 dan pelaksanaan sks. Periode perhitungan bunga majemuk dapat dinyatakan dalam pertahun, persemester, perbulan, atau perminggu. sehingga, jika bunga dinyatakan dalam 4 bulan, maka tingkat bunga pun harus dinyatakan dalam 4 bulanan, sehingga, tingkat bunga pertahun harus dibagi tiga. Dalam bab ini akan dibahas mengenai bunga tunggal dan bunga majemuk, serta diberikan cara perhitungan berdasarkan rumus aljabar yang sesuai dengan topik topik bahasan pada setiap pokok bahasan. Dokumen ini menjelaskan konsep bunga, termasuk bunga tunggal dan bunga majemuk, serta rumus perhitungan untuk masing masing. selain itu, dokumen ini juga membahas anuitas, yang merupakan cicilan tetap yang terdiri dari angsuran pokok dan bunga.

Bunga Tunggal Dan Bunga Majemuk Pdf
Bunga Tunggal Dan Bunga Majemuk Pdf

Bunga Tunggal Dan Bunga Majemuk Pdf Deskripsi bahan ajar ini berisi materi bunga majemuk dan anuitas kelas xi kurikulum merdeka. Dokumen tersebut berisi tentang lembar kerja peserta didik (lkpd) mengenai konsep bunga majemuk. lkpd tersebut berisi tujuan pembelajaran, kompetensi inti, indikator pencapaian kompetensi, kompetensi dasar, petunjuk pengerjaan, latihan soal, dan lembar jawaban siswa. Setelah mempelajari materi pertemuan ini, diharapkan mahasiswa mampu: 1.1 menghitung dengan konsep bunga tunggal bunga sederhana 1.2 menghitung dengan konsep bunga majemuk. Makalah ini membahas tentang konsep bunga sederhana dan bunga majemuk. bunga sederhana adalah bunga yang dibebankan sebagai persentase dari jumlah pokok untuk seluruh periode pinjaman, sedangkan bunga majemuk dihitung dari bunga pokok ditambah bunga bunga sebelumnya untuk setiap periode.

Peta Konsep Bunga Majemuk 2 Pdf
Peta Konsep Bunga Majemuk 2 Pdf

Peta Konsep Bunga Majemuk 2 Pdf Setelah mempelajari materi pertemuan ini, diharapkan mahasiswa mampu: 1.1 menghitung dengan konsep bunga tunggal bunga sederhana 1.2 menghitung dengan konsep bunga majemuk. Makalah ini membahas tentang konsep bunga sederhana dan bunga majemuk. bunga sederhana adalah bunga yang dibebankan sebagai persentase dari jumlah pokok untuk seluruh periode pinjaman, sedangkan bunga majemuk dihitung dari bunga pokok ditambah bunga bunga sebelumnya untuk setiap periode.

Ppt Bunga Tunggal Dan Majemuk Pdf
Ppt Bunga Tunggal Dan Majemuk Pdf

Ppt Bunga Tunggal Dan Majemuk Pdf

Detail Contoh Bunga Majemuk Koleksi Nomer 16
Detail Contoh Bunga Majemuk Koleksi Nomer 16

Detail Contoh Bunga Majemuk Koleksi Nomer 16

Bunga Majemuk Pdf
Bunga Majemuk Pdf

Bunga Majemuk Pdf

Bunga Majemuk Pdf
Bunga Majemuk Pdf

Bunga Majemuk Pdf

Menghitung Bunga Majemuk Dalam Berbagai Kondisi Pdf
Menghitung Bunga Majemuk Dalam Berbagai Kondisi Pdf

Menghitung Bunga Majemuk Dalam Berbagai Kondisi Pdf

Modul Ajar Matematika Bunga Tunggal Dan Bunga Majemuk Fase F Pdf
Modul Ajar Matematika Bunga Tunggal Dan Bunga Majemuk Fase F Pdf

Modul Ajar Matematika Bunga Tunggal Dan Bunga Majemuk Fase F Pdf

Konsep Bunga Majemuk Di Kehidupan Sehari Hari Topiktrend
Konsep Bunga Majemuk Di Kehidupan Sehari Hari Topiktrend

Konsep Bunga Majemuk Di Kehidupan Sehari Hari Topiktrend

Bunga Majemuk Pdf
Bunga Majemuk Pdf

Bunga Majemuk Pdf

Pahami Pengertian Bunga Majemuk Kunci Cerdas Kelola Keuangan
Pahami Pengertian Bunga Majemuk Kunci Cerdas Kelola Keuangan

Pahami Pengertian Bunga Majemuk Kunci Cerdas Kelola Keuangan

Materi Bunga Majemuk Pdf
Materi Bunga Majemuk Pdf

Materi Bunga Majemuk Pdf

Kel 7 5b1 Bunga Sederhana Bunga Majemuk Pdf
Kel 7 5b1 Bunga Sederhana Bunga Majemuk Pdf

Kel 7 5b1 Bunga Sederhana Bunga Majemuk Pdf

Doc Bunga Majemuk
Doc Bunga Majemuk

Doc Bunga Majemuk

Pdf Modul Ajar Bunga Majemuk Dan Anuitas Pdf
Pdf Modul Ajar Bunga Majemuk Dan Anuitas Pdf

Pdf Modul Ajar Bunga Majemuk Dan Anuitas Pdf

Beda Bunga Tunggal Dan Bunga Majemuk Pdf
Beda Bunga Tunggal Dan Bunga Majemuk Pdf

Beda Bunga Tunggal Dan Bunga Majemuk Pdf

Bunga Majemuk Pengertian Rumus Dan Kalkulator Gratisnya Kledo Blog
Bunga Majemuk Pengertian Rumus Dan Kalkulator Gratisnya Kledo Blog

Bunga Majemuk Pengertian Rumus Dan Kalkulator Gratisnya Kledo Blog

Bunga Majemuk Pdf
Bunga Majemuk Pdf

Bunga Majemuk Pdf

Bunga Tunggal Dan Bunga Majemuk Pdf
Bunga Tunggal Dan Bunga Majemuk Pdf

Bunga Tunggal Dan Bunga Majemuk Pdf

Tabel Bunga Majemuk Pdf
Tabel Bunga Majemuk Pdf

Tabel Bunga Majemuk Pdf

Solution Materi Bunga Majemuk Studypool
Solution Materi Bunga Majemuk Studypool

Solution Materi Bunga Majemuk Studypool

Bunga Majemuk Pdf
Bunga Majemuk Pdf

Bunga Majemuk Pdf

Matematika Bunga Tunggal Bunga Majemuk Pptx
Matematika Bunga Tunggal Bunga Majemuk Pptx

Matematika Bunga Tunggal Bunga Majemuk Pptx

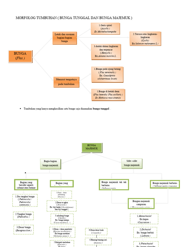
Jenis Jenis Bunga Majemuk Dalam Botani Pdf Seni Disiplin Bahasa
Jenis Jenis Bunga Majemuk Dalam Botani Pdf Seni Disiplin Bahasa

Jenis Jenis Bunga Majemuk Dalam Botani Pdf Seni Disiplin Bahasa

Tipe Bunga Majemuk Morsistum Pdf
Tipe Bunga Majemuk Morsistum Pdf

Tipe Bunga Majemuk Morsistum Pdf

Pdf Pertemuan 1 Bunga Sederhana Bunga Majemuk
Pdf Pertemuan 1 Bunga Sederhana Bunga Majemuk

Pdf Pertemuan 1 Bunga Sederhana Bunga Majemuk

Detail Contoh Bunga Majemuk Biologi Koleksi Nomer 47
Detail Contoh Bunga Majemuk Biologi Koleksi Nomer 47

Detail Contoh Bunga Majemuk Biologi Koleksi Nomer 47

Bunga Majemuk Pdf
Bunga Majemuk Pdf

Bunga Majemuk Pdf

Bunga Tunggal Dan Bunga Majemuk Pdf
Bunga Tunggal Dan Bunga Majemuk Pdf

Bunga Tunggal Dan Bunga Majemuk Pdf

Bunga Majemuk Dan Anuitas Pdf
Bunga Majemuk Dan Anuitas Pdf

Bunga Majemuk Dan Anuitas Pdf

Peta Konsep Bunga Majemuk 2 Pdf
Peta Konsep Bunga Majemuk 2 Pdf

Peta Konsep Bunga Majemuk 2 Pdf

Bunga Majemuk Pdf
Bunga Majemuk Pdf

Bunga Majemuk Pdf

Panduan Lengkap Bunga Majemuk Pdf Metode Bahan Ajar
Panduan Lengkap Bunga Majemuk Pdf Metode Bahan Ajar

Panduan Lengkap Bunga Majemuk Pdf Metode Bahan Ajar

Comments are closed.