Simplify your online presence. Elevate your brand.

Iskcon Bhagavata Guru Parampara Pdf

Iskcon Bhagavata Guru Parampara Pdf
Iskcon Bhagavata Guru Parampara Pdf

Iskcon Bhagavata Guru Parampara Pdf Iskcon bhagavata guru parampara free download as pdf file (.pdf) or read online for free. The ebooks are in pdf format. to download the ebooks, click below. in case you are unable to view the ebooks after downloading than it is possible you need the latest adobe reader to view the pdf documents. download it here free. to save ebooks on your computer, right click and select "save as ".

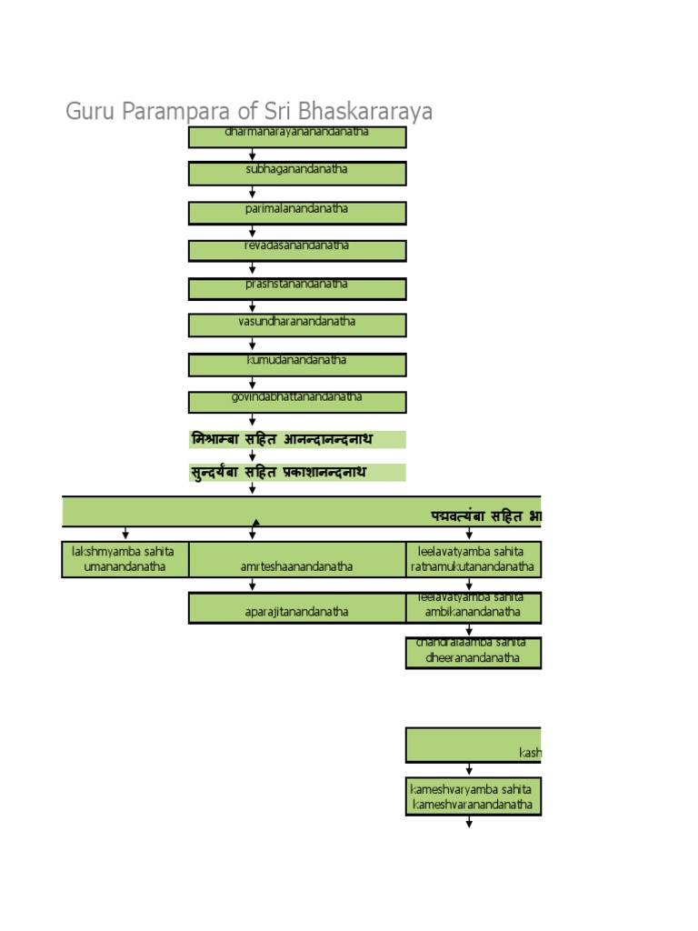
Guru Parampara Of Sri Bhaskararaya Download Free Pdf Traditions
Guru Parampara Of Sri Bhaskararaya Download Free Pdf Traditions

Guru Parampara Of Sri Bhaskararaya Download Free Pdf Traditions This will be very nice, showing the guru parampara. (690722 – letter to brahmananda written from los angeles). Body succession “parampara means to hear the truth from the spiritual master.” (srila prabhupada room conve. sation, december 20th, 1976) `parampara means they do not change the word of krishna. that is parampara’ (srila prabhupada lecture, 11 8 1974) “so although a physical body is not present. Iskcon disciplic successions (sampradaya} iskcon belongs to the brahma gaudiya madhva sampradaya, founded by lord krishna himself. Purnaprajna tirtha [madhva] is the guru and sole refuge of padmanabha tirtha. the two other principal disciples of madhva are nrhari tirtha and madhava tirtha. madhava tirtha accepted the great paramhamsa aksobhya tirtha as disciple. the principal disciple of aksobhya tirtha was known as jayatirtha.

Iskcon Guru Parampara Photos Download The Best Free Iskcon Guru
Iskcon Guru Parampara Photos Download The Best Free Iskcon Guru

Iskcon Guru Parampara Photos Download The Best Free Iskcon Guru Iskcon disciplic successions (sampradaya} iskcon belongs to the brahma gaudiya madhva sampradaya, founded by lord krishna himself. Purnaprajna tirtha [madhva] is the guru and sole refuge of padmanabha tirtha. the two other principal disciples of madhva are nrhari tirtha and madhava tirtha. madhava tirtha accepted the great paramhamsa aksobhya tirtha as disciple. the principal disciple of aksobhya tirtha was known as jayatirtha. Free download of ebook files of iskcon (international society for krishna consciousness) founder acharya his divine grace a. c. bhaktivedanta swami srila prabhupada. Iskcon guru parampara overview this document provides a biography of a.c. bhaktivedanta swami prabhupada, the founder of the international society for krishna consciousness (iskcon). Guru parampara gaudiya vaishnava iskcon disciplic succession iskcon posted by ashwani kumar on may 11, 2013 at 1:29pm the disciplic succession guru parampara evam parampara praptam imam rajarsayo viduh (bhagavad gita, 4.2). this bhagavad gita as it is is received through this disciplic succession: 1) krsna 2) brahma 3) narada 4) vyasa 5) madhva. It traces the line of spiritual masters down to present day figures like bhaktisiddhanta saraswati thakura and bhaktivedanta swami prabhupada. the key personalities and their relationships are outlined over 9 verses.

Guruji S Guru Parampara Amritananda śrī Vidyā Online Forum
Guruji S Guru Parampara Amritananda śrī Vidyā Online Forum

Guruji S Guru Parampara Amritananda śrī Vidyā Online Forum Free download of ebook files of iskcon (international society for krishna consciousness) founder acharya his divine grace a. c. bhaktivedanta swami srila prabhupada. Iskcon guru parampara overview this document provides a biography of a.c. bhaktivedanta swami prabhupada, the founder of the international society for krishna consciousness (iskcon). Guru parampara gaudiya vaishnava iskcon disciplic succession iskcon posted by ashwani kumar on may 11, 2013 at 1:29pm the disciplic succession guru parampara evam parampara praptam imam rajarsayo viduh (bhagavad gita, 4.2). this bhagavad gita as it is is received through this disciplic succession: 1) krsna 2) brahma 3) narada 4) vyasa 5) madhva. It traces the line of spiritual masters down to present day figures like bhaktisiddhanta saraswati thakura and bhaktivedanta swami prabhupada. the key personalities and their relationships are outlined over 9 verses.

ग र परम पर Guru Parampara Exotic India Art
ग र परम पर Guru Parampara Exotic India Art

ग र परम पर Guru Parampara Exotic India Art

Sri Guru Parampara Pdf Pdf Guru Bhakti
Sri Guru Parampara Pdf Pdf Guru Bhakti

Sri Guru Parampara Pdf Pdf Guru Bhakti

Sri Vishnava Guru Parampara Pdf Indian Religions Indian Philosophy
Sri Vishnava Guru Parampara Pdf Indian Religions Indian Philosophy

Sri Vishnava Guru Parampara Pdf Indian Religions Indian Philosophy

Guru Parampara Siddha Antarmukha Yogam
Guru Parampara Siddha Antarmukha Yogam

Guru Parampara Siddha Antarmukha Yogam

Guru Parampara Iskcon Gaudiya Vaishnava Disciplic Succession Foldable
Guru Parampara Iskcon Gaudiya Vaishnava Disciplic Succession Foldable

Guru Parampara Iskcon Gaudiya Vaishnava Disciplic Succession Foldable

Guru Parampara Purelyprabhupada Org
Guru Parampara Purelyprabhupada Org

Guru Parampara Purelyprabhupada Org

History Of Iskcon Iskcon Info
History Of Iskcon Iskcon Info

History Of Iskcon Iskcon Info

Sikh Guru Parampara Sikhbookclub
Sikh Guru Parampara Sikhbookclub

Sikh Guru Parampara Sikhbookclub

Bhagavata Parampara Diksa Guru Siksa Guru Vedic Library By Isvara Org
Bhagavata Parampara Diksa Guru Siksa Guru Vedic Library By Isvara Org

Bhagavata Parampara Diksa Guru Siksa Guru Vedic Library By Isvara Org

Guru Parampara Pdf Vaishnavism Bhakti Movement
Guru Parampara Pdf Vaishnavism Bhakti Movement

Guru Parampara Pdf Vaishnavism Bhakti Movement

Sri Guru Parampara Download Free Pdf Mantra Guru
Sri Guru Parampara Download Free Pdf Mantra Guru

Sri Guru Parampara Download Free Pdf Mantra Guru

Guru Parampara Iskcon Gaudiya Vaishnava Disciplic Succession Foldable
Guru Parampara Iskcon Gaudiya Vaishnava Disciplic Succession Foldable

Guru Parampara Iskcon Gaudiya Vaishnava Disciplic Succession Foldable

Guru Parampara Bhagawat Parampara Pdf
Guru Parampara Bhagawat Parampara Pdf

Guru Parampara Bhagawat Parampara Pdf

भगवद ग त यथ र प Guru Parampara Pdf
भगवद ग त यथ र प Guru Parampara Pdf

भगवद ग त यथ र प Guru Parampara Pdf

Thakura Bhaktivinoda S 9 Guru Parampara Part Pdf Vaishnavism
Thakura Bhaktivinoda S 9 Guru Parampara Part Pdf Vaishnavism

Thakura Bhaktivinoda S 9 Guru Parampara Part Pdf Vaishnavism

Guru Parampara Download Free Pdf ト Stika Vaishnavism
Guru Parampara Download Free Pdf ト Stika Vaishnavism

Guru Parampara Download Free Pdf ト Stika Vaishnavism

Iskcon Guru Parampara Iskcon Vrindavan Mart
Iskcon Guru Parampara Iskcon Vrindavan Mart

Iskcon Guru Parampara Iskcon Vrindavan Mart

Iskcon Guru Parampara Photos Download The Best Free Iskcon Guru
Iskcon Guru Parampara Photos Download The Best Free Iskcon Guru

Iskcon Guru Parampara Photos Download The Best Free Iskcon Guru

Iskcon Guru Parampara 7inch With Teak Wood Sinhasan Temple
Iskcon Guru Parampara 7inch With Teak Wood Sinhasan Temple

Iskcon Guru Parampara 7inch With Teak Wood Sinhasan Temple

Guru Parampara Prabhavam 10 Pdf
Guru Parampara Prabhavam 10 Pdf

Guru Parampara Prabhavam 10 Pdf

Guru Parampara Pdf Asian Ethnic Religion Indian Religions
Guru Parampara Pdf Asian Ethnic Religion Indian Religions

Guru Parampara Pdf Asian Ethnic Religion Indian Religions

Iskcon Guru Parampara Photos Download The Best Free Iskcon Guru
Iskcon Guru Parampara Photos Download The Best Free Iskcon Guru

Iskcon Guru Parampara Photos Download The Best Free Iskcon Guru

Guru Parampara Iskcon Gaudiya Vaishnava Disciplic Succession Foldable
Guru Parampara Iskcon Gaudiya Vaishnava Disciplic Succession Foldable

Guru Parampara Iskcon Gaudiya Vaishnava Disciplic Succession Foldable

Guru Parampara Iskcon Gaudiya Vaishnava Disciplic Succession Foldable
Guru Parampara Iskcon Gaudiya Vaishnava Disciplic Succession Foldable

Guru Parampara Iskcon Gaudiya Vaishnava Disciplic Succession Foldable

Parakala Math Guru Parampara Pdf
Parakala Math Guru Parampara Pdf

Parakala Math Guru Parampara Pdf

Guru Parampara Pdf Krishna Hinduism
Guru Parampara Pdf Krishna Hinduism

Guru Parampara Pdf Krishna Hinduism

Guru Parampara Pdf
Guru Parampara Pdf

Guru Parampara Pdf

Iskcon Guru Parampara Iskcon Vrindavan Mart
Iskcon Guru Parampara Iskcon Vrindavan Mart

Iskcon Guru Parampara Iskcon Vrindavan Mart

Iskcon Guru Parampara 7inch With Teak Wood Sinhasan Temple
Iskcon Guru Parampara 7inch With Teak Wood Sinhasan Temple

Iskcon Guru Parampara 7inch With Teak Wood Sinhasan Temple

Guru Parampara Bhagawat Parampara V5 Pdf
Guru Parampara Bhagawat Parampara V5 Pdf

Guru Parampara Bhagawat Parampara V5 Pdf

Guru Parampara Prabhavam 2 Pdf
Guru Parampara Prabhavam 2 Pdf

Guru Parampara Prabhavam 2 Pdf

Comments are closed.