Simplify your online presence. Elevate your brand.

Intro Image Plane Setup

Cartoon Plane Intro 9963242 Motion Star
Cartoon Plane Intro 9963242 Motion Star

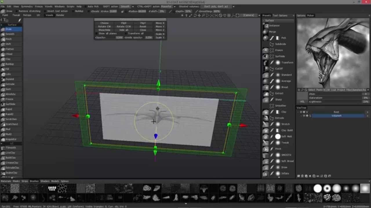
Cartoon Plane Intro 9963242 Motion Star This video begins the creating a creature in 3d coat series by setting up the reference image planes that contain sketches of our creature. the image planes can be downloaded here: more. We would like to show you a description here but the site won’t allow us.

Best Intro Plane Flitetest Forum
Best Intro Plane Flitetest Forum

Best Intro Plane Flitetest Forum In order to use the ‘image plate’ on the camera, it needs to be added. we can do this by selecting the camera in either the world outliner or from the sequencer. click ‘ add component’ and search for ‘image plate’. You can create two types of image planes: a free image plane that is not attached to a camera and that you can select and transform in your scene; or, an image plane that is attached to a camera. This is the first of my series on houdini 9.5's image planes. it covers the basics: what are they, how do you use them, etc. and is the a must see video if…. This guide shows how to bring an image into your scene as a plane. recent blender releases include this functionality directly in the add menu so you won’t need to enable any add ons first.

Travel Intro Plane Pippit
Travel Intro Plane Pippit

Travel Intro Plane Pippit This is the first of my series on houdini 9.5's image planes. it covers the basics: what are they, how do you use them, etc. and is the a must see video if…. This guide shows how to bring an image into your scene as a plane. recent blender releases include this functionality directly in the add menu so you won’t need to enable any add ons first. Using image planes in zbrush is a powerful way to enhance your sculpting process, especially when you’re working from reference images. an image plane allows you to set up an environment in which you can visualize your reference more effectively as you create and manipulate 3d models. Click the load image button to create an image plane. if an image is selected in the texture palette that image will be used, otherwise you will be asked to choose an image file from disk. There is no need to install or activate an add on to add an image plane in blender 4.2 or later. while in object mode, press “shift a” to add a new object. under “image” choose the option for “mesh plane.” a file browser will open and we navigate to the image file we want to import. In this quick zbrush tutorial, learn how to load and perfectly align reference images using the image plane plugin—ideal for character sculpting and likeness work!.

The One Plane Golfer Setup
The One Plane Golfer Setup

The One Plane Golfer Setup Using image planes in zbrush is a powerful way to enhance your sculpting process, especially when you’re working from reference images. an image plane allows you to set up an environment in which you can visualize your reference more effectively as you create and manipulate 3d models. Click the load image button to create an image plane. if an image is selected in the texture palette that image will be used, otherwise you will be asked to choose an image file from disk. There is no need to install or activate an add on to add an image plane in blender 4.2 or later. while in object mode, press “shift a” to add a new object. under “image” choose the option for “mesh plane.” a file browser will open and we navigate to the image file we want to import. In this quick zbrush tutorial, learn how to load and perfectly align reference images using the image plane plugin—ideal for character sculpting and likeness work!.

Comments are closed.