Simplify your online presence. Elevate your brand.

How To Use Leds And Example Led Circuit Eleccircuit

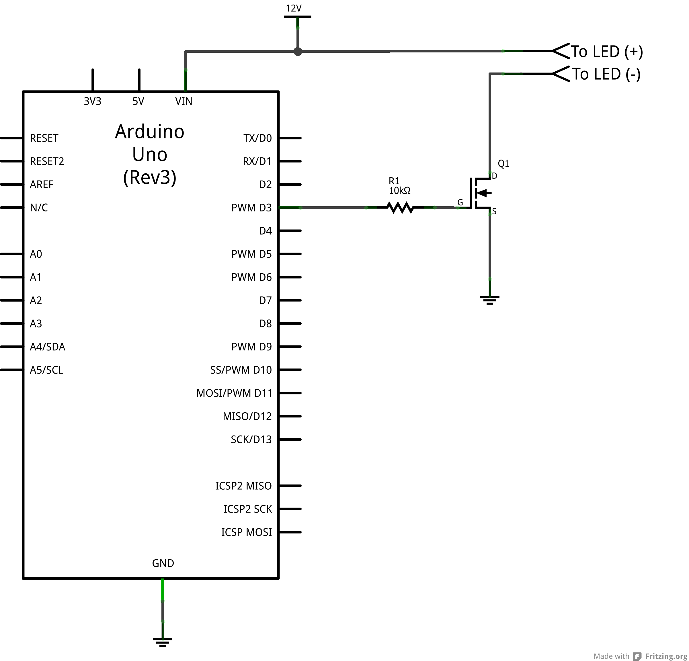
Led Circuit Example Wiring Diagram
Led Circuit Example Wiring Diagram

Led Circuit Example Wiring Diagram Learn the basics of how an led circuit works, its symbol, the rated voltage for different colored leds, and how to make leds work safely. This instructable will guide how to use leds and how to make simple basic led circuits, which current limiting resistor to use for operating leds with 3v, 6v, 9v & 12v. an led is an important component in electronics, it is used for several indication and other decoration purposes.

Led Circuit Diagram
Led Circuit Diagram

Led Circuit Diagram Led flasher circuit guide with 5 practical examples using npn and pnp transistors. includes diagrams, pcb layouts, and working explanations. Have you ever built a led running light circuit? many people like these circuits, me too. i am going to show you how to use the led chaser circuit using arduino. we can easily apply or change coding. and once you know the working principle. This circuit uses op amps to obtain a triangle wave. the triangle wave causes the led to slowly get brighter and then slowly get dimmer until it isn’t producing any light. Learn how to use arduino to control ws2812b rgb led strip, how to control color and brightness of each individual led on the strip, how to program arduino step by step. the detailed instruction, code, wiring diagram, video tutorial, line by line code explanation are provided to help you quickly get started with arduino.

How To Use Leds And Example Led Circuit Eleccircuit
How To Use Leds And Example Led Circuit Eleccircuit

How To Use Leds And Example Led Circuit Eleccircuit This circuit uses op amps to obtain a triangle wave. the triangle wave causes the led to slowly get brighter and then slowly get dimmer until it isn’t producing any light. Learn how to use arduino to control ws2812b rgb led strip, how to control color and brightness of each individual led on the strip, how to program arduino step by step. the detailed instruction, code, wiring diagram, video tutorial, line by line code explanation are provided to help you quickly get started with arduino. An in depth look at the pros and cons of using leds as a source of light in your electronics projects. includes a discussion on polarity and current limiting resistors. The following image shows an example of how an attractive back light illuminated led name plate circuit can be built using just 4 leds attached horizontally at the 4 corners of the nameplate, internally. This video covers the basics of leds explained for beginners. it explains how to turn an led on and how to use leds in a diy circuit reliably, without damaging them. This introduction to leds talks about how leds work, how leds are made & how to use leds in your circuits, projects & designs. let's shed some light on leds.

Comments are closed.