Simplify your online presence. Elevate your brand.

How To Enable Auto Run Python Scripts In Blender

Python Scripting In Blender Pdf Blender Software Python
Python Scripting In Blender Pdf Blender Software Python

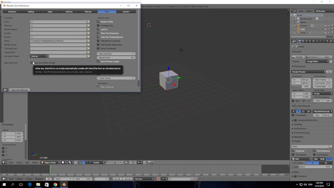
Python Scripting In Blender Pdf Blender Software Python In the preferences, there is the toggle to auto run python scripts. this means the trusted source option in the file browser will be enabled by default, and scripts can run when blend files are loaded without using the file browser. Set up the script in blender's text editor. make sure the name of the text block ends with .py and that the register checkbox is enabled in the text menu. don't forget to save the file after enabling register, otherwise the script won't run automatically the next time you open the file.

Github Manujarvinen Blender Python Scripts Various Blender Python
Github Manujarvinen Blender Python Scripts Various Blender Python

Github Manujarvinen Blender Python Scripts Various Blender Python In the file tab of the user preferences, there is the toggle auto run python scripts. this means the trusted source option in the file browser will be enabled by default, and scripts can run when blend files are loaded without using the file browser. A. open blender. b. go to "edit" "preferences." c. in the preferences window, select the "scripts" tab. d. enable the "auto run python scripts" option. There’s also a startup folder under blender x.y scripts startup that you can put things to auto run. I installed blender 2.6 and i'm trying to run a script called drawcar.py (which uses pyopengl) i looked around the documentation for importing a script and could only access blender's python console.

Uhlik Bpy Blender Python Scripts
Uhlik Bpy Blender Python Scripts

Uhlik Bpy Blender Python Scripts There’s also a startup folder under blender x.y scripts startup that you can put things to auto run. I installed blender 2.6 and i'm trying to run a script called drawcar.py (which uses pyopengl) i looked around the documentation for importing a script and could only access blender's python console. Blender includes a feature called auto run python scripts, found in edit → preferences → save & load. its purpose is convenience: many blender projects rely on python scripts to automate rigging, generate user interfaces, or control rendering processes. To do this, open the “preferences” area, switch to the “save and load” tab and in the “auto run python scripts” section, make sure that the checkbox is unchecked. This all started happening after i had rendered a file following a tutorial from blender guru, while it was rendering i zoomed in and tried to pan the image around (which had worked before) but after changing denoising settings it stopped working. any help would be greatly appreciated. In this blog post, we will explore the fundamental concepts of python scripting in blender, learn how to use it effectively, and discover some common practices and best practices.

Auto Run Python Script From Text Window Blender Stack Exchange
Auto Run Python Script From Text Window Blender Stack Exchange

Auto Run Python Script From Text Window Blender Stack Exchange Blender includes a feature called auto run python scripts, found in edit → preferences → save & load. its purpose is convenience: many blender projects rely on python scripts to automate rigging, generate user interfaces, or control rendering processes. To do this, open the “preferences” area, switch to the “save and load” tab and in the “auto run python scripts” section, make sure that the checkbox is unchecked. This all started happening after i had rendered a file following a tutorial from blender guru, while it was rendering i zoomed in and tried to pan the image around (which had worked before) but after changing denoising settings it stopped working. any help would be greatly appreciated. In this blog post, we will explore the fundamental concepts of python scripting in blender, learn how to use it effectively, and discover some common practices and best practices.

Scripting Easy Way To Run Python Script In Blender Python Console
Scripting Easy Way To Run Python Script In Blender Python Console

Scripting Easy Way To Run Python Script In Blender Python Console This all started happening after i had rendered a file following a tutorial from blender guru, while it was rendering i zoomed in and tried to pan the image around (which had worked before) but after changing denoising settings it stopped working. any help would be greatly appreciated. In this blog post, we will explore the fundamental concepts of python scripting in blender, learn how to use it effectively, and discover some common practices and best practices.

How To Run A Python Script In Blender
How To Run A Python Script In Blender

How To Run A Python Script In Blender

Comments are closed.