Simplify your online presence. Elevate your brand.

Hold Request Without Approval Status Transition

Hold Request Without Approval Status Transition
Hold Request Without Approval Status Transition

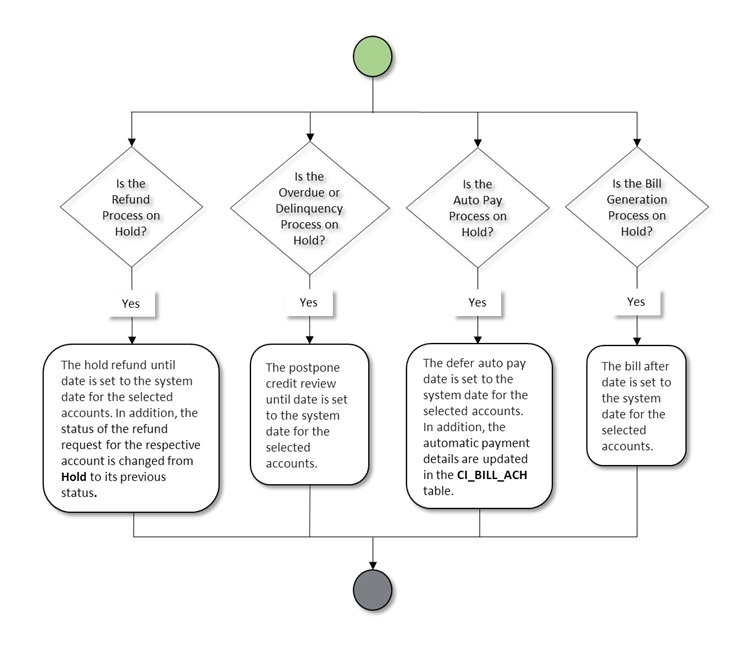
Hold Request Without Approval Status Transition The following figure graphically indicates how a hold request moves from one status to another when the approval process is not configured in the hold request type:. By following these steps, you can effectively restrict transitions in jira to only allow moving an issue back to its previous status, using the capabilities provided by automation for jira.

Hold Request Without Approval Status Transition
Hold Request Without Approval Status Transition

Hold Request Without Approval Status Transition In the following example you'll see how to set up an 'on hold' status for issues in jira, and how to transition an issue a step back in the workflow. for this trick, you'll need to install the jira misc worklows extensions add on. Use the draft status to record a change request without submitting it to the change management process. for information, see initiate stage creating change requests. change is in the review approval phase. if it is approved, only then does it move forward to the review & authorize stage. To ensure a smooth transition, we recommend that you create a test process and project to test your customizations before you implement them organization wide. for more information, see create and manage inherited processes. To fix this, you can either disable or modify the business rule or script to allow the state transition, or make sure that the change request meets the required conditions before moving to the next state.

Hold Request Without Approval Status Transition
Hold Request Without Approval Status Transition

Hold Request Without Approval Status Transition To ensure a smooth transition, we recommend that you create a test process and project to test your customizations before you implement them organization wide. for more information, see create and manage inherited processes. To fix this, you can either disable or modify the business rule or script to allow the state transition, or make sure that the change request meets the required conditions before moving to the next state. This article explains how to make a custom field (for example: approval) mandatory only when the issue type is a bug and for all other issue types, make this custom field as optional. Design the complete life cycle of a ticket visually using a simple, drag and drop canvas. break down the life cycle of a request into various statuses and transitions, i.e., conditional actions required to move from one status to another. view webinar and sign up now. By exploring these alternatives and considering your specific context, you can find an effective way to manage project delays without necessarily needing a dedicated "on hold" status. Transition refers to the actual movement of the request from one state to another. a transition is further divided into before, during, and after.

Hold Request Without Approval Status Transition
Hold Request Without Approval Status Transition

Hold Request Without Approval Status Transition This article explains how to make a custom field (for example: approval) mandatory only when the issue type is a bug and for all other issue types, make this custom field as optional. Design the complete life cycle of a ticket visually using a simple, drag and drop canvas. break down the life cycle of a request into various statuses and transitions, i.e., conditional actions required to move from one status to another. view webinar and sign up now. By exploring these alternatives and considering your specific context, you can find an effective way to manage project delays without necessarily needing a dedicated "on hold" status. Transition refers to the actual movement of the request from one state to another. a transition is further divided into before, during, and after.

Hold Request Without Approval Status Transition
Hold Request Without Approval Status Transition

Hold Request Without Approval Status Transition By exploring these alternatives and considering your specific context, you can find an effective way to manage project delays without necessarily needing a dedicated "on hold" status. Transition refers to the actual movement of the request from one state to another. a transition is further divided into before, during, and after.

Comments are closed.