Simplify your online presence. Elevate your brand.

Grasshopper Script Rhino3d Arachne 3d Printed Facade

Grasshopper Script Rhino3d Arachne 3d Printed Facade Dana
Grasshopper Script Rhino3d Arachne 3d Printed Facade Dana

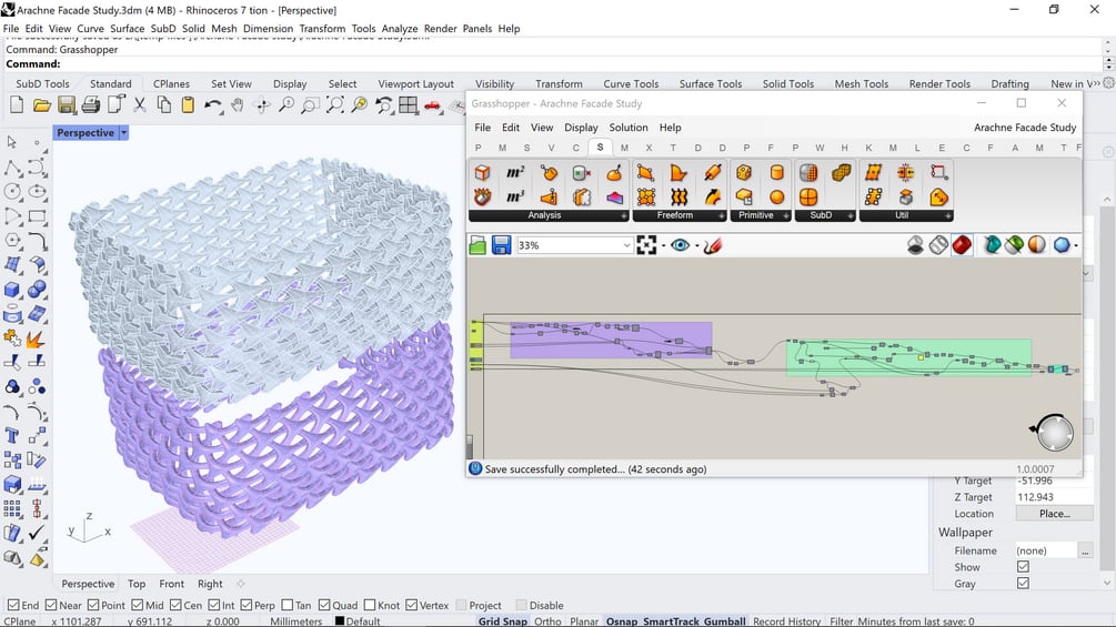
Grasshopper Script Rhino3d Arachne 3d Printed Facade Dana Arachne is a 3d fabricated façade system designed by lei yu and yanxin wang. the facade uses 3d printing to realize component parts [pla plastic] and the composition as a whole. (grasshopper script & rhino3d) arachne: 3d printed facadecustomers will receive an email with a link to download the files.

Download Grasshopper Script For Arachne 3d Printed Facade
Download Grasshopper Script For Arachne 3d Printed Facade

Download Grasshopper Script For Arachne 3d Printed Facade In this video, i'll be taking you on a tour of one of my favorite grasshopper scripts for architecture. if you're not familiar with grasshopper, it's a powerful plugin for rhino that allows. [download] grasshopper script walk through case study | arachne: 3d printed facade. Explore the world of 3d printed facades with this grasshopper script for arachne. download includes 2 grasshopper scripts and 2 rhino3d files. get started on your next architectural project now. This playlist features essential grasshopper scripts widely used in the architectural design industry. you'll not only learn how these scripts work but also how to apply them creatively in your projects.

Grasshopper Script Rhino3d Arachne 3d Printed Facade
Grasshopper Script Rhino3d Arachne 3d Printed Facade

Grasshopper Script Rhino3d Arachne 3d Printed Facade Explore the world of 3d printed facades with this grasshopper script for arachne. download includes 2 grasshopper scripts and 2 rhino3d files. get started on your next architectural project now. This playlist features essential grasshopper scripts widely used in the architectural design industry. you'll not only learn how these scripts work but also how to apply them creatively in your projects. Arachne is a 3d fabricated façade system that undertakes an existing curtain wall mechanism, which is of a three floor building of 10 meters in height and 12 meters in width. In this grasshopper script you will learn how to design a series of concrete shells as entrance gates for a facade, using kangaroo and the mesh relaxation method. Skindesigner enables the rapid generation of facade geometries from building massing surfaces and repeating, user defined panels. Arachne as a free standing façade covers 308 square meters, is composed of 2218 3d printed components and totals 5 tons of plastic material.

Arachne Computational Facade Study Iaac Blog
Arachne Computational Facade Study Iaac Blog

Arachne Computational Facade Study Iaac Blog Arachne is a 3d fabricated façade system that undertakes an existing curtain wall mechanism, which is of a three floor building of 10 meters in height and 12 meters in width. In this grasshopper script you will learn how to design a series of concrete shells as entrance gates for a facade, using kangaroo and the mesh relaxation method. Skindesigner enables the rapid generation of facade geometries from building massing surfaces and repeating, user defined panels. Arachne as a free standing façade covers 308 square meters, is composed of 2218 3d printed components and totals 5 tons of plastic material.

Comments are closed.